Go to The Journal of Clinical Investigation
  • About
  • Editors
  • Consulting Editors
  • For authors
  • Publication ethics
  • Publication alerts by email
  • Transfers
  • Advertising
  • Job board
  • Contact
  • Physician-Scientist Development
  • Current issue
  • Past issues
  • By specialty
    • COVID-19
    • Cardiology
    • Immunology
    • Metabolism
    • Nephrology
    • Oncology
    • Pulmonology
    • All ...
  • Videos
  • Collections
    • In-Press Preview
    • Resource and Technical Advances
    • Clinical Research and Public Health
    • Research Letters
    • Editorials
    • Perspectives
    • Physician-Scientist Development
    • Reviews
    • Top read articles

  • Current issue
  • Past issues
  • Specialties
  • In-Press Preview
  • Resource and Technical Advances
  • Clinical Research and Public Health
  • Research Letters
  • Editorials
  • Perspectives
  • Physician-Scientist Development
  • Reviews
  • Top read articles
  • About
  • Editors
  • Consulting Editors
  • For authors
  • Publication ethics
  • Publication alerts by email
  • Transfers
  • Advertising
  • Job board
  • Contact
Meta-analysis of oral microbiome reveals sex-based diversity in biofilms during periodontitis
Rita Del Pinto, Claudio Ferri, Mario Giannoni, Fabio Cominelli, Theresa T. Pizarro, Davide Pietropaoli
Rita Del Pinto, Claudio Ferri, Mario Giannoni, Fabio Cominelli, Theresa T. Pizarro, Davide Pietropaoli
View: Text | PDF
Research Article Inflammation Microbiology

Meta-analysis of oral microbiome reveals sex-based diversity in biofilms during periodontitis

  • Text
  • PDF
Abstract

Sex is an often overlooked, yet compulsory, biological variable when performing biomedical research. Periodontitis is a common yet progressively debilitating chronic inflammatory disorder affecting the tissues supporting teeth that ultimately leads to tooth loss if left untreated. The incidence of periodontitis is sex biased, with increased prevalence in males compared with females but with unknown etiology. We performed a sex-specific meta-analysis using publicly available oral microbiome data from different sampling sites of patients with periodontitis and periodontally healthy controls; sex balance was established for each periodontal health condition. Our results show sex-based diversity in oral biofilms of individuals with periodontitis but not in their saliva, with increased abundance of several periodontal pathogens in subgingival plaques from females compared with males. We devised a quantitative measure, uniquely defined as the Microsexome Index (MSI), which indicates that sexual dimorphism in subgingival bacterial composition is a distinct feature of reduced microbial diversity during periodontitis but not under healthy conditions. In addition, we found that smoking exacerbates microsexome diversity in supragingival biofilms, particularly during periodontitis. Taken together, we provide insights regarding sex-based diversity in periodontitis, a disease with multiorgan associations, and provide the rationale for further mechanistic, diagnostic, and therapeutic studies.

Authors

Rita Del Pinto, Claudio Ferri, Mario Giannoni, Fabio Cominelli, Theresa T. Pizarro, Davide Pietropaoli

×

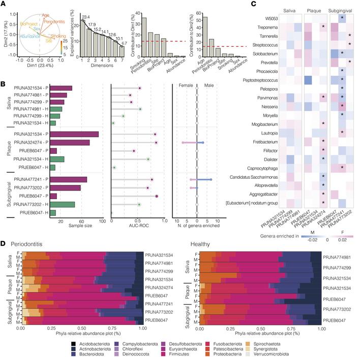
Figure 1

Overview of main determinants driving differential enrichment of microbial composition between sexes.

Options: View larger image (or click on image) Download as PowerPoint
Overview of main determinants driving differential enrichment of microbi...
(A) Variable correlation plot, eigenvalues bar plot, and contribution of variables to PCA dimensions 1 and 2 (Dim1 and Dim2, respectively) (left to right). Arrows (left panel) show color gradient from blue to red, representing low to high importance. Red dashed lines (far right panels) indicate expected average contribution of variables to PCA Dim1 and Dim2. Smoking, periodontitis, (sampling) site, and BioProject are identified variables contributing to the most substantial variance in data set. (B) Sample size for each site and periodontal condition (left). Studies on y axis grouped by disease status (periodontitis [P], violet; healthy controls [H], green) and ordered by decreasing sample size (top to bottom) within each site. AUC-ROC for genus-level random forest (RF) classifiers (middle). Classification of saliva samples was poor for both periodontal conditions (periodontitis: AUC = 0.60; healthy periodontium: AUC = 0.63). Plaque microbiome distinguishes females (Fs) from males (Ms) with healthy periodontium for 1 data set (AUC = 0.70), while biofilm microbiome (dental, subgingival plaques) distinguishes Fs from Ms during periodontitis with high to very high ability to classify in 4 data sets. Number of genera enriched in Fs (pink) and Ms (blue) for each study; *q < 0.05 by Welch’s test, Benjamini-Hochberg FDR correction (right). Only biofilm-associated microorganisms during periodontitis show differences between sexes. (C) Qualitative details of sex-based differential enrichment in genera during periodontitis; *q < 0.05 by Welch’s test, Benjamini-Hochberg FDR correction. (D) Relative abundance plot of phyla by sampling site in Fs and Ms during periodontitis (left) and in healthy individuals (right).

Copyright © 2026 American Society for Clinical Investigation
ISSN 2379-3708

Sign up for email alerts