Go to The Journal of Clinical Investigation
  • About
  • Editors
  • Consulting Editors
  • For authors
  • Publication ethics
  • Publication alerts by email
  • Transfers
  • Advertising
  • Job board
  • Contact
  • Physician-Scientist Development
  • Current issue
  • Past issues
  • By specialty
    • COVID-19
    • Cardiology
    • Immunology
    • Metabolism
    • Nephrology
    • Oncology
    • Pulmonology
    • All ...
  • Videos
  • Collections
    • In-Press Preview
    • Resource and Technical Advances
    • Clinical Research and Public Health
    • Research Letters
    • Editorials
    • Perspectives
    • Physician-Scientist Development
    • Reviews
    • Top read articles

  • Current issue
  • Past issues
  • Specialties
  • In-Press Preview
  • Resource and Technical Advances
  • Clinical Research and Public Health
  • Research Letters
  • Editorials
  • Perspectives
  • Physician-Scientist Development
  • Reviews
  • Top read articles
  • About
  • Editors
  • Consulting Editors
  • For authors
  • Publication ethics
  • Publication alerts by email
  • Transfers
  • Advertising
  • Job board
  • Contact
Connexin-45 is expressed in mouse lymphatic endothelium and required for lymphatic valve function
Michael J. Davis, Jorge A. Castorena-Gonzalez, Min Li, Scott D. Zawieja, Alex M. Simon, Xin Geng, R. Sathish Srinivasan
Michael J. Davis, Jorge A. Castorena-Gonzalez, Min Li, Scott D. Zawieja, Alex M. Simon, Xin Geng, R. Sathish Srinivasan
View: Text | PDF
Research Article Cell biology Vascular biology

Connexin-45 is expressed in mouse lymphatic endothelium and required for lymphatic valve function

  • Text
  • PDF
Abstract

The expression and functional relevance of the gap junction molecule connexin-45 (Cx45; GJC1) in lymphatic endothelium were not previously known. We found that Cx45 was expressed widely in the endothelium of murine lymphatics, in both valve and nonvalve regions. Cell-specific deletion of Cx45, driven by a constitutive Cre line (Lyve1-Cre) or an inducible Cre line (Prox1-CreERT2), compromised the function of lymphatic valves, as assessed by physiological tests (back leak and closure) of isolated, single-valve vessel segments. The defects were comparable to those previously reported for loss of Cx43, and as with Cx43, deletion of Cx45 resulted in shortening or increased asymmetry of lymphatic valve leaflets, providing an explanation for the compromised valve function. In contrast with Cx43, lymphatic endothelial cell–specific (LEC-specific) deletion of Cx45 did not alter the number of valves in mesenteric or dermal lymphatic networks or the expression patterns of the canonical valve-associated proteins PROX1, ITGA9, or CLAUDIN5. Constitutive deletion of Cx45 from LECs resulted in increased backflow of injected tracer in popliteal networks in vivo and compromised the integrity of the LEC permeability barrier in a subset of collecting vessels. These findings provide evidence for an unexpected role of Cx45 in the development and maintenance of lymphatic valves.

Authors

Michael J. Davis, Jorge A. Castorena-Gonzalez, Min Li, Scott D. Zawieja, Alex M. Simon, Xin Geng, R. Sathish Srinivasan

×

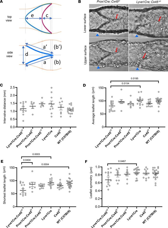
Figure 6

Valve dimension measurements made under bright-field microscopy during functional tests.

Options: View larger image (or click on image) Download as PowerPoint
Valve dimension measurements made under bright-field microscopy during f...
(A) Schematic of a prototypical LV as viewed from the top or side; b and b’ are on the opposite surface of the valve sinus and are not shown. Neither are the commissures shown, but when present they extend downstream from the intersections of a and a’ and the intersections of b and b’. (B) Bright-field images of valves in Prox1-CreERT2 Cx45fl/fl and Lyve1-Cre Cx45Δ/fl vessels, with arrows pointing to the downstream ends of the leaflets. (C) Intervalve distances in the 6 different genotypes of mice studied. (D–F) Measurements of average leaflet length (D), shortest leaflet length (E) and leaflet symmetry (F) in the 6 genotypes of mice. Significant differences were determined using 1-way ANOVAs with Dunn’s multiple-comparison post hoc tests to the respective “control” genotype. Nonsignificant comparisons are not marked. WT N = 16; Cx45fl/fl N = 4; Lyve1-Cre N = 6; Prox1-CreERT2 Cx45fl/fl N = 2; Prox1-CreERT2 Cx45+/fl N = 2; Lyve1-Cre Cx45Δ/fl N = 8. The number of vessels for each group is reflected in the number of data points shown in the graphs.

Copyright © 2026 American Society for Clinical Investigation
ISSN 2379-3708

Sign up for email alerts