Go to The Journal of Clinical Investigation
  • About
  • Editors
  • Consulting Editors
  • For authors
  • Publication ethics
  • Publication alerts by email
  • Transfers
  • Advertising
  • Job board
  • Contact
  • Physician-Scientist Development
  • Current issue
  • Past issues
  • By specialty
    • COVID-19
    • Cardiology
    • Immunology
    • Metabolism
    • Nephrology
    • Oncology
    • Pulmonology
    • All ...
  • Videos
  • Collections
    • In-Press Preview
    • Resource and Technical Advances
    • Clinical Research and Public Health
    • Research Letters
    • Editorials
    • Perspectives
    • Physician-Scientist Development
    • Reviews
    • Top read articles

  • Current issue
  • Past issues
  • Specialties
  • In-Press Preview
  • Resource and Technical Advances
  • Clinical Research and Public Health
  • Research Letters
  • Editorials
  • Perspectives
  • Physician-Scientist Development
  • Reviews
  • Top read articles
  • About
  • Editors
  • Consulting Editors
  • For authors
  • Publication ethics
  • Publication alerts by email
  • Transfers
  • Advertising
  • Job board
  • Contact
Multiomics of Bohring-Opitz syndrome truncating ASXL1 mutations identify canonical and noncanonical Wnt signaling dysregulation
Isabella Lin, Angela Wei, Zain Awamleh, Meghna Singh, Aileen Ning, Analeyla Herrera, REACH Biobank and Registry, Bianca E. Russell, Rosanna Weksberg, Valerie A. Arboleda
Isabella Lin, Angela Wei, Zain Awamleh, Meghna Singh, Aileen Ning, Analeyla Herrera, REACH Biobank and Registry, Bianca E. Russell, Rosanna Weksberg, Valerie A. Arboleda
View: Text | PDF
Research Article Development Genetics

Multiomics of Bohring-Opitz syndrome truncating ASXL1 mutations identify canonical and noncanonical Wnt signaling dysregulation

  • Text
  • PDF
Abstract

ASXL1 (additional sex combs–like 1) plays key roles in epigenetic regulation of early developmental gene expression. De novo protein-truncating mutations in ASXL1 cause Bohring-Opitz syndrome (BOS; OMIM #605039), a rare neurodevelopmental condition characterized by severe intellectual disabilities, distinctive facial features, hypertrichosis, increased risk of Wilms tumor, and variable congenital anomalies, including heart defects and severe skeletal defects giving rise to a typical BOS posture. These BOS-causing ASXL1 variants are also high-prevalence somatic driver mutations in acute myeloid leukemia. We used primary cells from individuals with BOS (n = 18) and controls (n = 49) to dissect gene regulatory changes caused by ASXL1 mutations using comprehensive multiomics assays for chromatin accessibility (ATAC-seq), DNA methylation, histone methylation binding, and transcriptome in peripheral blood and skin fibroblasts. Our data show that regardless of cell type, ASXL1 mutations drive strong cross-tissue effects that disrupt multiple layers of the epigenome. The data showed a broad activation of canonical Wnt signaling at the transcriptional and protein levels and upregulation of VANGL2, which encodes a planar cell polarity pathway protein that acts through noncanonical Wnt signaling to direct tissue patterning and cell migration. This multiomics approach identifies the core impact of ASXL1 mutations and therapeutic targets for BOS and myeloid leukemias.

Authors

Isabella Lin, Angela Wei, Zain Awamleh, Meghna Singh, Aileen Ning, Analeyla Herrera, REACH Biobank and Registry, Bianca E. Russell, Rosanna Weksberg, Valerie A. Arboleda

×

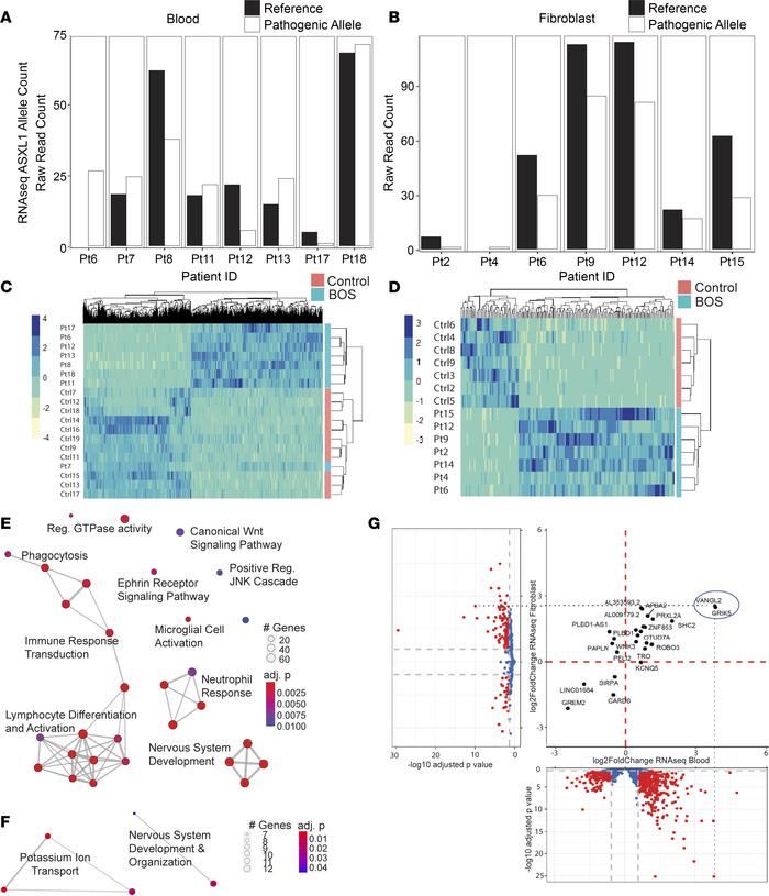
Figure 2

Pathogenic mutations in ASXL1 cause tissue-specific and tissue-independent effects on gene expression.

Options: View larger image (or click on image) Download as PowerPoint
Pathogenic mutations in ASXL1 cause tissue-specific and tissue-independe...
(A) RNA-seq raw read counts for the ASXL1 reference allele (black) and pathogenic allele (white, with black outline) at each BOS patient’s respective mutation in blood (n = 8) and (B) fibroblast (n = 7) samples. (C) RNA-seq heatmap of all significant DEGs with Padj < 0.05 and abs(log2FC) ≥ 0.58 between BOS (blue, n = 8) and control (pink, n = 11) blood found 1097 DEGs, with 590 of 1097 (53.8%) being more upregulated and (D) 155 DEGs between BOS (n = 7) and control (n = 7) fibroblasts, with 125 of 155 DEGs (80.6%) being more upregulated in BOS patients. (E) Blood RNA-seq gene ontology highlighted enrichment of genes related to nervous system development and canonical Wnt signaling pathway. (F) Fibroblast RNA-seq gene ontology highlighted enrichment of genes related to nervous system development. (G) Volcano plots for BOS compared to control RNA-seq in blood (x axis) and fibroblast (y axis) identified a core subset of 25 shared dysregulated transcripts, with 21 of 25 DEGs (84%) dysregulated in the same direction.

Copyright © 2026 American Society for Clinical Investigation
ISSN 2379-3708

Sign up for email alerts