Go to The Journal of Clinical Investigation
  • About
  • Editors
  • Consulting Editors
  • For authors
  • Publication ethics
  • Publication alerts by email
  • Transfers
  • Advertising
  • Job board
  • Contact
  • Physician-Scientist Development
  • Current issue
  • Past issues
  • By specialty
    • COVID-19
    • Cardiology
    • Immunology
    • Metabolism
    • Nephrology
    • Oncology
    • Pulmonology
    • All ...
  • Videos
  • Collections
    • In-Press Preview
    • Resource and Technical Advances
    • Clinical Research and Public Health
    • Research Letters
    • Editorials
    • Perspectives
    • Physician-Scientist Development
    • Reviews
    • Top read articles

  • Current issue
  • Past issues
  • Specialties
  • In-Press Preview
  • Resource and Technical Advances
  • Clinical Research and Public Health
  • Research Letters
  • Editorials
  • Perspectives
  • Physician-Scientist Development
  • Reviews
  • Top read articles
  • About
  • Editors
  • Consulting Editors
  • For authors
  • Publication ethics
  • Publication alerts by email
  • Transfers
  • Advertising
  • Job board
  • Contact
Dietary butyrate ameliorates metabolic health associated with selective proliferation of gut Lachnospiraceae bacterium 28-4
Zhuang Li, Enchen Zhou, Cong Liu, Hope Wicks, Sena Yildiz, Farhana Razack, Zhixiong Ying, Sander Kooijman, Debby P.Y. Koonen, Marieke Heijink, Sarantos Kostidis, Martin Giera, Ingrid M.J.G. Sanders, Ed J. Kuijper, Wiep Klaas Smits, Ko Willems van Dijk, Patrick C.N. Rensen, Yanan Wang
Zhuang Li, Enchen Zhou, Cong Liu, Hope Wicks, Sena Yildiz, Farhana Razack, Zhixiong Ying, Sander Kooijman, Debby P.Y. Koonen, Marieke Heijink, Sarantos Kostidis, Martin Giera, Ingrid M.J.G. Sanders, Ed J. Kuijper, Wiep Klaas Smits, Ko Willems van Dijk, Patrick C.N. Rensen, Yanan Wang
View: Text | PDF
Research Article Endocrinology Microbiology

Dietary butyrate ameliorates metabolic health associated with selective proliferation of gut Lachnospiraceae bacterium 28-4

  • Text
  • PDF
Abstract

Short-chain fatty acids, including butyrate, have multiple metabolic benefits in individuals who are lean but not in individuals with metabolic syndrome, with the underlying mechanisms still being unclear. We aimed to investigate the role of gut microbiota in the induction of metabolic benefits of dietary butyrate. We performed antibiotic-induced microbiota depletion of the gut and fecal microbiota transplantation (FMT) in APOE*3-Leiden.CETP mice, a well-established translational model for developing human-like metabolic syndrome, and revealed that dietary butyrate reduced appetite and ameliorated high-fat diet–induced (HFD-induced) weight gain dependent on the presence of gut microbiota. FMT from butyrate-treated lean donor mice, but not butyrate-treated obese donor mice, into gut microbiota–depleted recipient mice reduced food intake, attenuated HFD-induced weight gain, and improved insulin resistance. 16S rRNA and metagenomic sequencing on cecal bacterial DNA of recipient mice implied that these effects were accompanied by the selective proliferation of Lachnospiraceae bacterium 28-4 in the gut as induced by butyrate. Collectively, our findings reveal a crucial role of gut microbiota in the beneficial metabolic effects of dietary butyrate as strongly associated with the abundance of Lachnospiraceae bacterium 28-4.

Authors

Zhuang Li, Enchen Zhou, Cong Liu, Hope Wicks, Sena Yildiz, Farhana Razack, Zhixiong Ying, Sander Kooijman, Debby P.Y. Koonen, Marieke Heijink, Sarantos Kostidis, Martin Giera, Ingrid M.J.G. Sanders, Ed J. Kuijper, Wiep Klaas Smits, Ko Willems van Dijk, Patrick C.N. Rensen, Yanan Wang

×

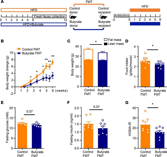
Figure 2

FMT from butyrate-treated lean donor mice attenuates HFD-induced weight gain and improves insulin resistance in recipient mice.

Options: View larger image (or click on image) Download as PowerPoint
FMT from butyrate-treated lean donor mice attenuates HFD-induced weight ...
(A) Mice were fed an HFD without or with 5% (w/w) sodium butyrate prevention for 6 weeks. After this, fresh feces were collected weekly and used for FMT to gut microbiota-depleted recipient mice that were fed an HFD for 6 weeks. (B) BW was measured weekly and the BW change was calculated (n = 8). (C) At the end of the experiment, body composition was measured by MRI (n = 8). (D) The average food intake per day throughout the intervention period was calculated (n = 8). (E) Fasting glucose (n = 7–8) and (F) insulin (n = 8) plasma levels were measured. (G) They were then used for calculation of HOMA-IR (n = 7–8). Data are shown as means ± SEM; statistical significance between 2 groups was determined with 2-tailed Student’s unpaired t test; For data represented in the line graphs showing the changes over time for a continuous variable, statistical significance between 2 groups at each time point was determined using 2-tailed Student’s unpaired t test. *P < 0.05, **P < 0.01; Butyrate vs. Control.

Copyright © 2026 American Society for Clinical Investigation
ISSN 2379-3708

Sign up for email alerts