Go to The Journal of Clinical Investigation
  • About
  • Editors
  • Consulting Editors
  • For authors
  • Publication ethics
  • Publication alerts by email
  • Transfers
  • Advertising
  • Job board
  • Contact
  • Physician-Scientist Development
  • Current issue
  • Past issues
  • By specialty
    • COVID-19
    • Cardiology
    • Immunology
    • Metabolism
    • Nephrology
    • Oncology
    • Pulmonology
    • All ...
  • Videos
  • Collections
    • In-Press Preview
    • Resource and Technical Advances
    • Clinical Research and Public Health
    • Research Letters
    • Editorials
    • Perspectives
    • Physician-Scientist Development
    • Reviews
    • Top read articles

  • Current issue
  • Past issues
  • Specialties
  • In-Press Preview
  • Resource and Technical Advances
  • Clinical Research and Public Health
  • Research Letters
  • Editorials
  • Perspectives
  • Physician-Scientist Development
  • Reviews
  • Top read articles
  • About
  • Editors
  • Consulting Editors
  • For authors
  • Publication ethics
  • Publication alerts by email
  • Transfers
  • Advertising
  • Job board
  • Contact
Mitochondrial β-oxidation of adipose-derived fatty acids by osteoblasts fuels parathyroid hormone–induced bone formation
Nathalie S. Alekos, Priyanka Kushwaha, Soohyun P. Kim, Zhu Li, Abdullah Abood, Naomi Dirckx, Susan Aja, Joe Kodama, Jean G. Garcia-Diaz, Satoru Otsuru, Elizabeth Rendina-Ruedy, Michael J. Wolfgang, Ryan C. Riddle
Nathalie S. Alekos, Priyanka Kushwaha, Soohyun P. Kim, Zhu Li, Abdullah Abood, Naomi Dirckx, Susan Aja, Joe Kodama, Jean G. Garcia-Diaz, Satoru Otsuru, Elizabeth Rendina-Ruedy, Michael J. Wolfgang, Ryan C. Riddle
View: Text | PDF | Corrigendum
Research Article Bone biology

Mitochondrial β-oxidation of adipose-derived fatty acids by osteoblasts fuels parathyroid hormone–induced bone formation

  • Text
  • PDF
Abstract

The energetic costs of bone formation require osteoblasts to coordinate their activities with tissues, like adipose, that can supply energy-dense macronutrients. In the case of intermittent parathyroid hormone (PTH) treatment, a strategy used to reduce fracture risk, bone formation is preceded by a change in systemic lipid homeostasis. To investigate the requirement for fatty acid oxidation by osteoblasts during PTH-induced bone formation, we subjected mice with osteoblast-specific deficiency of mitochondrial long-chain β-oxidation as well as mice with adipocyte-specific deficiency for the PTH receptor or adipose triglyceride lipase to an anabolic treatment regimen. PTH increased the release of fatty acids from adipocytes and β-oxidation by osteoblasts, while the genetic mouse models were resistant to the hormone’s anabolic effect. Collectively, these data suggest that PTH’s anabolic actions require coordinated signaling between bone and adipose, wherein a lipolytic response liberates fatty acids that are oxidized by osteoblasts to fuel bone formation.

Authors

Nathalie S. Alekos, Priyanka Kushwaha, Soohyun P. Kim, Zhu Li, Abdullah Abood, Naomi Dirckx, Susan Aja, Joe Kodama, Jean G. Garcia-Diaz, Satoru Otsuru, Elizabeth Rendina-Ruedy, Michael J. Wolfgang, Ryan C. Riddle

×

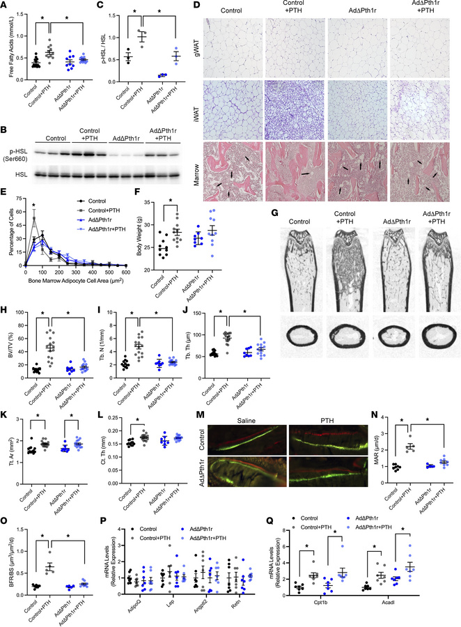
Figure 5

iPTH signals in adipose tissue to regulate bone formation.

Options: View larger image (or click on image) Download as PowerPoint
iPTH signals in adipose tissue to regulate bone formation.
(A) Serum fre...
(A) Serum free fatty acids in control and AdΔPth1r mice 30 minutes after being treated with vehicle or PTH (n = 9–12 mice/genotype). (B and C) Representative Western blot and quantification of HSL phosphorylation in iWAT 30 minutes after vehicle or PTH treatment with quantification (n = 3 mice/genotype). (D) Representative micrographs of hematoxylin and eosin–stained sections of gWAT, iWAT, and bone marrow in the distal femurs (10× original magnification). Arrows indicate marrow adipocytes. (E) Quantification of bone marrow adipocyte size (n = 6 mice/genotype). (F) Body weights at the conclusion of 6 weeks of vehicle or PTH treatment (n = 8–11 mice/genotype). (G) Representative microCT images for the distal femur and the femoral mid-diaphysis. (H–J) Quantification of trabecular bone volume per tissue volume (BV/TV, H), trabecular number (Tb. N, I), and trabecular thickness (Tb. Th, J) in the distal femur (n = 8–15 mice/genotype). (K–M) Quantification of cortical tissue area (Tt. Ar, K) and cortical thickness (Ct. Th, L) at the femoral mid-diaphysis (n = 8–15 mice/genotype). (M) Representative micrographs of calcein and alizarin red incorporation in the trabecular bone compartment used to calculate dynamic indices of bone formation. Original magnification, 40×. (N and O) Quantification of mineral apposition rate (MAR, N), and bone formation rate per bone surface (BFR/BS, O) in the trabecular bone compartment of distal femurs (n = 5–8 mice/genotype). (P) qPCR analysis of adipokine expression in iWAT (n = 7 mice/genotype). (Q) qPCR analysis of fatty acid oxidation genes in femurs (n = 7 mice/genotype). All data are represented as mean ± SEM. Data were analyzed by unpaired Student’s t test (E) or ANOVA with Tukey’s multiple comparisons post hoc test (all other panels). * P < 0.05.

Copyright © 2026 American Society for Clinical Investigation
ISSN 2379-3708

Sign up for email alerts