Go to The Journal of Clinical Investigation
  • About
  • Editors
  • Consulting Editors
  • For authors
  • Publication ethics
  • Publication alerts by email
  • Transfers
  • Advertising
  • Job board
  • Contact
  • Physician-Scientist Development
  • Current issue
  • Past issues
  • By specialty
    • COVID-19
    • Cardiology
    • Immunology
    • Metabolism
    • Nephrology
    • Oncology
    • Pulmonology
    • All ...
  • Videos
  • Collections
    • In-Press Preview
    • Resource and Technical Advances
    • Clinical Research and Public Health
    • Research Letters
    • Editorials
    • Perspectives
    • Physician-Scientist Development
    • Reviews
    • Top read articles

  • Current issue
  • Past issues
  • Specialties
  • In-Press Preview
  • Resource and Technical Advances
  • Clinical Research and Public Health
  • Research Letters
  • Editorials
  • Perspectives
  • Physician-Scientist Development
  • Reviews
  • Top read articles
  • About
  • Editors
  • Consulting Editors
  • For authors
  • Publication ethics
  • Publication alerts by email
  • Transfers
  • Advertising
  • Job board
  • Contact
Mitochondrial β-oxidation of adipose-derived fatty acids by osteoblasts fuels parathyroid hormone–induced bone formation
Nathalie S. Alekos, Priyanka Kushwaha, Soohyun P. Kim, Zhu Li, Abdullah Abood, Naomi Dirckx, Susan Aja, Joe Kodama, Jean G. Garcia-Diaz, Satoru Otsuru, Elizabeth Rendina-Ruedy, Michael J. Wolfgang, Ryan C. Riddle
Nathalie S. Alekos, Priyanka Kushwaha, Soohyun P. Kim, Zhu Li, Abdullah Abood, Naomi Dirckx, Susan Aja, Joe Kodama, Jean G. Garcia-Diaz, Satoru Otsuru, Elizabeth Rendina-Ruedy, Michael J. Wolfgang, Ryan C. Riddle
View: Text | PDF | Corrigendum
Research Article Bone biology

Mitochondrial β-oxidation of adipose-derived fatty acids by osteoblasts fuels parathyroid hormone–induced bone formation

  • Text
  • PDF
Abstract

The energetic costs of bone formation require osteoblasts to coordinate their activities with tissues, like adipose, that can supply energy-dense macronutrients. In the case of intermittent parathyroid hormone (PTH) treatment, a strategy used to reduce fracture risk, bone formation is preceded by a change in systemic lipid homeostasis. To investigate the requirement for fatty acid oxidation by osteoblasts during PTH-induced bone formation, we subjected mice with osteoblast-specific deficiency of mitochondrial long-chain β-oxidation as well as mice with adipocyte-specific deficiency for the PTH receptor or adipose triglyceride lipase to an anabolic treatment regimen. PTH increased the release of fatty acids from adipocytes and β-oxidation by osteoblasts, while the genetic mouse models were resistant to the hormone’s anabolic effect. Collectively, these data suggest that PTH’s anabolic actions require coordinated signaling between bone and adipose, wherein a lipolytic response liberates fatty acids that are oxidized by osteoblasts to fuel bone formation.

Authors

Nathalie S. Alekos, Priyanka Kushwaha, Soohyun P. Kim, Zhu Li, Abdullah Abood, Naomi Dirckx, Susan Aja, Joe Kodama, Jean G. Garcia-Diaz, Satoru Otsuru, Elizabeth Rendina-Ruedy, Michael J. Wolfgang, Ryan C. Riddle

×

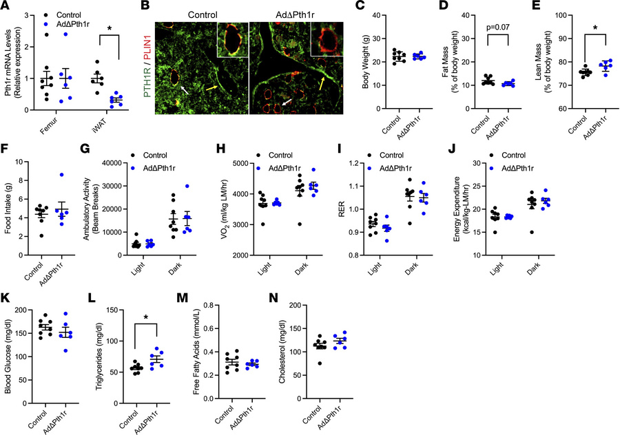
Figure 4

Pth1r ablation in adipocytes has a modest effect on body composition.

Options: View larger image (or click on image) Download as PowerPoint
Pth1r ablation in adipocytes has a modest effect on body composition.
(A...
(A) qPCR analysis of Pth1r mRNA levels in the femurs and iWAT of control and AdΔPth1r mice (n = 6–8 mice/genotype). (B) Representative micrographs of PTH1R and PLIN1 co-immunostaining in the distal femur of control and AdΔPth1r mice. Note lack of costaining in marrow PLIN1+ adipocytes in AdΔPth1r mice (20× original magnification). White arrows indicate adipocytes; yellow arrows indicate bone-lining cells. (C–E) Body composition, including body weight (C) as well as fat (D) and lean body mass (E), was assessed at 8 weeks of age in male control and AdΔPth1r mice (n = 6–8 mice/genotype). (F) Food intake at 8 weeks of age (n = 6–8 mice per genotype). (G) Ambulatory activity assessed by beam breaks in 12-hour light and dark periods (n = 6–8 mice/genotype). (H–J) Indirect calorimetry measures of energy expenditure (n = 6–8 mice/genotype). LM, lean mass. (K–N) Serum metabolites in random fed control and AdΔPth1r mice (n = 6–8 mice/genotype). All data are represented as mean ± SEM. Data were analyzed by unpaired Student’s t test. * P < 0.05.

Copyright © 2026 American Society for Clinical Investigation
ISSN 2379-3708

Sign up for email alerts