Go to The Journal of Clinical Investigation
  • About
  • Editors
  • Consulting Editors
  • For authors
  • Publication ethics
  • Publication alerts by email
  • Transfers
  • Advertising
  • Job board
  • Contact
  • Physician-Scientist Development
  • Current issue
  • Past issues
  • By specialty
    • COVID-19
    • Cardiology
    • Immunology
    • Metabolism
    • Nephrology
    • Oncology
    • Pulmonology
    • All ...
  • Videos
  • Collections
    • In-Press Preview
    • Resource and Technical Advances
    • Clinical Research and Public Health
    • Research Letters
    • Editorials
    • Perspectives
    • Physician-Scientist Development
    • Reviews
    • Top read articles

  • Current issue
  • Past issues
  • Specialties
  • In-Press Preview
  • Resource and Technical Advances
  • Clinical Research and Public Health
  • Research Letters
  • Editorials
  • Perspectives
  • Physician-Scientist Development
  • Reviews
  • Top read articles
  • About
  • Editors
  • Consulting Editors
  • For authors
  • Publication ethics
  • Publication alerts by email
  • Transfers
  • Advertising
  • Job board
  • Contact
EGR2 is an epigenomic regulator of phagocytosis and antifungal immunity in alveolar macrophages
Zsuzsanna Kolostyak, Dora Bojcsuk, Viktoria Baksa, Zsuzsa Mathene Szigeti, Krisztian Bene, Zsolt Czimmerer, Pal Boto, Lina Fadel, Szilard Poliska, Laszlo Halasz, Petros Tzerpos, Wilhelm K. Berger, Andres Villabona-Rueda, Zsofia Varga, Tunde Kovacs, Andreas Patsalos, Attila Pap, Gyorgy Vamosi, Peter Bai, Balazs Dezso, Matthew Spite, Franco R. D’Alessio, Istvan Szatmari, Laszlo Nagy
Zsuzsanna Kolostyak, Dora Bojcsuk, Viktoria Baksa, Zsuzsa Mathene Szigeti, Krisztian Bene, Zsolt Czimmerer, Pal Boto, Lina Fadel, Szilard Poliska, Laszlo Halasz, Petros Tzerpos, Wilhelm K. Berger, Andres Villabona-Rueda, Zsofia Varga, Tunde Kovacs, Andreas Patsalos, Attila Pap, Gyorgy Vamosi, Peter Bai, Balazs Dezso, Matthew Spite, Franco R. D’Alessio, Istvan Szatmari, Laszlo Nagy
View: Text | PDF
Research Article Infectious disease Inflammation

EGR2 is an epigenomic regulator of phagocytosis and antifungal immunity in alveolar macrophages

  • Text
  • PDF
Abstract

Alveolar macrophages (AMs) act as gatekeepers of the lung’s immune responses, serving essential roles in recognizing and eliminating pathogens. The transcription factor (TF) early growth response 2 (EGR2) has been recently described as required for mature AMs in mice; however, its mechanisms of action have not been explored. Here, we identified EGR2 as an epigenomic regulator and likely direct proximal transcriptional activator in AMs using epigenomic approaches (RNA sequencing, ATAC sequencing, and CUT&RUN). The predicted direct proximal targets of EGR2 included a subset of AM identity genes and ones related to pathogen recognition, phagosome maturation, and adhesion, such as Clec7a, Atp6v0d2, Itgb2, Rhoc, and Tmsb10. We provided evidence that EGR2 deficiency led to impaired zymosan internalization and reduced the capacity to respond to Aspergillus fumigatus. Mechanistically, the lack of EGR2 altered the transcriptional response, secreted cytokines (i.e., CXCL11), and inflammation-resolving lipid mediators (i.e., RvE1) of AMs during in vivo zymosan-induced inflammation, which manifested in impaired resolution. Our findings demonstrated that EGR2 is a key proximal transcriptional activator and epigenomic bookmark in AMs responsible for select, distinct components of cell identity and a protective transcriptional and epigenomic program against fungi.

Authors

Zsuzsanna Kolostyak, Dora Bojcsuk, Viktoria Baksa, Zsuzsa Mathene Szigeti, Krisztian Bene, Zsolt Czimmerer, Pal Boto, Lina Fadel, Szilard Poliska, Laszlo Halasz, Petros Tzerpos, Wilhelm K. Berger, Andres Villabona-Rueda, Zsofia Varga, Tunde Kovacs, Andreas Patsalos, Attila Pap, Gyorgy Vamosi, Peter Bai, Balazs Dezso, Matthew Spite, Franco R. D’Alessio, Istvan Szatmari, Laszlo Nagy

×

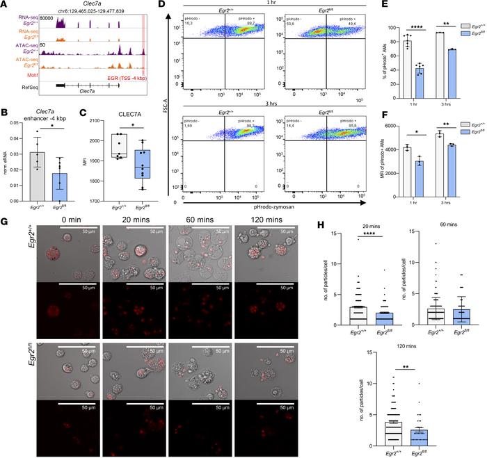
Figure 5

Lack of EGR2 leads to reduced Dectin-1 (CLEC7A) mRNA and protein expression and impaired zymosan phagocytosis in vitro.

Options: View larger image (or click on image) Download as PowerPoint
Lack of EGR2 leads to reduced Dectin-1 (CLEC7A) mRNA and protein express...
(A) IGV visualization of RNA-Seq and ATAC-Seq coverages of Egr2+/+ and Egr2fl/fl AMs and the presence of EGR motifs (highlighted in red) on the Clec7a locus. (B) The columns represent the relative eRNA expression (mean ± SEM) values of Clec7a-related closing DARs with EGR motif in Egr2+/+ (n = 5) and Egr2fl/fl (n = 5) samples. (C) The box plot shows CLEC7A (MFI ± SEM) expression of AMs isolated by BAL from Egr2+/+ (n = 7) and Egr2fl/fl (n = 10) measured by flow cytometry. (D) Representative pseudocolor dot plots of Egr2+/+ and Egr2fl/fl AMs after 1- or 3-hour pHrodo Red–conjugated zymosan treatment (flow cytometry). (E) Bar graphs represent the (mean ± SEM) percentage of nonphagocytotic (pHrodo–) and phagocytotic (pHrodo+) AMs after 1- and 3-hour pHrodo Red–conjugated zymosan treatment in Egr2+/+ (n = 7/n = 3) and Egr2fl/fl (n = 6/n = 3) AMs (flow cytometry). (F) The mean ± SEM MFI values of phagocytotic (pHrodo+) AMs after 1- and 3-hour pHrodo Red–conjugated zymosan treatment in Egr2+/+ (n = 3) and Egr2fl/fl (n = 3) AMs (flow cytometry). (G) Representative confocal microscopic images of Egr2+/+ or Egr2fl/fl AMs 0, 20, 60, and 120 minutes after Texas Red–conjugated zymosan treatment. (H) The number of internalized Texas Red–conjugated zymosan bioparticles per 1 Egr2+/+ or Egr2fl/fl AM upon 20, 60, and 120 minutes calculated from confocal microscopic images (t test, *P ≤ 0.05, **P ≤ 0.01, ****P ≤ 0.0001).

Copyright © 2026 American Society for Clinical Investigation
ISSN 2379-3708

Sign up for email alerts