Go to The Journal of Clinical Investigation
  • About
  • Editors
  • Consulting Editors
  • For authors
  • Publication ethics
  • Publication alerts by email
  • Transfers
  • Advertising
  • Job board
  • Contact
  • Physician-Scientist Development
  • Current issue
  • Past issues
  • By specialty
    • COVID-19
    • Cardiology
    • Immunology
    • Metabolism
    • Nephrology
    • Oncology
    • Pulmonology
    • All ...
  • Videos
  • Collections
    • In-Press Preview
    • Resource and Technical Advances
    • Clinical Research and Public Health
    • Research Letters
    • Editorials
    • Perspectives
    • Physician-Scientist Development
    • Reviews
    • Top read articles

  • Current issue
  • Past issues
  • Specialties
  • In-Press Preview
  • Resource and Technical Advances
  • Clinical Research and Public Health
  • Research Letters
  • Editorials
  • Perspectives
  • Physician-Scientist Development
  • Reviews
  • Top read articles
  • About
  • Editors
  • Consulting Editors
  • For authors
  • Publication ethics
  • Publication alerts by email
  • Transfers
  • Advertising
  • Job board
  • Contact
Epithelial Gab1 calibrates RIPK3-dependent necroptosis to prevent intestinal inflammation
Jiaqi Xu, Shihao Li, Wei Jin, Hui Zhou, Tingting Zhong, Xiaoqing Cheng, Yujuan Fu, Peng Xiao, Hongqiang Cheng, Di Wang, Yuehai Ke, Zhinong Jiang, Xue Zhang
Jiaqi Xu, Shihao Li, Wei Jin, Hui Zhou, Tingting Zhong, Xiaoqing Cheng, Yujuan Fu, Peng Xiao, Hongqiang Cheng, Di Wang, Yuehai Ke, Zhinong Jiang, Xue Zhang
View: Text | PDF
Research Article Gastroenterology Inflammation

Epithelial Gab1 calibrates RIPK3-dependent necroptosis to prevent intestinal inflammation

  • Text
  • PDF
Abstract

As a hallmark of inflammatory bowel disease (IBD), elevated intestinal epithelial cell (IEC) death compromises the gut barrier, activating the inflammatory response and triggering more IEC death. However, the precise intracellular machinery that prevents IEC death and breaks this vicious feedback cycle remains largely unknown. Here, we report that Grb2-associated binder 1 (Gab1) expression is decreased in patients with IBD and inversely correlated with IBD severity. Gab1 deficiency in IECs accounted for the exacerbated colitis induced by dextran sodium sulfate owing to sensitizing IECs to receptor-interaction protein kinase 3–mediated (RIPK3-mediated) necroptosis, which irreversibly disrupted the homeostasis of the epithelial barrier and promoted intestinal inflammation. Mechanistically, Gab1 negatively regulated necroptosis signaling through inhibiting the formation of RIPK1/RIPK3 complex in response to TNF-α. Importantly, administration of RIPK3 inhibitor revealed a curative effect in epithelial Gab1-deficient mice. Further analysis indicated mice with Gab1 deletion were prone to inflammation-associated colorectal tumorigenesis. Collectively, our study defines a protective role for Gab1 in colitis and colitis-driven colorectal cancer by negatively regulating RIPK3-dependent necroptosis, which may serve as an important target to address necroptosis and intestinal inflammation–related disease.

Authors

Jiaqi Xu, Shihao Li, Wei Jin, Hui Zhou, Tingting Zhong, Xiaoqing Cheng, Yujuan Fu, Peng Xiao, Hongqiang Cheng, Di Wang, Yuehai Ke, Zhinong Jiang, Xue Zhang

×

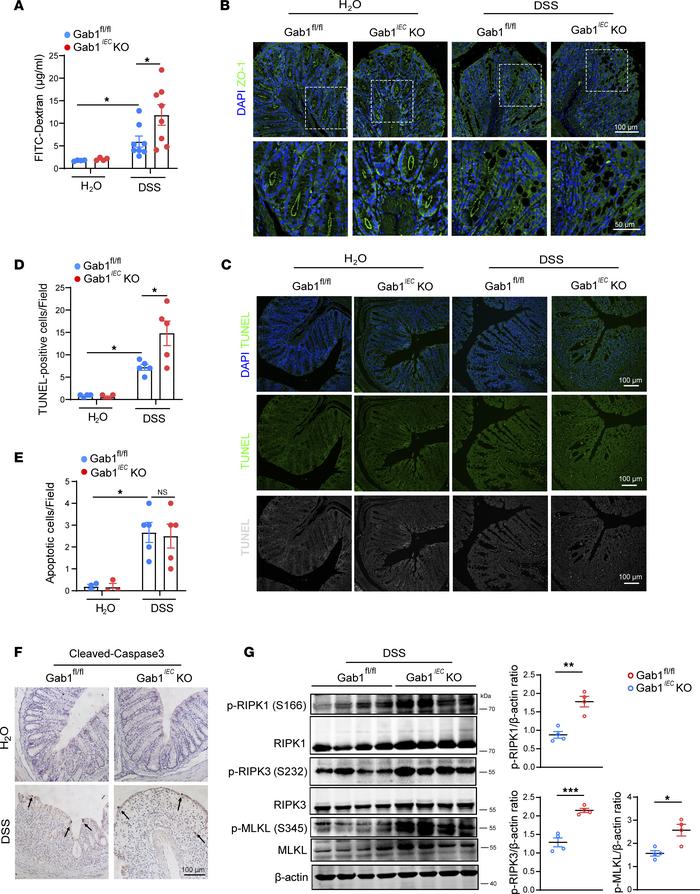
Figure 5

Gab1 maintains intestinal epithelial integrity by restricting aberrant necroptosis.

Options: View larger image (or click on image) Download as PowerPoint
Gab1 maintains intestinal epithelial integrity by restricting aberrant n...
(A) Gab1fl/fl and Gab1IEC-KO mice were administrated with 3% DSS for 7 days and fed with FITC-dextran intragastrically 4 hours before sacrifice, then serum FITC-dextran level was detected by fluorescence spectrophotometer. n = 4, 4, 8, 9, for Gab1fl/fl + H2O group, Gab1IEC-KO + H2O group, Gab1fl/fl + DSS group, Gab1IEC-KO + DSS group, respectively. (B) Immunofluorescence staining of cell tight junction protein ZO-1 (green) and DAPI (blue) in colonic sections from the mice (n = 5 per group) treated with DSS for 5 days. Scale bars, 100 μm (overview) and 50 μm (magnification). (C and D) Representative images of TUNEL staining (green or gray) (C) and the quantifications of TUNEL+ IECs in colonic sections on day 7 (D). n = 4, 4, 5, 5, respectively. Scale bars, 100 μm. (E and F) Representative cleaved caspase-3 IHC staining (F) and the number of apoptotic cells quantified (E) in colonic sections on day 7. Arrows indicate cleaved caspase-3–positive cells. n = 3, 3, 5, 5, respectively. Scale bars, 100 μm. (G) Immunoblots of colonic lysates following DSS treatment for 7 days on p-RIPK1 (S166), p-RIPK3 (S232), or p-MLKL (S345) and quantitative analyses determined by ImageJ (NIH). n = 4 for each group. Quantitative data were represented as mean ± SEM. Statistical significance was assessed by using 2-way ANOVA with multiple comparisons test (A, D, and E) and 2-tailed Student’s t test (G); *P < 0.05, **P < 0.01, ***P < 0.001.

Copyright © 2026 American Society for Clinical Investigation
ISSN 2379-3708

Sign up for email alerts