Go to The Journal of Clinical Investigation
  • About
  • Editors
  • Consulting Editors
  • For authors
  • Publication ethics
  • Publication alerts by email
  • Transfers
  • Advertising
  • Job board
  • Contact
  • Physician-Scientist Development
  • Current issue
  • Past issues
  • By specialty
    • COVID-19
    • Cardiology
    • Immunology
    • Metabolism
    • Nephrology
    • Oncology
    • Pulmonology
    • All ...
  • Videos
  • Collections
    • In-Press Preview
    • Resource and Technical Advances
    • Clinical Research and Public Health
    • Research Letters
    • Editorials
    • Perspectives
    • Physician-Scientist Development
    • Reviews
    • Top read articles

  • Current issue
  • Past issues
  • Specialties
  • In-Press Preview
  • Resource and Technical Advances
  • Clinical Research and Public Health
  • Research Letters
  • Editorials
  • Perspectives
  • Physician-Scientist Development
  • Reviews
  • Top read articles
  • About
  • Editors
  • Consulting Editors
  • For authors
  • Publication ethics
  • Publication alerts by email
  • Transfers
  • Advertising
  • Job board
  • Contact
Intestinal epithelial BLT1 promotes mucosal repair
Shusaku Hayashi, Chithra K. Muraleedharan, Makito Oku, Sunil Tomar, Simon P. Hogan, Miguel Quiros, Charles A. Parkos, Asma Nusrat
Shusaku Hayashi, Chithra K. Muraleedharan, Makito Oku, Sunil Tomar, Simon P. Hogan, Miguel Quiros, Charles A. Parkos, Asma Nusrat
View: Text | PDF
Research Article Gastroenterology Inflammation

Intestinal epithelial BLT1 promotes mucosal repair

  • Text
  • PDF
Abstract

Acute and chronic intestinal inflammation is associated with epithelial damage, resulting in mucosal wounds in the forms of erosions and ulcers in the intestinal tract. Intestinal epithelial cells (IECs) and immune cells in the wound milieu secrete cytokines and lipid mediators to influence repair. Leukotriene B4 (LTB4), a lipid chemokine, binds to its receptor BLT1 and promotes migration of immune cells to sites of active inflammation; however, a role for intestinal epithelial BLT1 during mucosal wound repair is not known. Here we report that BLT1 was expressed in IECs both in vitro and in vivo, where it functioned as a receptor not only for LTB4 but also for another ligand, resolvin E1. Intestinal epithelial BLT1 expression was increased when epithelial cells were exposed to an inflammatory microenvironment. Using human and murine primary colonic epithelial cells, we reveal that the LTB4/BLT1 pathway promoted epithelial migration and proliferation leading to accelerated epithelial wound repair. Furthermore, in vivo intestinal wound repair experiments in BLT1-deficient mice and bone marrow chimeras demonstrated an important contribution of epithelial BLT1 during colonic mucosal wound repair. Taken together, our findings show a potentially novel prorepair in IEC mechanism mediated by BLT1 signaling.

Authors

Shusaku Hayashi, Chithra K. Muraleedharan, Makito Oku, Sunil Tomar, Simon P. Hogan, Miguel Quiros, Charles A. Parkos, Asma Nusrat

×

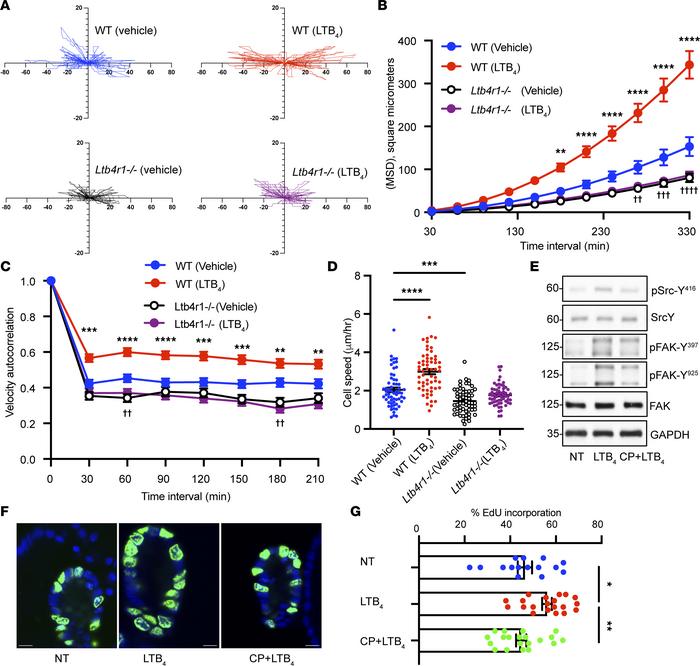
Figure 4

BLT1 activation promotes migration and proliferation of IECs.

Options: View larger image (or click on image) Download as PowerPoint
BLT1 activation promotes migration and proliferation of IECs.
(A–D) Migr...
(A–D) Migration analysis by DiPer. (A) Plot at the origin graph of 20 cells. (B) Mean square displacement of 20 cells. The data are presented as the mean ± SEM. Statistical analysis was performed using 2-way ANOVA followed by post hoc Welch’s t test with Bonferroni’s correction. **P < 0.01, ****P < 0.0001, compared with WT (vehicle). ††P < 0.01, †††P < 0.001, ††††P < 0.0001, compared with Ltb4r1–/– (vehicle). (C) Velocity autocorrelation was measured on at least 20 cells. Statistical analysis was performed using 2-way ANOVA followed by post hoc Welch’s t test with Bonferroni’s correction. **P < 0.01, ***P < 0.001, ****P < 0.0001, compared with WT (vehicle). ††P < 0.01, compared with Ltb4r1–/– (vehicle). (D) Average cell speed was calculated on 20 cells. The data are presented as the mean ± SEM. Statistical analysis was performed using 1-way ANOVA followed by post hoc Welch’s t test with Bonferroni’s correction. ***P < 0.001, ****P < 0.0001. (E) Immunoblotting was performed on lysates from scratch-wounded IEC monolayers treated with LTB4 (100 nM) or vehicle. Levels of phosphorylated SRC (p-SRC) (Y416) and p-FAK (Y397, Y925) were compared with total Src, FAK, and GAPDH to assess activation. Numbers on the left represent kDa. (F and G) EdU incorporation analysis in murine 3D cultured colonoids stimulated with LTB4 (10 nM) for 24 hours. (F and G) Effect of BLT1 antagonist. Pictures show representative images of EdU-incorporated (shown in green) colonoids. Blue, nuclei. Scale bar is 10 μm. The data are presented as the mean ± SEM. Statistical analysis was performed using 1-way ANOVA followed by post hoc Welch’s t test with Bonferroni’s correction. *P < 0.05, **P < 0.01.

Copyright © 2026 American Society for Clinical Investigation
ISSN 2379-3708

Sign up for email alerts