Go to The Journal of Clinical Investigation
  • About
  • Editors
  • Consulting Editors
  • For authors
  • Publication ethics
  • Publication alerts by email
  • Transfers
  • Advertising
  • Job board
  • Contact
  • Physician-Scientist Development
  • Current issue
  • Past issues
  • By specialty
    • COVID-19
    • Cardiology
    • Immunology
    • Metabolism
    • Nephrology
    • Oncology
    • Pulmonology
    • All ...
  • Videos
  • Collections
    • In-Press Preview
    • Resource and Technical Advances
    • Clinical Research and Public Health
    • Research Letters
    • Editorials
    • Perspectives
    • Physician-Scientist Development
    • Reviews
    • Top read articles

  • Current issue
  • Past issues
  • Specialties
  • In-Press Preview
  • Resource and Technical Advances
  • Clinical Research and Public Health
  • Research Letters
  • Editorials
  • Perspectives
  • Physician-Scientist Development
  • Reviews
  • Top read articles
  • About
  • Editors
  • Consulting Editors
  • For authors
  • Publication ethics
  • Publication alerts by email
  • Transfers
  • Advertising
  • Job board
  • Contact
Minocycline-induced disruption of the intestinal FXR/FGF15 axis impairs osteogenesis in mice
Matthew D. Carson, Amy J. Warner, Jessica D. Hathaway-Schrader, Vincenza L. Geiser, Joseph Kim, Joy E. Gerasco, William D. Hill, John J. Lemasters, Alexander V. Alekseyenko, Yongren Wu, Hai Yao, J. Ignacio Aguirre, Caroline Westwater, Chad M. Novince
Matthew D. Carson, Amy J. Warner, Jessica D. Hathaway-Schrader, Vincenza L. Geiser, Joseph Kim, Joy E. Gerasco, William D. Hill, John J. Lemasters, Alexander V. Alekseyenko, Yongren Wu, Hai Yao, J. Ignacio Aguirre, Caroline Westwater, Chad M. Novince
View: Text | PDF
Research Article Bone biology Endocrinology

Minocycline-induced disruption of the intestinal FXR/FGF15 axis impairs osteogenesis in mice

  • Text
  • PDF
Abstract

Antibiotic-induced shifts in the indigenous gut microbiota influence normal skeletal maturation. Current theory implies that gut microbiota actions on bone occur through a direct gut/bone signaling axis. However, our prior work supports that a gut/liver signaling axis contributes to gut microbiota effects on bone. Our purpose was to investigate the effects of minocycline, a systemic antibiotic treatment for adolescent acne, on pubertal/postpubertal skeletal maturation. Sex-matched specific pathogen–free (SPF) and germ-free (GF) C57BL/6T mice were administered a clinically relevant minocycline dose from age 6–12 weeks. Minocycline caused dysbiotic shifts in the gut bacteriome and impaired skeletal maturation in SPF mice but did not alter the skeletal phenotype in GF mice. Minocycline administration in SPF mice disrupted the intestinal farnesoid X receptor/fibroblast growth factor 15 axis, a gut/liver endocrine axis supporting systemic bile acid homeostasis. Minocycline-treated SPF mice had increased serum conjugated bile acids that were farnesoid X receptor (FXR) antagonists, suppressed osteoblast function, decreased bone mass, and impaired bone microarchitecture and fracture resistance. Stimulating osteoblasts with the serum bile acid profile from minocycline-treated SPF mice recapitulated the suppressed osteogenic phenotype found in vivo, which was mediated through attenuated FXR signaling. This work introduces bile acids as a potentially novel mediator of gut/liver signaling actions contributing to gut microbiota effects on bone.

Authors

Matthew D. Carson, Amy J. Warner, Jessica D. Hathaway-Schrader, Vincenza L. Geiser, Joseph Kim, Joy E. Gerasco, William D. Hill, John J. Lemasters, Alexander V. Alekseyenko, Yongren Wu, Hai Yao, J. Ignacio Aguirre, Caroline Westwater, Chad M. Novince

×

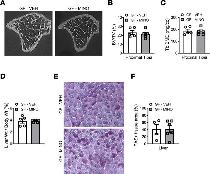
Figure 4

Minocycline effects on skeletal maturation and liver are microbiota dependent.

Options: View larger image (or click on image) Download as PowerPoint
Minocycline effects on skeletal maturation and liver are microbiota depe...
Male C57BL/6T germ-free (GF) mice were administered vehicle control (VEH) or minocycline (MINO) from age 6 to 12 weeks; euthanized at age 12 weeks. Micro-CT analysis of proximal tibia trabecular bone; n = 5/group: (A) representative images; (B) bone volume per tissue volume (BV/TV); (C) trabecular bone mineral density (Tb.BMD). (D) Liver weight per body weight; n = 5/group. Periodic acid–Schiff–stained (PAS-stained) median liver lobe sections; n = 4–6/group: (E) representative images (original magnification, 200×), (F) PAS+ area per tissue area (%). Unpaired 2-tailed t test; reported as mean ± SEM.

Copyright © 2026 American Society for Clinical Investigation
ISSN 2379-3708

Sign up for email alerts