Go to The Journal of Clinical Investigation
  • About
  • Editors
  • Consulting Editors
  • For authors
  • Publication ethics
  • Publication alerts by email
  • Transfers
  • Advertising
  • Job board
  • Contact
  • Physician-Scientist Development
  • Current issue
  • Past issues
  • By specialty
    • COVID-19
    • Cardiology
    • Immunology
    • Metabolism
    • Nephrology
    • Oncology
    • Pulmonology
    • All ...
  • Videos
  • Collections
    • In-Press Preview
    • Resource and Technical Advances
    • Clinical Research and Public Health
    • Research Letters
    • Editorials
    • Perspectives
    • Physician-Scientist Development
    • Reviews
    • Top read articles

  • Current issue
  • Past issues
  • Specialties
  • In-Press Preview
  • Resource and Technical Advances
  • Clinical Research and Public Health
  • Research Letters
  • Editorials
  • Perspectives
  • Physician-Scientist Development
  • Reviews
  • Top read articles
  • About
  • Editors
  • Consulting Editors
  • For authors
  • Publication ethics
  • Publication alerts by email
  • Transfers
  • Advertising
  • Job board
  • Contact
Multicenter analysis of neutrophil extracellular trap dysregulation in adult and pediatric COVID-19
Carmelo Carmona-Rivera, et al.
Carmelo Carmona-Rivera, et al.
View: Text | PDF
Research Article Infectious disease Inflammation

Multicenter analysis of neutrophil extracellular trap dysregulation in adult and pediatric COVID-19

  • Text
  • PDF
Abstract

Dysregulation in neutrophil extracellular trap (NET) formation and degradation may play a role in the pathogenesis and severity of COVID-19; however, its role in the pediatric manifestations of this disease, including multisystem inflammatory syndrome in children (MIS-C) and chilblain-like lesions (CLLs), otherwise known as “COVID toes,” remains unclear. Studying multinational cohorts, we found that, in CLLs, NETs were significantly increased in serum and skin. There was geographic variability in the prevalence of increased NETs in MIS-C, in association with disease severity. MIS-C and CLL serum samples displayed decreased NET degradation ability, in association with C1q and G-actin or anti-NET antibodies, respectively, but not with genetic variants of DNases. In adult COVID-19, persistent elevations in NETs after disease diagnosis were detected but did not occur in asymptomatic infection. COVID-19–affected adults displayed significant prevalence of impaired NET degradation, in association with anti-DNase1L3, G-actin, and specific disease manifestations, but not with genetic variants of DNases. NETs were detected in many organs of adult patients who died from COVID-19 complications. Infection with the Omicron variant was associated with decreased NET levels when compared with other SARS-CoV-2 strains. These data support a role for NETs in the pathogenesis and severity of COVID-19 in pediatric and adult patients.

Authors

Carmelo Carmona-Rivera, Yu Zhang, Kerry Dobbs, Tovah E. Markowitz, Clifton L. Dalgard, Andrew J. Oler, Dillon R. Claybaugh, Deborah Draper, Meng Truong, Ottavia M. Delmonte, Francesco Licciardi, Ugo Ramenghi, Nicoletta Crescenzio, Luisa Imberti, Alessandra Sottini, Virginia Quaresima, Chiara Fiorini, Valentina Discepolo, Andrea Lo Vecchio, Alfredo Guarino, Luca Pierri, Andrea Catzola, Andrea Biondi, Paolo Bonfanti, Maria C. Poli Harlowe, Yasmin Espinosa, Camila Astudillo, Emma Rey-Jurado, Cecilia Vial, Javiera de la Cruz, Ricardo Gonzalez, Cecilia Pinera, Jacqueline W. Mays, Ashley Ng, Andrew Platt, NIH COVID Autopsy Consortium, COVID STORM Clinicians, Beth Drolet, John Moon, Edward W. Cowen, Heather Kenney, Sarah E. Weber, Riccardo Castagnoli, Mary Magliocco, Michael A. Stack, Gina Montealegre, Karyl Barron, Danielle L. Fink, Douglas B. Kuhns, Stephen M. Hewitt, Lisa M. Arkin, Daniel S. Chertow, Helen C. Su, Luigi D. Notarangelo, Mariana J. Kaplan

×

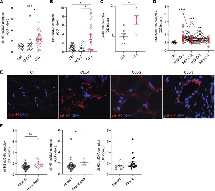
Figure 1

NETs are identified in MIS-C and CLLs.

Options: View larger image (or click on image) Download as PowerPoint
NETs are identified in MIS-C and CLLs.
Citrullinated histone H3– and ela...
Citrullinated histone H3– and elastase-DNA (citH3-DNA and Ela-DNA) complexes were quantified in serum or plasma MIS-C and CLL samples obtained at 2 different visits for some patients from (A and B) Italy (MIS-C n = 14, CLL n = 27, ctrl n = 21), (C) USA (CLL n = 5, ctrl n = 5), and (D) Chile (MIS-C n = 27, ctrl n = 12). Mann-Whitney and Kruskal-Wallis analyses were performed. (E) Detection of citrullinated histone H4 (citH4, shown in red) and DNA (shown in blue) was performed in skin tissue. Microphotographs depict representative images in 3 CLL and 1 control (from a total of 8 CLL and 2 control specimens). Original magnification, 40×. (F) Levels of citH3-DNA complexes were correlated with the absence or presence of inotropes (Heart Med), pneumonia, or shock in Chilean patients with MIS-C. Results are the mean ± SEM. Mann-Whitney analysis was performed. *P < 0.05, **P < 0.01, ***P < 0.001, ****P < 0.0001. Ctrl, controls; OD, optical density.

Copyright © 2026 American Society for Clinical Investigation
ISSN 2379-3708

Sign up for email alerts