Go to The Journal of Clinical Investigation
  • About
  • Editors
  • Consulting Editors
  • For authors
  • Publication ethics
  • Publication alerts by email
  • Transfers
  • Advertising
  • Job board
  • Contact
  • Physician-Scientist Development
  • Current issue
  • Past issues
  • By specialty
    • COVID-19
    • Cardiology
    • Immunology
    • Metabolism
    • Nephrology
    • Oncology
    • Pulmonology
    • All ...
  • Videos
  • Collections
    • In-Press Preview
    • Resource and Technical Advances
    • Clinical Research and Public Health
    • Research Letters
    • Editorials
    • Perspectives
    • Physician-Scientist Development
    • Reviews
    • Top read articles

  • Current issue
  • Past issues
  • Specialties
  • In-Press Preview
  • Resource and Technical Advances
  • Clinical Research and Public Health
  • Research Letters
  • Editorials
  • Perspectives
  • Physician-Scientist Development
  • Reviews
  • Top read articles
  • About
  • Editors
  • Consulting Editors
  • For authors
  • Publication ethics
  • Publication alerts by email
  • Transfers
  • Advertising
  • Job board
  • Contact
TIAM1 acts as an actin organization regulator to control adipose tissue–derived pericyte cell fate
Ginny Ching-Yun Hsu, Yiyun Wang, Amy Z. Lu, Mario A. Gomez-Salazar, Jiajia Xu, Dongqing Li, Carolyn Meyers, Stefano Negri, Sintawat Wangsiricharoen, Kristen Broderick, Bruno Peault, Carol Morris, Aaron W. James
Ginny Ching-Yun Hsu, Yiyun Wang, Amy Z. Lu, Mario A. Gomez-Salazar, Jiajia Xu, Dongqing Li, Carolyn Meyers, Stefano Negri, Sintawat Wangsiricharoen, Kristen Broderick, Bruno Peault, Carol Morris, Aaron W. James
View: Text | PDF
Research Article Bone biology Cell biology

TIAM1 acts as an actin organization regulator to control adipose tissue–derived pericyte cell fate

  • Text
  • PDF
Abstract

Pericytes are multipotent mesenchymal precursor cells that demonstrate tissue-specific properties. In this study, by comparing human adipose tissue– and periosteum-derived pericyte microarrays, we identified T cell lymphoma invasion and metastasis 1 (TIAM1) as a key regulator of cell morphology and differentiation decisions. TIAM1 represented a tissue-specific determinant between predispositions for adipocytic versus osteoblastic differentiation in human adipose tissue–derived pericytes. TIAM1 overexpression promoted an adipogenic phenotype, whereas its downregulation amplified osteogenic differentiation. These results were replicated in vivo, in which TIAM1 misexpression altered bone or adipose tissue generation in an intramuscular xenograft animal model. Changes in pericyte differentiation potential induced by TIAM1 misexpression correlated with actin organization and altered cytoskeletal morphology. Small molecule inhibitors of either small GTPase Rac1 or RhoA/ROCK signaling reversed TIAM1-induced morphology and differentiation in pericytes. In summary, our results demonstrate that TIAM1 regulates the cellular morphology and differentiation potential of human pericytes, representing a molecular switch between osteogenic and adipogenic cell fates.

Authors

Ginny Ching-Yun Hsu, Yiyun Wang, Amy Z. Lu, Mario A. Gomez-Salazar, Jiajia Xu, Dongqing Li, Carolyn Meyers, Stefano Negri, Sintawat Wangsiricharoen, Kristen Broderick, Bruno Peault, Carol Morris, Aaron W. James

×

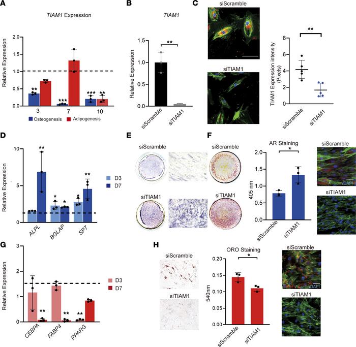
Figure 2

TIAM1 knockdown favors osteogenic over adipogenic differentiation of human adipose CD146+ pericytes.

Options: View larger image (or click on image) Download as PowerPoint

TIAM1 knockdown favors osteogenic over adipogenic differentiation of hu...
Human pericytes from subcutaneous white adipose tissue were FACS-isolated and cultured under osteogenic to adipogenic differentiation conditions. (A) TIAM1 expression during osteogenic and adipogenic differentiation of human pericytes, as assessed by qRT-PCR. Dashed lines indicate expression among undifferentiated cells. (B) Knockdown (KD) efficiency by qRT-PCR 48 hours after treatment with TIAM1 siRNA or scramble siRNA. (C) KD efficiency by fluorescence immunocytochemistry for TIAM1 and semiquantitative analysis 48 hours after KD. TIAM1 immunostaining appears red, while F-actin staining appears green. Random images (N = 5) of fluorescence staining were obtained for semiquantitation of TIAM1 (red) or F-actin (green) area (mean red or green fluorescent area per field view). (D) Osteogenic gene markers at days 3 and 7 of osteogenic differentiation among TIAM1-KD pericytes, assessed by qRT-PCR. Dashed lines indicate expression among scramble siRNA at the same time point. ALPL, alkaline phosphatase; BGLAP, osteocalcin; SP7, osterix. (E) Alkaline phosphatase (ALP) staining shown by whole-well and representative 10× original magnification microscopic images, day 7 of differentiation. (F) Alizarin red staining with quantification on day 10 of osteogenic differentiation, shown by whole-well images. Immunohistochemistry showed the TIAM1 and F-actin expression during osteogenesis. (G) Adipogenic gene marker expression at days 3 and 7 of adipogenic differentiation among TIAM1-KD pericytes, assessed by qRT-PCR. Dashed lines indicate expression among scramble siRNA at the same time point. CEBPA, CCAAT enhancer binding protein alpha; FABP4, fatty acid-binding protein 4; PPARG, peroxisome proliferator–activated receptor gamma. (H) Oil Red O staining and quantification, day 10 of adipogenic differentiation (representative 10× original magnification images shown). Immunohistochemistry showed the TIAM1 and F-actin expression during adipogenesis. *P < 0.05; **P < 0.01 in comparison with scramble siRNA at the corresponding time point. Experiments performed in at least triplicate experimental replicates. Statistical analysis was performed using a 2-sample Student’s t test or 1-way ANOVA test (3+ groups), followed by Tukey’s post hoc test. White scale bars: 20 μm.

Copyright © 2026 American Society for Clinical Investigation
ISSN 2379-3708

Sign up for email alerts