Go to The Journal of Clinical Investigation
  • About
  • Editors
  • Consulting Editors
  • For authors
  • Publication ethics
  • Publication alerts by email
  • Transfers
  • Advertising
  • Job board
  • Contact
  • Physician-Scientist Development
  • Current issue
  • Past issues
  • By specialty
    • COVID-19
    • Cardiology
    • Immunology
    • Metabolism
    • Nephrology
    • Oncology
    • Pulmonology
    • All ...
  • Videos
  • Collections
    • In-Press Preview
    • Resource and Technical Advances
    • Clinical Research and Public Health
    • Research Letters
    • Editorials
    • Perspectives
    • Physician-Scientist Development
    • Reviews
    • Top read articles

  • Current issue
  • Past issues
  • Specialties
  • In-Press Preview
  • Resource and Technical Advances
  • Clinical Research and Public Health
  • Research Letters
  • Editorials
  • Perspectives
  • Physician-Scientist Development
  • Reviews
  • Top read articles
  • About
  • Editors
  • Consulting Editors
  • For authors
  • Publication ethics
  • Publication alerts by email
  • Transfers
  • Advertising
  • Job board
  • Contact
A specific upregulated long noncoding RNA in colorectal cancer promotes cancer progression
Junshu Li, Yanhong Ji, Na Chen, Huiling Wang, Chao Fang, Xiaonan Yin, Zhiyuan Jiang, Zhexu Dong, Dan Zhu, Jiamei Fu, Wencheng Zhou, Ruiyi Jiang, Ling He, Zhang Hantao, Gang Shi, Lin Cheng, Xiaolan Su, Lei Dai, Hongxin Deng
Junshu Li, Yanhong Ji, Na Chen, Huiling Wang, Chao Fang, Xiaonan Yin, Zhiyuan Jiang, Zhexu Dong, Dan Zhu, Jiamei Fu, Wencheng Zhou, Ruiyi Jiang, Ling He, Zhang Hantao, Gang Shi, Lin Cheng, Xiaolan Su, Lei Dai, Hongxin Deng
View: Text | PDF
Research Article Cell biology Gastroenterology

A specific upregulated long noncoding RNA in colorectal cancer promotes cancer progression

  • Text
  • PDF
Abstract

Long noncoding RNA (lncRNA) plays a crucial role in the pathogenesis of various diseases, including colorectal cancer (CRC). The gene mutations of adenomatous polyposis coli (APC) were found in most patients with CRC. They function as important inducers of tumorigenesis. Based on our microarray results, we identified a specific upregulated lncRNA in CRC (SURC). Further analysis showed that high SURC expression correlated with poorer disease-free survival and overall survival in patients with CRC. Furthermore, we found that mutated APC genes can promote the transcription of SURC by reducing the degradation of β-catenin protein in CRC. Functional assays revealed that knockdown of SURC impaired CRC cell proliferation, colony formation, cell cycle, and tumor growth. Additionally, SURC promotes CCND2 expression by inhibiting the expression of miR–185-5p in CRC cells. In conclusion, we demonstrate that SURC is a specific upregulated lncRNA in CRC and the SURC/miR–185-5p/CCND2 axis may be targetable for CRC diagnosis and therapy.

Authors

Junshu Li, Yanhong Ji, Na Chen, Huiling Wang, Chao Fang, Xiaonan Yin, Zhiyuan Jiang, Zhexu Dong, Dan Zhu, Jiamei Fu, Wencheng Zhou, Ruiyi Jiang, Ling He, Zhang Hantao, Gang Shi, Lin Cheng, Xiaolan Su, Lei Dai, Hongxin Deng

×

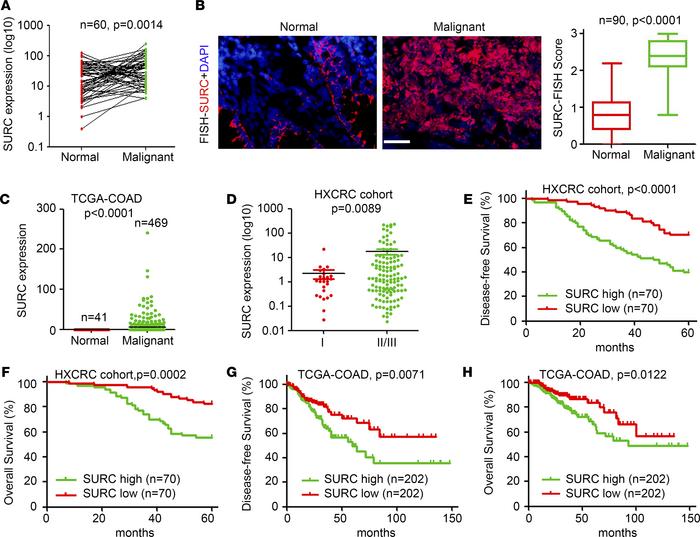
Figure 2

SURC upregulated in CRC and negatively correlated with prognosis.

Options: View larger image (or click on image) Download as PowerPoint
SURC upregulated in CRC and negatively correlated with prognosis.
(A) Up...
(A) Upregulation of SURC in malignant colorectal tissues compared with normal tissues by qPCR, n = 60. (B) Higher expression of SURC was detected in CRC samples than in matched normal tissues from HXCRC cohort (n = 90), which was measured by FISH. Analysis of FISH score of SURC in tissues. Scale bar: 100 μm. (C) Higher expression of SURC in CRC tissues (n = 469) than in adjacent normal tissues (n = 41) from the TCGA database. (D) Upregulation of SURC in stage II/III compared with stage I CRC tissues from HXCRC cohort. (E) Kaplan-Meier analysis of overall survival and (F) disease-free survival curves for CRC samples from our platform (n = 140) with SURC-low (n = 70) or SURC-high (n = 70) expression (Log-Rank test). (G) Kaplan-Meier plots of overall survival and (H) disease-free survival curves for patients with CRC from the TCGA database (n = 404), higher SURC expression with poorer prognosis. Data are shown as the mean ± SEM. Statistical differences were calculated using an unpaired 2-tailed Student’s t test for A–D and Log-Rank test (Kaplan-Meier curves) for E–H.

Copyright © 2026 American Society for Clinical Investigation
ISSN 2379-3708

Sign up for email alerts