Go to The Journal of Clinical Investigation
  • About
  • Editors
  • Consulting Editors
  • For authors
  • Publication ethics
  • Publication alerts by email
  • Transfers
  • Advertising
  • Job board
  • Contact
  • Physician-Scientist Development
  • Current issue
  • Past issues
  • By specialty
    • COVID-19
    • Cardiology
    • Immunology
    • Metabolism
    • Nephrology
    • Oncology
    • Pulmonology
    • All ...
  • Videos
  • Collections
    • In-Press Preview
    • Resource and Technical Advances
    • Clinical Research and Public Health
    • Research Letters
    • Editorials
    • Perspectives
    • Physician-Scientist Development
    • Reviews
    • Top read articles

  • Current issue
  • Past issues
  • Specialties
  • In-Press Preview
  • Resource and Technical Advances
  • Clinical Research and Public Health
  • Research Letters
  • Editorials
  • Perspectives
  • Physician-Scientist Development
  • Reviews
  • Top read articles
  • About
  • Editors
  • Consulting Editors
  • For authors
  • Publication ethics
  • Publication alerts by email
  • Transfers
  • Advertising
  • Job board
  • Contact
A specific upregulated long noncoding RNA in colorectal cancer promotes cancer progression
Junshu Li, Yanhong Ji, Na Chen, Huiling Wang, Chao Fang, Xiaonan Yin, Zhiyuan Jiang, Zhexu Dong, Dan Zhu, Jiamei Fu, Wencheng Zhou, Ruiyi Jiang, Ling He, Zhang Hantao, Gang Shi, Lin Cheng, Xiaolan Su, Lei Dai, Hongxin Deng
Junshu Li, Yanhong Ji, Na Chen, Huiling Wang, Chao Fang, Xiaonan Yin, Zhiyuan Jiang, Zhexu Dong, Dan Zhu, Jiamei Fu, Wencheng Zhou, Ruiyi Jiang, Ling He, Zhang Hantao, Gang Shi, Lin Cheng, Xiaolan Su, Lei Dai, Hongxin Deng
View: Text | PDF
Research Article Cell biology Gastroenterology

A specific upregulated long noncoding RNA in colorectal cancer promotes cancer progression

  • Text
  • PDF
Abstract

Long noncoding RNA (lncRNA) plays a crucial role in the pathogenesis of various diseases, including colorectal cancer (CRC). The gene mutations of adenomatous polyposis coli (APC) were found in most patients with CRC. They function as important inducers of tumorigenesis. Based on our microarray results, we identified a specific upregulated lncRNA in CRC (SURC). Further analysis showed that high SURC expression correlated with poorer disease-free survival and overall survival in patients with CRC. Furthermore, we found that mutated APC genes can promote the transcription of SURC by reducing the degradation of β-catenin protein in CRC. Functional assays revealed that knockdown of SURC impaired CRC cell proliferation, colony formation, cell cycle, and tumor growth. Additionally, SURC promotes CCND2 expression by inhibiting the expression of miR–185-5p in CRC cells. In conclusion, we demonstrate that SURC is a specific upregulated lncRNA in CRC and the SURC/miR–185-5p/CCND2 axis may be targetable for CRC diagnosis and therapy.

Authors

Junshu Li, Yanhong Ji, Na Chen, Huiling Wang, Chao Fang, Xiaonan Yin, Zhiyuan Jiang, Zhexu Dong, Dan Zhu, Jiamei Fu, Wencheng Zhou, Ruiyi Jiang, Ling He, Zhang Hantao, Gang Shi, Lin Cheng, Xiaolan Su, Lei Dai, Hongxin Deng

×

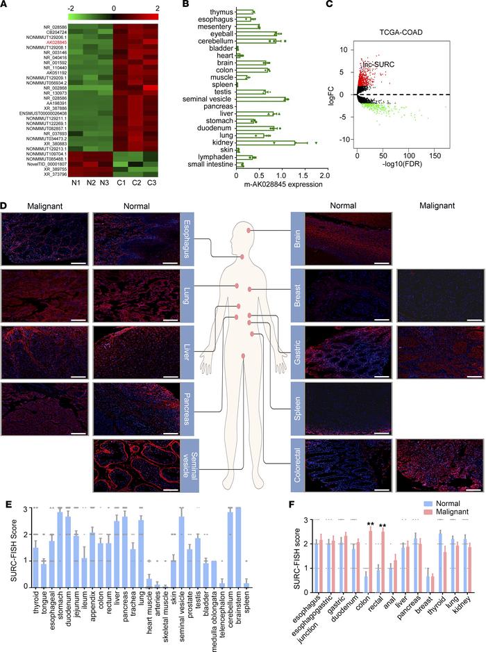
Figure 1

Identification of SURC as a specific upregulated lncRNA in CRC.

Options: View larger image (or click on image) Download as PowerPoint
Identification of SURC as a specific upregulated lncRNA in CRC.
(A) Heat...
(A) Heatmap for differentially expressed lncRNAs in AOM/DSS–induced colitis-associated cancer tissues compared with normal tissues in mice. (B) qPCR shows the expression of SURC in different tissues and organs of mice (n = 3). (C) The volcano plots show the fold changes and FDR values of 1174 lncRNA candidates in colon tumors (n = 469) versus adjacent normal tissues (n = 41) from the TCGA-COAD database. (D) FISH staining shows the distribution and expression of SURC in malignant and adjacent normal tissues among different organs. Scale bar: 100 μm. (E) SURC levels in various normal tissues by FISH assay. (F) SURC levels in malignant and adjacent normal tissues among the digestive system (**P < 0.01). Data are shown as the mean ± SEM. Statistical differences were calculated using an unpaired 2-tailed Student’s t test.

Copyright © 2026 American Society for Clinical Investigation
ISSN 2379-3708

Sign up for email alerts