Go to The Journal of Clinical Investigation
  • About
  • Editors
  • Consulting Editors
  • For authors
  • Publication ethics
  • Publication alerts by email
  • Transfers
  • Advertising
  • Job board
  • Contact
  • Physician-Scientist Development
  • Current issue
  • Past issues
  • By specialty
    • COVID-19
    • Cardiology
    • Immunology
    • Metabolism
    • Nephrology
    • Oncology
    • Pulmonology
    • All ...
  • Videos
  • Collections
    • In-Press Preview
    • Resource and Technical Advances
    • Clinical Research and Public Health
    • Research Letters
    • Editorials
    • Perspectives
    • Physician-Scientist Development
    • Reviews
    • Top read articles

  • Current issue
  • Past issues
  • Specialties
  • In-Press Preview
  • Resource and Technical Advances
  • Clinical Research and Public Health
  • Research Letters
  • Editorials
  • Perspectives
  • Physician-Scientist Development
  • Reviews
  • Top read articles
  • About
  • Editors
  • Consulting Editors
  • For authors
  • Publication ethics
  • Publication alerts by email
  • Transfers
  • Advertising
  • Job board
  • Contact
Bacillus Calmette-Guérin–induced trained immunity protects against SARS-CoV-2 challenge in K18-hACE2 mice
Bao-Zhong Zhang, Huiping Shuai, Hua-Rui Gong, Jing-Chu Hu, Bingpeng Yan, Terrence Tsz-Tai Yuen, Ye-Fan Hu, Chaemin Yoon, Xiao-Lei Wang, Yuxin Hou, Xuansheng Lin, Xiner Huang, Renhao Li, Yee Man Au-Yeung, Wenjun Li, Bingjie Hu, Yue Chai, Ming Yue, Jian-Piao Cai, Guang Sheng Ling, Ivan Fan-Ngai Hung, Kwok-Yung Yuen, Jasper Fuk-Woo Chan, Jian-Dong Huang, Hin Chu
Bao-Zhong Zhang, Huiping Shuai, Hua-Rui Gong, Jing-Chu Hu, Bingpeng Yan, Terrence Tsz-Tai Yuen, Ye-Fan Hu, Chaemin Yoon, Xiao-Lei Wang, Yuxin Hou, Xuansheng Lin, Xiner Huang, Renhao Li, Yee Man Au-Yeung, Wenjun Li, Bingjie Hu, Yue Chai, Ming Yue, Jian-Piao Cai, Guang Sheng Ling, Ivan Fan-Ngai Hung, Kwok-Yung Yuen, Jasper Fuk-Woo Chan, Jian-Dong Huang, Hin Chu
View: Text | PDF
Research Article COVID-19 Infectious disease

Bacillus Calmette-Guérin–induced trained immunity protects against SARS-CoV-2 challenge in K18-hACE2 mice

  • Text
  • PDF
Abstract

SARS-CoV-2 has been confirmed in over 450 million confirmed cases since 2019. Although several vaccines have been certified by the WHO and people are being vaccinated on a global scale, it has been reported that multiple SARS-CoV-2 variants can escape neutralization by antibodies, resulting in vaccine breakthrough infections. Bacillus Calmette-Guérin (BCG) is known to induce heterologous protection based on trained immune responses. Here, we investigated whether BCG-induced trained immunity protected against SARS-CoV-2 in the K18-hACE2 mouse model. Our data demonstrate that i.v. BCG (BCG-i.v.) vaccination induces robust trained innate immune responses and provides protection against WT SARS-CoV-2, as well as the B.1.617.1 and B.1.617.2 variants. Further studies suggest that myeloid cell differentiation and activation of the glycolysis pathway are associated with BCG-induced training immunity in K18-hACE2 mice. Overall, our study provides the experimental evidence that establishes a causal relationship between BCG-i.v. vaccination and protection against SARS-CoV-2 challenge.

Authors

Bao-Zhong Zhang, Huiping Shuai, Hua-Rui Gong, Jing-Chu Hu, Bingpeng Yan, Terrence Tsz-Tai Yuen, Ye-Fan Hu, Chaemin Yoon, Xiao-Lei Wang, Yuxin Hou, Xuansheng Lin, Xiner Huang, Renhao Li, Yee Man Au-Yeung, Wenjun Li, Bingjie Hu, Yue Chai, Ming Yue, Jian-Piao Cai, Guang Sheng Ling, Ivan Fan-Ngai Hung, Kwok-Yung Yuen, Jasper Fuk-Woo Chan, Jian-Dong Huang, Hin Chu

×

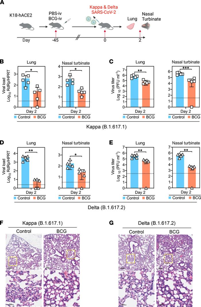
Figure 2

BCG-i.v. immunization protects against SARS-CoV-2 variants in K18-hACE2 mice.

Options: View larger image (or click on image) Download as PowerPoint
BCG-i.v. immunization protects against SARS-CoV-2 variants in K18-hACE2 ...
(A) Schedule of immunization, virus challenge, tissue collection, and BW monitoring. After 45 days of BCG training, K18-hACE2 mice were i.n. inoculated with 1.25 x 104 PFUs of SARS-CoV-2 variants in 20 μL DMEM. The mice were sacrificed at 2 days after virus challenge for tissue collection. (B) Viral loads in the lung and nasal turbinate of the K18-hACE2 mice (n = 5) at 2 days after SARS-CoV-2 Kappa (B.1.167.1) challenge determined by RT-qPCR. (C) Virus titers in the lung and nasal turbinate of the K18-hACE2 mice (n = 5) at 2 days after SARS-CoV-2 Kappa (B.1.167.1) challenge determined by plaque assays. (D) Viral loads in the lung and nasal turbinate of the K18-hACE2 mice (n = 5) at 2 days after SARS-CoV-2 Delta (B.1.167.2) challenge determined by RT-qPCR. (E) Virus titers in the lung and nasal turbinate of the K18-hACE2 mice (n = 5) at 2 days after SARS-CoV-2 Delta (B.1.167.2) challenge determined by plaque assays. (F and G) Representative images of the H&E-stained lung tissues of control- or BCG-i.v.–immunized mice at 2 days after SARS-CoV-2 Kappa or Delta challenge. Scale bar: 200 μm or 50 μm. Data are presented as mean ± SD. Statistical significance was calculated using unpaired 2-tailed Student’s t test (*P < 0.05, **P < 0.01, ***P < 0.001). Data from 3 independent experiments were shown. Dotted line represents detection limits.

Copyright © 2026 American Society for Clinical Investigation
ISSN 2379-3708

Sign up for email alerts