Go to The Journal of Clinical Investigation
  • About
  • Editors
  • Consulting Editors
  • For authors
  • Publication ethics
  • Publication alerts by email
  • Transfers
  • Advertising
  • Job board
  • Contact
  • Physician-Scientist Development
  • Current issue
  • Past issues
  • By specialty
    • COVID-19
    • Cardiology
    • Immunology
    • Metabolism
    • Nephrology
    • Oncology
    • Pulmonology
    • All ...
  • Videos
  • Collections
    • In-Press Preview
    • Resource and Technical Advances
    • Clinical Research and Public Health
    • Research Letters
    • Editorials
    • Perspectives
    • Physician-Scientist Development
    • Reviews
    • Top read articles

  • Current issue
  • Past issues
  • Specialties
  • In-Press Preview
  • Resource and Technical Advances
  • Clinical Research and Public Health
  • Research Letters
  • Editorials
  • Perspectives
  • Physician-Scientist Development
  • Reviews
  • Top read articles
  • About
  • Editors
  • Consulting Editors
  • For authors
  • Publication ethics
  • Publication alerts by email
  • Transfers
  • Advertising
  • Job board
  • Contact
P. aeruginosa augments irradiation injury via 15-lipoxygenase–catalyzed generation of 15-HpETE-PE and induction of theft-ferroptosis
Haider H. Dar, Michael W. Epperly, Vladimir A. Tyurin, Andrew A. Amoscato, Tamil S. Anthonymuthu, Austin B. Souryavong, Alexander A. Kapralov, Galina V. Shurin, Svetlana N. Samovich, Claudette M. St. Croix, Simon C. Watkins, Sally E. Wenzel, Rama K. Mallampalli, Joel S. Greenberger, Hülya Bayır, Valerian E. Kagan, Yulia Y. Tyurina
Haider H. Dar, Michael W. Epperly, Vladimir A. Tyurin, Andrew A. Amoscato, Tamil S. Anthonymuthu, Austin B. Souryavong, Alexander A. Kapralov, Galina V. Shurin, Svetlana N. Samovich, Claudette M. St. Croix, Simon C. Watkins, Sally E. Wenzel, Rama K. Mallampalli, Joel S. Greenberger, Hülya Bayır, Valerian E. Kagan, Yulia Y. Tyurina
View: Text | PDF
Research Article Infectious disease Inflammation

P. aeruginosa augments irradiation injury via 15-lipoxygenase–catalyzed generation of 15-HpETE-PE and induction of theft-ferroptosis

  • Text
  • PDF
Abstract

Total body irradiation (TBI) targets sensitive bone marrow hematopoietic cells and gut epithelial cells, causing their death and inducing a state of immunodeficiency combined with intestinal dysbiosis and nonproductive immune responses. We found enhanced Pseudomonas aeruginosa (PAO1) colonization of the gut leading to host cell death and strikingly decreased survival of irradiated mice. The PAO1-driven pathogenic mechanism includes theft-ferroptosis realized via (a) curbing of the host antiferroptotic system, GSH/GPx4, and (b) employing bacterial 15-lipoxygenase to generate proferroptotic signal — 15-hydroperoxy-arachidonoyl-PE (15-HpETE-PE) — in the intestines of irradiated and PAO1-infected mice. Global redox phospholipidomics of the ileum revealed that lysophospholipids and oxidized phospholipids, particularly oxidized phosphatidylethanolamine (PEox), represented the major factors that contributed to the pathogenic changes induced by total body irradiation and infection by PAO1. A lipoxygenase inhibitor, baicalein, significantly attenuated animal lethality, PAO1 colonization, intestinal epithelial cell death, and generation of ferroptotic PEox signals. Opportunistic PAO1 mechanisms included stimulation of the antiinflammatory lipoxin A4, production and suppression of the proinflammatory hepoxilin A3, and leukotriene B4. Unearthing complex PAO1 pathogenic/virulence mechanisms, including effects on the host anti/proinflammatory responses, lipid metabolism, and ferroptotic cell death, points toward potentially new therapeutic and radiomitigative targets.

Authors

Haider H. Dar, Michael W. Epperly, Vladimir A. Tyurin, Andrew A. Amoscato, Tamil S. Anthonymuthu, Austin B. Souryavong, Alexander A. Kapralov, Galina V. Shurin, Svetlana N. Samovich, Claudette M. St. Croix, Simon C. Watkins, Sally E. Wenzel, Rama K. Mallampalli, Joel S. Greenberger, Hülya Bayır, Valerian E. Kagan, Yulia Y. Tyurina

×

Figure 4

PAO1 enhances radiation-induced ferroptosis.

Options: View larger image (or click on image) Download as PowerPoint
PAO1 enhances radiation-induced ferroptosis.
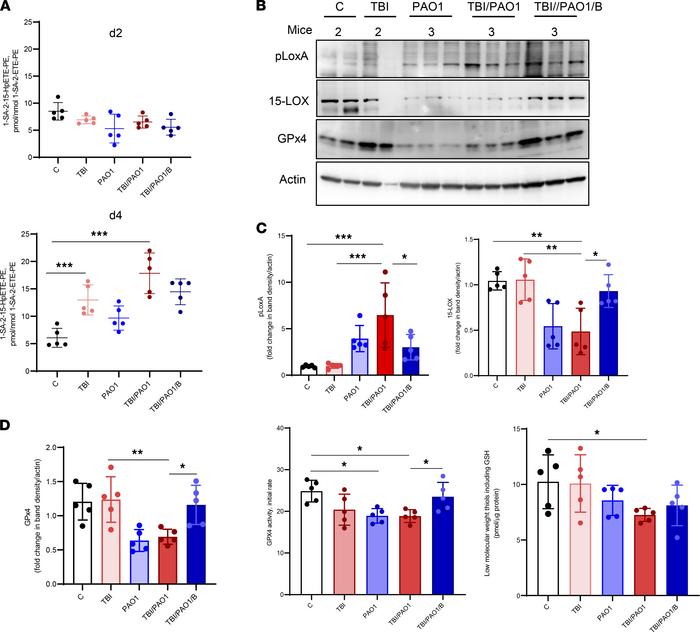
(A) Levels of proferroptoti...
(A) Levels of proferroptotic signal 1-stearoyl-2-15(S)-HpETE-sn-glycero-3-phosphoethanolamine (1-SA-2-15-HpETE-PE) were higher in irradiated mice after PAO1 infection. 24 hours after TBI, mice were left alone (TBI) or infected with PAO1 in the absence (TBI/PAO1) or presence of baicalein (TBI/PAO1/B). Ileum samples were collected on days 2 and 4 after TBI and processed for redox-lipidomics. Data represent mean ± SD, n = 5 mice/group; ***P < 0.0001, 1-way ANOVA, Tukey’s multiple comparison test. (B) Presence of 15-LOX, pLoxA, and GPx4 in ileum. Ileum homogenate from day 4 after radiation was tested for presence of 15-LOX, pLoxA, and GPx4 using antibody against 15-LOX and pLoxA. (C) Densitometry-based quantitative assessment of 15-LOX and pLoxA protein. Mean relative intensity of pLoxA (left) or 15-LOX (right) was normalized to actin. Data are mean ± SD, n = 5 mice/group; ***P < 0.0001; **P < 0.001; *P < 0.01, 1-way ANOVA, Tukey’s multiple comparison test. (D) Assessment of GPx4 protein and activity from day 4. Densitometry-based quantitative assessment of GPx4 (left). Mean relative intensity of GPx4 was normalized to actin. Data are mean ± SD, n = 5 mice/group; **P < 0.001; *P < 0.01, 1-way ANOVA, Tukey’s multiple comparison test. GPx4 activity measurements (middle). Ileal homogenates (15 μg of protein) after TBI were incubated in buffer containing 0.1 M Tris (pH = 8.0), 0.5 mM EDTA, 1.25% Triton X-100 with 1SA-2-15-HpETE-PE (30 μM), glutathione (150 μM), glutathione reductase (1 U/mL), and NADPH (35 μM). Activity was monitored by the disappearance of NADPH fluorescence (excitation wavelength: 340 nm; emission wavelength: 460 nm). Data are mean ± SD, n = 5 mice/group; *P < 0.05, 1-way ANOVA, Tukey’s multiple comparison test. Low-MW thiols and GSH content in gut homogenates on day 4. For calculation of GSH, fluorescence of Thiol probe IV disappearing after treatment with GPX were used. Data are mean ± SD, n = 5 mice/group; *P < 0.01 versus control, 1-way ANOVA, Tukey’s multiple comparison test.

Copyright © 2026 American Society for Clinical Investigation
ISSN 2379-3708

Sign up for email alerts