Go to The Journal of Clinical Investigation
  • About
  • Editors
  • Consulting Editors
  • For authors
  • Publication ethics
  • Publication alerts by email
  • Transfers
  • Advertising
  • Job board
  • Contact
  • Physician-Scientist Development
  • Current issue
  • Past issues
  • By specialty
    • COVID-19
    • Cardiology
    • Immunology
    • Metabolism
    • Nephrology
    • Oncology
    • Pulmonology
    • All ...
  • Videos
  • Collections
    • In-Press Preview
    • Resource and Technical Advances
    • Clinical Research and Public Health
    • Research Letters
    • Editorials
    • Perspectives
    • Physician-Scientist Development
    • Reviews
    • Top read articles

  • Current issue
  • Past issues
  • Specialties
  • In-Press Preview
  • Resource and Technical Advances
  • Clinical Research and Public Health
  • Research Letters
  • Editorials
  • Perspectives
  • Physician-Scientist Development
  • Reviews
  • Top read articles
  • About
  • Editors
  • Consulting Editors
  • For authors
  • Publication ethics
  • Publication alerts by email
  • Transfers
  • Advertising
  • Job board
  • Contact
Identifying dominant-negative actions of a dopamine transporter variant in patients with parkinsonism and neuropsychiatric disease
Freja Herborg, Kathrine L. Jensen, Sasha Tolstoy, Natascha V. Arends, Leonie P. Posselt, Aparna Shekar, Jenny I. Aguilar, Viktor K. Lund, Kevin Erreger, Mattias Rickhag, Matthew D. Lycas, Markus N. Lonsdale, Troels Rahbek-Clemmensen, Andreas T. Sørensen, Amy H. Newman, Annemette Løkkegaard, Ole Kjærulff, Thomas Werge, for the iPSYCH researchers, Lisbeth B. Møller, Heinrich J.G. Matthies, Aurelio Galli, Lena E. Hjermind, Ulrik Gether
Freja Herborg, Kathrine L. Jensen, Sasha Tolstoy, Natascha V. Arends, Leonie P. Posselt, Aparna Shekar, Jenny I. Aguilar, Viktor K. Lund, Kevin Erreger, Mattias Rickhag, Matthew D. Lycas, Markus N. Lonsdale, Troels Rahbek-Clemmensen, Andreas T. Sørensen, Amy H. Newman, Annemette Løkkegaard, Ole Kjærulff, Thomas Werge, for the iPSYCH researchers, Lisbeth B. Møller, Heinrich J.G. Matthies, Aurelio Galli, Lena E. Hjermind, Ulrik Gether
View: Text | PDF
Research Article Cell biology Neuroscience

Identifying dominant-negative actions of a dopamine transporter variant in patients with parkinsonism and neuropsychiatric disease

  • Text
  • PDF
Abstract

Dysfunctional dopaminergic neurotransmission is central to movement disorders and mental diseases. The dopamine transporter (DAT) regulates extracellular dopamine levels, but the genetic and mechanistic link between DAT function and dopamine-related pathologies is not clear. Particularly, the pathophysiological significance of monoallelic missense mutations in DAT is unknown. Here, we use clinical information, neuroimaging, and large-scale exome-sequencing data to uncover the occurrence and phenotypic spectrum of a DAT coding variant, DAT-K619N, which localizes to the critical C-terminal PSD-95/Discs-large/ZO-1 homology–binding motif of human DAT (hDAT). We identified the rare but recurrent hDAT-K619N variant in exome-sequenced samples of patients with neuropsychiatric diseases and a patient with early-onset neurodegenerative parkinsonism and comorbid neuropsychiatric disease. In cell cultures, hDAT-K619N displayed reduced uptake capacity, decreased surface expression, and accelerated turnover. Unilateral expression in mouse nigrostriatal neurons revealed differential effects of hDAT-K619N and hDAT-WT on dopamine-directed behaviors, and hDAT-K619N expression in Drosophila led to impairments in dopamine transmission with accompanying hyperlocomotion and age-dependent disturbances of the negative geotactic response. Moreover, cellular studies and viral expression of hDAT-K619N in mice demonstrated a dominant-negative effect of the hDAT-K619N mutant. Summarized, our results suggest that hDAT-K619N can effectuate dopamine dysfunction of pathological relevance in a dominant-negative manner.

Authors

Freja Herborg, Kathrine L. Jensen, Sasha Tolstoy, Natascha V. Arends, Leonie P. Posselt, Aparna Shekar, Jenny I. Aguilar, Viktor K. Lund, Kevin Erreger, Mattias Rickhag, Matthew D. Lycas, Markus N. Lonsdale, Troels Rahbek-Clemmensen, Andreas T. Sørensen, Amy H. Newman, Annemette Løkkegaard, Ole Kjærulff, Thomas Werge, for the iPSYCH researchers, Lisbeth B. Møller, Heinrich J.G. Matthies, Aurelio Galli, Lena E. Hjermind, Ulrik Gether

×

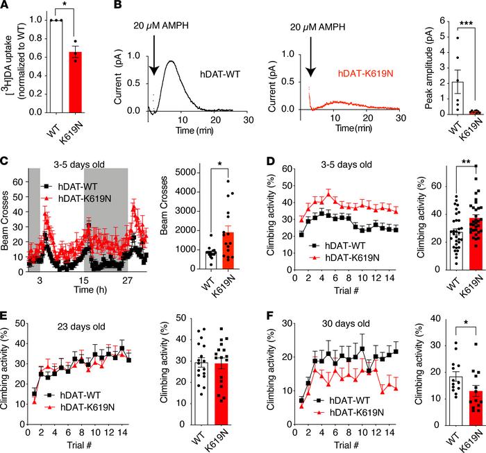
Figure 4

Expression of DAT-K619N drives dopaminergic dysfunction and progressive locomotor disturbances in Drosophila.

Options: View larger image (or click on image) Download as PowerPoint
Expression of DAT-K619N drives dopaminergic dysfunction and progressive ...
(A) Amperometric recordings of amphetamine-induced DA efflux in whole brains from Drosophila expressing WT human DAT (hDAT) or hDAT-K619N. Representative traces and quantification of peak amperometric currents are shown. DAT-K619N flies displayed markedly reduced amphetamine-induced efflux (P < 0.001, Mann-Whitney test, n = 6–8). (B) DA uptake (200 nM for 15 minutes) into isolated whole fly brains normalized to DAT-WT in each experiment. DA uptake was compromised in brains from the DAT-K619N strain compared with DAT-WT (P < 0.05, 1-sample 2-tailed t test, n = 3). (C) Locomotor activity recordings of 3- to 5-day-old flies over 30 hours showed that DAT-K619N flies were hyperactive during both light phases (light bars) and dark phases (dark bars), with a 125% increase in mean number of beam breaks (849 ± 82 for DAT-WT vs. 1910 ± 320 for DAT-K619N, P < 0.05, Mann-Whitney test, n = 15–16 flies). (D–F) Assessment of negative geotactic crawling response in flies that were 3 to 5 days old (D), 23 days old (E), and 30 days old (F). The curves show climbing activity over 15 consecutive trials. Bar diagrams compare the mean climbing activity of the 15 trials; 3- to 5-day-old DAT-K619N flies displayed a hyperactive phenotype (P < 0.01, Mann-Whitney test, n = 32 cohorts), which was absent at day 23 (P > 0.05, Mann-Whitney test, n = 17 cohorts) and at day 30, the DAT-K619N flies showed reduced climbing activity compared with DAT-WT–expressing flies (P < 0.05, Mann-Whitney test, n = 13 cohorts). This indicates that the DA dysfunction in DAT-K619N flies progressed over time. *P < 0.05; **P < 0.01; ***P < 0.001.

Copyright © 2026 American Society for Clinical Investigation
ISSN 2379-3708

Sign up for email alerts