Go to The Journal of Clinical Investigation
  • About
  • Editors
  • Consulting Editors
  • For authors
  • Publication ethics
  • Publication alerts by email
  • Transfers
  • Advertising
  • Job board
  • Contact
  • Physician-Scientist Development
  • Current issue
  • Past issues
  • By specialty
    • COVID-19
    • Cardiology
    • Immunology
    • Metabolism
    • Nephrology
    • Oncology
    • Pulmonology
    • All ...
  • Videos
  • Collections
    • In-Press Preview
    • Resource and Technical Advances
    • Clinical Research and Public Health
    • Research Letters
    • Editorials
    • Perspectives
    • Physician-Scientist Development
    • Reviews
    • Top read articles

  • Current issue
  • Past issues
  • Specialties
  • In-Press Preview
  • Resource and Technical Advances
  • Clinical Research and Public Health
  • Research Letters
  • Editorials
  • Perspectives
  • Physician-Scientist Development
  • Reviews
  • Top read articles
  • About
  • Editors
  • Consulting Editors
  • For authors
  • Publication ethics
  • Publication alerts by email
  • Transfers
  • Advertising
  • Job board
  • Contact
Role of defective calcium regulation in cardiorespiratory dysfunction in Huntington’s disease
Haikel Dridi, Xiaoping Liu, Qi Yuan, Steve Reiken, Mohamad Yehya, Leah Sittenfeld, Panagiota Apostolou, Julie Buron, Pierre Sicard, Stefan Matecki, Jérome Thireau, Clement Menuet, Alain Lacampagne, Andrew R. Marks
Haikel Dridi, Xiaoping Liu, Qi Yuan, Steve Reiken, Mohamad Yehya, Leah Sittenfeld, Panagiota Apostolou, Julie Buron, Pierre Sicard, Stefan Matecki, Jérome Thireau, Clement Menuet, Alain Lacampagne, Andrew R. Marks
View: Text | PDF
Research Article Cell biology Therapeutics

Role of defective calcium regulation in cardiorespiratory dysfunction in Huntington’s disease

  • Text
  • PDF
Abstract

Huntington’s disease (HD) is a progressive, autosomal dominant neurodegenerative disorder affecting striatal neurons beginning in young adults with loss of muscle coordination and cognitive decline. Less appreciated is the fact that patients with HD also exhibit cardiac and respiratory dysfunction, including pulmonary insufficiency and cardiac arrhythmias. The underlying mechanism for these symptoms is poorly understood. In the present study we provide insight into the cause of cardiorespiratory dysfunction in HD and identify a potentially novel therapeutic target. We now show that intracellular calcium (Ca2+) leak via posttranslationally modified ryanodine receptor/intracellular calcium release (RyR) channels plays an important role in HD pathology. RyR channels were oxidized, PKA phosphorylated, and leaky in brain, heart, and diaphragm both in patients with HD and in a murine model of HD (Q175). HD mice (Q175) with endoplasmic reticulum Ca2+ leak exhibited cognitive dysfunction, decreased parasympathetic tone associated with cardiac arrhythmias, and reduced diaphragmatic contractile function resulting in impaired respiratory function. Defects in cognitive, motor, and respiratory functions were ameliorated by treatment with a novel Rycal small-molecule drug (S107) that fixes leaky RyR. Thus, leaky RyRs likely play a role in neuronal, cardiac, and diaphragmatic pathophysiology in HD, and RyRs are a potential novel therapeutic target.

Authors

Haikel Dridi, Xiaoping Liu, Qi Yuan, Steve Reiken, Mohamad Yehya, Leah Sittenfeld, Panagiota Apostolou, Julie Buron, Pierre Sicard, Stefan Matecki, Jérome Thireau, Clement Menuet, Alain Lacampagne, Andrew R. Marks

×

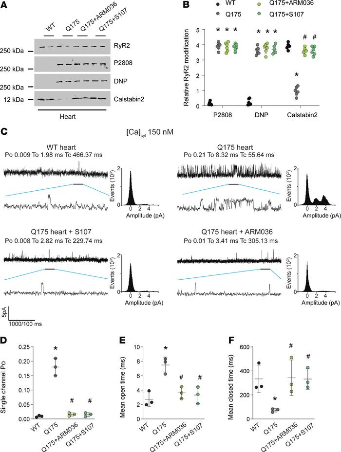
Figure 5

Cardiac RyR2 remodeling in Q175 mice.

Options: View larger image (or click on image) Download as PowerPoint
Cardiac RyR2 remodeling in Q175 mice.
(A and B) Representative SDS-PAGE ...
(A and B) Representative SDS-PAGE analysis and quantification of RyR2 immunoprecipitated from the heart samples from WT (n = 6), Q175 (n = 6), Q175+ARM036 (n = 6), and Q175+S107 (n = 6) (bands’ intensities were normalized to total RyR2). (C) Single-channel traces of RyR2 incorporated in planar lipid bilayers with 150 nM Ca2+ in the cis chamber, corresponding to representative experiments performed with heart samples from WT, Q175, Q175+ARM036, and Q175+S107 mice. (D–F) Single-channel analysis: PO was 0.009 ± 0.001 in WT (n = 3) and in Q175 mice increased to 0.18 ± 0.01 (n = 3) and restored by S107 treatment to 0.015 ± 0.003 (n = 3) and ARM036 to 0.015 ± 0.003 (n = 3). Data (mean ± SD) analysis was performed by 1-way ANOVA. Bonferroni’s posttest revealed *P < 0.05 vs. WT, #P < 0.05 vs. Q175.

Copyright © 2026 American Society for Clinical Investigation
ISSN 2379-3708

Sign up for email alerts