Go to The Journal of Clinical Investigation
  • About
  • Editors
  • Consulting Editors
  • For authors
  • Publication ethics
  • Publication alerts by email
  • Transfers
  • Advertising
  • Job board
  • Contact
  • Physician-Scientist Development
  • Current issue
  • Past issues
  • By specialty
    • COVID-19
    • Cardiology
    • Immunology
    • Metabolism
    • Nephrology
    • Oncology
    • Pulmonology
    • All ...
  • Videos
  • Collections
    • In-Press Preview
    • Resource and Technical Advances
    • Clinical Research and Public Health
    • Research Letters
    • Editorials
    • Perspectives
    • Physician-Scientist Development
    • Reviews
    • Top read articles

  • Current issue
  • Past issues
  • Specialties
  • In-Press Preview
  • Resource and Technical Advances
  • Clinical Research and Public Health
  • Research Letters
  • Editorials
  • Perspectives
  • Physician-Scientist Development
  • Reviews
  • Top read articles
  • About
  • Editors
  • Consulting Editors
  • For authors
  • Publication ethics
  • Publication alerts by email
  • Transfers
  • Advertising
  • Job board
  • Contact
CD47 prevents the elimination of diseased fibroblasts in scleroderma
Tristan Lerbs, … , Tyler Shibata, Gerlinde Wernig
Tristan Lerbs, … , Tyler Shibata, Gerlinde Wernig
Published August 20, 2020
Citation Information: JCI Insight. 2020;5(16):e140458. https://doi.org/10.1172/jci.insight.140458.
View: Text | PDF
Research Article Dermatology

CD47 prevents the elimination of diseased fibroblasts in scleroderma

  • Text
  • PDF
Abstract

Scleroderma is a devastating fibrotic autoimmune disease. Current treatments are partly effective in preventing disease progression but do not remove fibrotic tissue. Here, we evaluated whether scleroderma fibroblasts take advantage of the “don’t-eat-me-signal” CD47 and whether blocking CD47 enables the body’s immune system to get rid of diseased fibroblasts. To test this approach, we used a Jun-inducible scleroderma model. We first demonstrated in patient samples that scleroderma upregulated transcription factor JUN and increased promoter accessibilities of both JUN and CD47. Next, we established our scleroderma model, demonstrating that Jun mediated skin fibrosis through the hedgehog-dependent expansion of CD26+Sca1– fibroblasts in mice. In a niche-independent adaptive transfer model, JUN steered graft survival and conferred increased self-renewal to fibroblasts. In vivo, JUN enhanced the expression of CD47, and inhibiting CD47 eliminated an ectopic fibroblast graft and increased in vitro phagocytosis. In the syngeneic mouse, depleting macrophages ameliorated skin fibrosis. Therapeutically, combined CD47 and IL-6 blockade reversed skin fibrosis in mice and led to the rapid elimination of ectopically transplanted scleroderma cells. Altogether, our study demonstrates the efficiency of combining different immunotherapies in treating scleroderma and provides a rationale for combining CD47 and IL-6 inhibition in clinical trials.

Authors

Tristan Lerbs, Lu Cui, Megan E. King, Tim Chai, Claire Muscat, Lorinda Chung, Ryanne Brown, Kerri Rieger, Tyler Shibata, Gerlinde Wernig

×

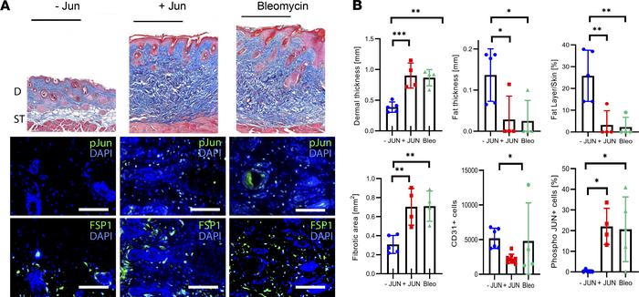
Figure 3

JUN induces skin fibrosis in mice.

Options: View larger image (or click on image) Download as PowerPoint
JUN induces skin fibrosis in mice.
(A) Representative trichrome stains a...
(A) Representative trichrome stains and immunofluorescence stains against p-JUN and FSP1 without JUN induction (-JUN), with JUN induction (+JUN), and after bleomycin injection. Black scale bar: 500 μm. White scale bar: 75 μm. D, dermis; ST, subcutaneous tissue. (B) Corresponding quantification of dermal thickness, fat layer thickness, fat/skin thickness relationship, fibrotic areas, total CD31+ endothelial cells and dermal p-JUN+ cells/field of view. Tukey’s multiple comparison test. *P < 0.05; **P < 0.01; ***P < 0.001. n = 4–8. Bars represent means with standard deviations.

Copyright © 2025 American Society for Clinical Investigation
ISSN 2379-3708

Sign up for email alerts