Go to The Journal of Clinical Investigation
  • About
  • Editors
  • Consulting Editors
  • For authors
  • Publication ethics
  • Publication alerts by email
  • Transfers
  • Advertising
  • Job board
  • Contact
  • Physician-Scientist Development
  • Current issue
  • Past issues
  • By specialty
    • COVID-19
    • Cardiology
    • Immunology
    • Metabolism
    • Nephrology
    • Oncology
    • Pulmonology
    • All ...
  • Videos
  • Collections
    • In-Press Preview
    • Resource and Technical Advances
    • Clinical Research and Public Health
    • Research Letters
    • Editorials
    • Perspectives
    • Physician-Scientist Development
    • Reviews
    • Top read articles

  • Current issue
  • Past issues
  • Specialties
  • In-Press Preview
  • Resource and Technical Advances
  • Clinical Research and Public Health
  • Research Letters
  • Editorials
  • Perspectives
  • Physician-Scientist Development
  • Reviews
  • Top read articles
  • About
  • Editors
  • Consulting Editors
  • For authors
  • Publication ethics
  • Publication alerts by email
  • Transfers
  • Advertising
  • Job board
  • Contact
TLR2-mediated activation of innate responses in the upper airways confers antiviral protection of the lungs
Georgia Deliyannis, Chinn Yi Wong, Hayley A. McQuilten, Annabell Bachem, Michele Clarke, Xiaoxiao Jia, Kylie Horrocks, Weiguang Zeng, Jason Girkin, Nichollas E. Scott, Sarah L. Londrigan, Patrick C. Reading, Nathan W. Bartlett, Katherine Kedzierska, Lorena E. Brown, Francesca Mercuri, Christophe Demaison, David C. Jackson, Brendon Y. Chua
Georgia Deliyannis, Chinn Yi Wong, Hayley A. McQuilten, Annabell Bachem, Michele Clarke, Xiaoxiao Jia, Kylie Horrocks, Weiguang Zeng, Jason Girkin, Nichollas E. Scott, Sarah L. Londrigan, Patrick C. Reading, Nathan W. Bartlett, Katherine Kedzierska, Lorena E. Brown, Francesca Mercuri, Christophe Demaison, David C. Jackson, Brendon Y. Chua
View: Text | PDF
Research Article Infectious disease Therapeutics

TLR2-mediated activation of innate responses in the upper airways confers antiviral protection of the lungs

  • Text
  • PDF
Abstract

The impact of respiratory virus infections on global health is felt not just during a pandemic, but endemic seasonal infections pose an equal and ongoing risk of severe disease. Moreover, vaccines and antiviral drugs are not always effective or available for many respiratory viruses. We investigated how induction of effective and appropriate antigen-independent innate immunity in the upper airways can prevent the spread of respiratory virus infection to the vulnerable lower airways. Activation of TLR2, when restricted to the nasal turbinates, resulted in prompt induction of innate immune–driven antiviral responses through action of cytokines, chemokines, and cellular activity in the upper but not the lower airways. We have defined how nasal epithelial cells and recruitment of macrophages work in concert and play pivotal roles to limit progression of influenza virus to the lungs and sustain protection for up to 7 days. These results reveal underlying mechanisms of how control of viral infection in the upper airways can occur and support the implementation of strategies that can activate TLR2 in nasal passages to provide rapid protection, especially for at-risk populations, against severe respiratory infection when vaccines and antiviral drugs are not always effective or available.

Authors

Georgia Deliyannis, Chinn Yi Wong, Hayley A. McQuilten, Annabell Bachem, Michele Clarke, Xiaoxiao Jia, Kylie Horrocks, Weiguang Zeng, Jason Girkin, Nichollas E. Scott, Sarah L. Londrigan, Patrick C. Reading, Nathan W. Bartlett, Katherine Kedzierska, Lorena E. Brown, Francesca Mercuri, Christophe Demaison, David C. Jackson, Brendon Y. Chua

×

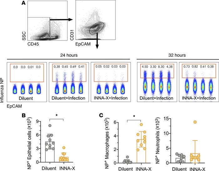
Figure 6

In vivo protection of nasal epithelial cells after viral challenge of mice treated with INNA-X.

Options: View larger image (or click on image) Download as PowerPoint
In vivo protection of nasal epithelial cells after viral challenge of mi...
Mice were inoculated with 1 nmol of INNA-X or diluent and 1 day later challenged with 500 PFU of Udorn IAV. Nasal turbinates were harvested 24 or 32 hours after infection and cell populations analyzed for intracellular influenza virus nucleoprotein (NP) expression. (A) Epithelial cells were distinguished by CD45–CD31–EpCAM+ expression. Center panels depict NP+-expressing cell populations from individual animals in a representative experiment. (B) Bar graphs indicate the total number of NP+ epithelial cells, (C) NP+ macrophages, or NP+ neutrophils obtained from 8–10 animals (data pooled from 2 independent experiments). All statistical analysis was performed using a Mann-Whitney t test. *P < 0.001.

Copyright © 2026 American Society for Clinical Investigation
ISSN 2379-3708

Sign up for email alerts