Go to The Journal of Clinical Investigation
  • About
  • Editors
  • Consulting Editors
  • For authors
  • Publication ethics
  • Publication alerts by email
  • Transfers
  • Advertising
  • Job board
  • Contact
  • Physician-Scientist Development
  • Current issue
  • Past issues
  • By specialty
    • COVID-19
    • Cardiology
    • Immunology
    • Metabolism
    • Nephrology
    • Oncology
    • Pulmonology
    • All ...
  • Videos
  • Collections
    • In-Press Preview
    • Resource and Technical Advances
    • Clinical Research and Public Health
    • Research Letters
    • Editorials
    • Perspectives
    • Physician-Scientist Development
    • Reviews
    • Top read articles

  • Current issue
  • Past issues
  • Specialties
  • In-Press Preview
  • Resource and Technical Advances
  • Clinical Research and Public Health
  • Research Letters
  • Editorials
  • Perspectives
  • Physician-Scientist Development
  • Reviews
  • Top read articles
  • About
  • Editors
  • Consulting Editors
  • For authors
  • Publication ethics
  • Publication alerts by email
  • Transfers
  • Advertising
  • Job board
  • Contact
Protein synthesis inhibitor omacetaxine is effective against hepatocellular carcinoma
Ling Li, Gilad Halpert, Michael G. Lerner, Haijie Hu, Peter Dimitrion, Matthew J. Weiss, Jin He, Benjamin Philosophe, Richard Burkhart, William R. Burns, Russell N. Wesson, Andrew MacGregor Cameron, Christopher L. Wolfgang, Christos Georgiades, Satomi Kawamoto, Nilofer S. Azad, Mark Yarchoan, Stephen J. Meltzer, Kiyoko Oshima, Laura M. Ensign, Joel S. Bader, Florin M. Selaru
Ling Li, Gilad Halpert, Michael G. Lerner, Haijie Hu, Peter Dimitrion, Matthew J. Weiss, Jin He, Benjamin Philosophe, Richard Burkhart, William R. Burns, Russell N. Wesson, Andrew MacGregor Cameron, Christopher L. Wolfgang, Christos Georgiades, Satomi Kawamoto, Nilofer S. Azad, Mark Yarchoan, Stephen J. Meltzer, Kiyoko Oshima, Laura M. Ensign, Joel S. Bader, Florin M. Selaru
View: Text | PDF
Research Article Hepatology Oncology

Protein synthesis inhibitor omacetaxine is effective against hepatocellular carcinoma

  • Text
  • PDF
Abstract

Hepatocellular carcinoma (HCC) is the sixth most common and the fourth most deadly cancer worldwide. The development cost of new therapeutics is a major limitation in patient outcomes. Importantly, there is a paucity of preclinical HCC models in which to test new small molecules. Herein, we implemented potentially novel patient-derived organoid (PDO) and patient-derived xenografts (PDX) strategies for high-throughput drug screening. Omacetaxine, an FDA-approved drug for chronic myelogenous leukemia (CML), was found to be a top effective small molecule in HCC PDOs. Next, omacetaxine was tested against a larger cohort of 40 human HCC PDOs. Serial dilution experiments demonstrated that omacetaxine is effective at low (nanomolar) concentrations. Mechanistic studies established that omacetaxine inhibits global protein synthesis, with a disproportionate effect on short–half-life proteins. High-throughput expression screening identified molecular targets for omacetaxine, including key oncogenes, such as PLK1. In conclusion, by using an innovative strategy, we report — for the first time to our knowledge — the effectiveness of omacetaxine in HCC. In addition, we elucidate key mechanisms of omacetaxine action. Finally, we provide a proof-of-principle basis for future studies applying drug screening PDOs sequenced with candidate validation in PDX models. Clinical trials could be considered to evaluate omacetaxine in patients with HCC.

Authors

Ling Li, Gilad Halpert, Michael G. Lerner, Haijie Hu, Peter Dimitrion, Matthew J. Weiss, Jin He, Benjamin Philosophe, Richard Burkhart, William R. Burns, Russell N. Wesson, Andrew MacGregor Cameron, Christopher L. Wolfgang, Christos Georgiades, Satomi Kawamoto, Nilofer S. Azad, Mark Yarchoan, Stephen J. Meltzer, Kiyoko Oshima, Laura M. Ensign, Joel S. Bader, Florin M. Selaru

×

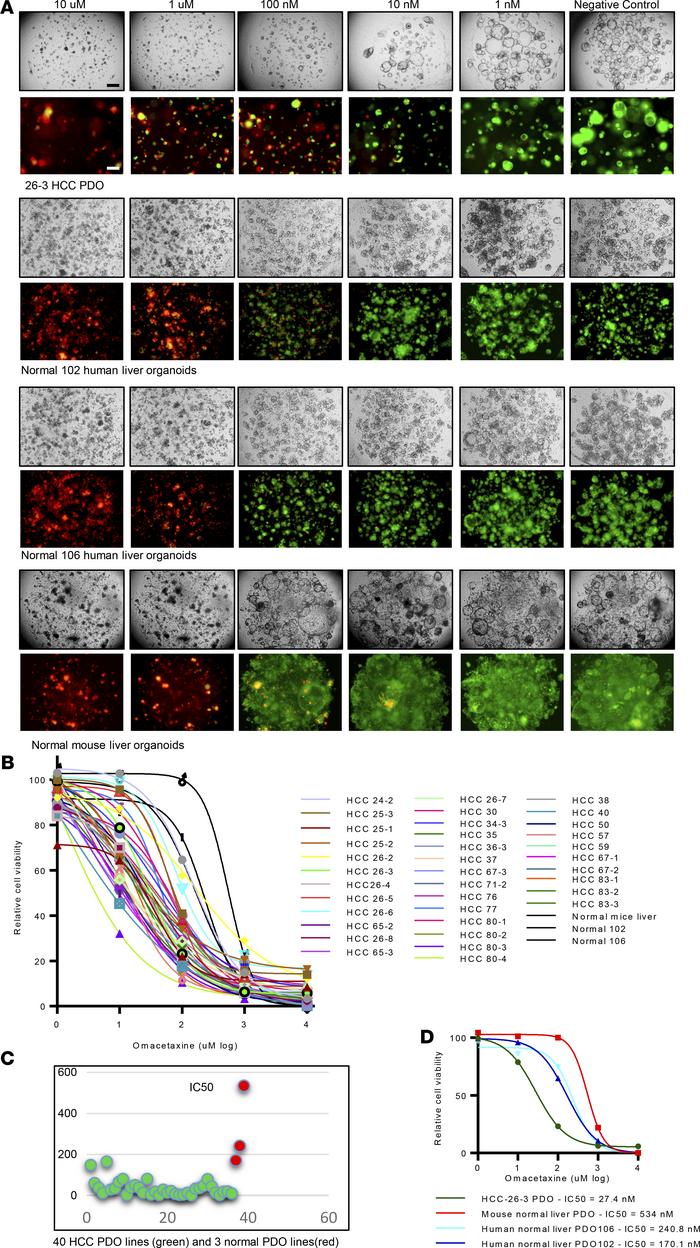
Figure 2

Omacetaxine is effective in human HCC PDOs.

Options: View larger image (or click on image) Download as PowerPoint
Omacetaxine is effective in human HCC PDOs.
(A) Live/dead cell staining ...
(A) Live/dead cell staining (live, green; dead, red) of PDO lines treated with omacetaxine at dose-limiting concentrations. Note that, at 100 nM, normal liver cells stained mostly green (alive), while HCC cells stained mostly red (dead). Scale bars: 200 µM. (B) IC50 curves of omacetaxine across all 40 PDO lines and 2 human normal liver PDO lines, as well as 1 mouse normal liver PDO line. The x axis shows omacetaxine dose (from 1 nM to 10 μM), and the y axis shows Cell viability. The 3 curves to the right of the graphs (most resistant to omacetaxine) are the normal liver PDO lines, in line with their relative resistance to omacetaxine. (C) IC50 values for omacetaxine are shown for all 40 HCC PDOs (green dots in the figure) as well 3 normal liver PDO lines (red dots in the figure). The x axis shows each of the PDO lines, and the y axis shows the IC50 value for omacetaxine for each HCC PDO and normal liver PDOs. (D) IC50 curves for 2 human normal liver PDO lines, as well as 1 mouse normal liver PDO line. Data were obtained from 3 replicated experiments.

Copyright © 2026 American Society for Clinical Investigation
ISSN 2379-3708

Sign up for email alerts