Go to The Journal of Clinical Investigation
  • About
  • Editors
  • Consulting Editors
  • For authors
  • Publication ethics
  • Publication alerts by email
  • Transfers
  • Advertising
  • Job board
  • Contact
  • Physician-Scientist Development
  • Current issue
  • Past issues
  • By specialty
    • COVID-19
    • Cardiology
    • Immunology
    • Metabolism
    • Nephrology
    • Oncology
    • Pulmonology
    • All ...
  • Videos
  • Collections
    • In-Press Preview
    • Resource and Technical Advances
    • Clinical Research and Public Health
    • Research Letters
    • Editorials
    • Perspectives
    • Physician-Scientist Development
    • Reviews
    • Top read articles

  • Current issue
  • Past issues
  • Specialties
  • In-Press Preview
  • Resource and Technical Advances
  • Clinical Research and Public Health
  • Research Letters
  • Editorials
  • Perspectives
  • Physician-Scientist Development
  • Reviews
  • Top read articles
  • About
  • Editors
  • Consulting Editors
  • For authors
  • Publication ethics
  • Publication alerts by email
  • Transfers
  • Advertising
  • Job board
  • Contact
MCL1 participates in leptin-promoted mitochondrial fusion and contributes to drug resistance in gallbladder cancer
Wei-Jan Wang, Hong-Yue Lai, Fei Zhang, Wan-Jou Shen, Pei-Yu Chu, Hsin-Yin Liang, Ying-Bin Liu, Ju-Ming Wang
Wei-Jan Wang, Hong-Yue Lai, Fei Zhang, Wan-Jou Shen, Pei-Yu Chu, Hsin-Yin Liang, Ying-Bin Liu, Ju-Ming Wang
View: Text | PDF
Research Article Endocrinology Hepatology

MCL1 participates in leptin-promoted mitochondrial fusion and contributes to drug resistance in gallbladder cancer

  • Text
  • PDF
Abstract

Obesity is a risk factor for gallbladder cancer (GBC) development, and it correlates with shorter overall survival. Leptin, derived from adipocytes, has been suggested to contribute to the growth of cancer cells; however, the detailed mechanism of leptin in GBC drug resistance remains uninvestigated. In this study, our finding that patients with GBC with a higher BMI were associated with increased GBC risks, including shortened survival, is clinically relevant. Moreover, obese NOD/SCID mice exhibited a higher circulating concentration of leptin, which is associated with GBC growth and attenuated gemcitabine efficacy. We further revealed that leptin can inhibit gemcitabine-induced GBC cell death through myeloid cell leukemia 1 (MCL1) activation. The transcription factor C/EBP δ (CEBPD) is responsive to activated STAT3 (pSTAT3) and contributes to MCL1 transcriptional activation upon leptin treatment. In addition, MCL1 mediates leptin-induced mitochondrial fusion and is associated with GBC cell survival. The findings in this study suggest the involvement of the pSTAT3/CEBPD/MCL1 axis in leptin-induced mitochondrial fusion and survival and provide a potentially new therapeutic target to improve the efficacy of gemcitabine in patients with GBC.

Authors

Wei-Jan Wang, Hong-Yue Lai, Fei Zhang, Wan-Jou Shen, Pei-Yu Chu, Hsin-Yin Liang, Ying-Bin Liu, Ju-Ming Wang

×

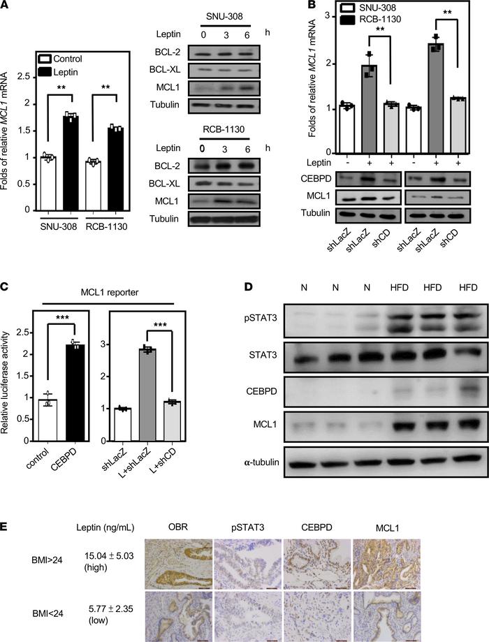
Figure 5

CEBPD activates MCL1 gene transcription in response to leptin and is involved in gallbladder cancer progression.

Options: View larger image (or click on image) Download as PowerPoint
CEBPD activates MCL1 gene transcription in response to leptin and is inv...
(A) Leptin induces MCL1 expression. Western blot analysis (n = 3) was conducted with lysates, and qPCR assays (n = 3; **P < 0.01, 2-tailed Student’s t test) were conducted with total RNA harvested from SNU-308 and RCB-1130 cells treated with leptin following various time courses. (B) Loss of CEBPD attenuates leptin-induced MCL1 expression. Cells were pretreated with lentiviruses containing shLacZ (LacZ) or shCEBPD (CDKD). After 48 hours of incubation, experimental cells were treated with leptin. qPCR assays (n = 3; **P < 0.01, 2-tailed Student’s t test) were conducted with total RNA, and Western blot analysis (n = 3) was conducted with lysates harvested from SNU-308 and RCB-1130 cells. (C) Loss of CEBPD attenuates leptin-induced MCL1 reporter activity. Graphs show cells transfected with expression vectors with or without CEBPD cDNA (CD and CTL, respectively) and cells that were pretreated with lentiviruses containing shLacZ (LacZ) or shCEBPD (CDKD). After 48 hours of incubation, experimental cells were treated with leptin. qPCR assays were conducted with total RNA harvested from SNU-308 and RCB-1130 cells (n = 3; ***P < 0.001, 2-tailed Student’s t test). (D) The pSTAT3/CEBPD/MCL1 axis is higher in RCB-1130 xenograft HFD-fed mice. After injecting gallbladder cancer RCB-1130 cells into normal and HFD-fed obese mice for 4 weeks, the xenograft mice were sacrificed to extract tumor xenografts. The protein expression was then examined by Western blot (n = 3). (E) Serum leptin levels and OBR, p-STAT3, CEBPD, and MCL1 expression were detected by ELISA and IHC (n = 75). Scale bar: 100 μm.

Copyright © 2026 American Society for Clinical Investigation
ISSN 2379-3708

Sign up for email alerts