Go to The Journal of Clinical Investigation
  • About
  • Editors
  • Consulting Editors
  • For authors
  • Publication ethics
  • Publication alerts by email
  • Transfers
  • Advertising
  • Job board
  • Contact
  • Physician-Scientist Development
  • Current issue
  • Past issues
  • By specialty
    • COVID-19
    • Cardiology
    • Immunology
    • Metabolism
    • Nephrology
    • Oncology
    • Pulmonology
    • All ...
  • Videos
  • Collections
    • In-Press Preview
    • Resource and Technical Advances
    • Clinical Research and Public Health
    • Research Letters
    • Editorials
    • Perspectives
    • Physician-Scientist Development
    • Reviews
    • Top read articles

  • Current issue
  • Past issues
  • Specialties
  • In-Press Preview
  • Resource and Technical Advances
  • Clinical Research and Public Health
  • Research Letters
  • Editorials
  • Perspectives
  • Physician-Scientist Development
  • Reviews
  • Top read articles
  • About
  • Editors
  • Consulting Editors
  • For authors
  • Publication ethics
  • Publication alerts by email
  • Transfers
  • Advertising
  • Job board
  • Contact
Monocyte upregulation of podoplanin during early sepsis induces complement inhibitor release to protect liver function
Zhanli Xie, Bojing Shao, Christopher Hoover, Michael McDaniel, Jianhua Song, Miao Jiang, Zhenni Ma, Fei Yang, Jingjing Han, Xia Bai, Changgeng Ruan, Lijun Xia
Zhanli Xie, Bojing Shao, Christopher Hoover, Michael McDaniel, Jianhua Song, Miao Jiang, Zhenni Ma, Fei Yang, Jingjing Han, Xia Bai, Changgeng Ruan, Lijun Xia
View: Text | PDF
Research Article Hematology Inflammation

Monocyte upregulation of podoplanin during early sepsis induces complement inhibitor release to protect liver function

  • Text
  • PDF
Abstract

Multiple organ failure in sepsis is a progressive failure of several interdependent organ systems. Liver dysfunction occurs early during sepsis and is directly associated with patient death; however, the underlying mechanism of liver dysfunction is unclear. Platelet transfusion benefits patients with sepsis, and inhibition of complement activation protects liver function in septic animals. Herein, we explored the potential link between platelets, complement activation, and liver dysfunction in sepsis. We found that deletion of platelet C-type lectin-like receptor 2 (CLEC-2) exacerbated liver dysfunction in early sepsis. Platelet CLEC-2–deficient mice exhibited higher complement activation, more severe complement attack in the liver, and lower plasma levels of complement inhibitors at early time points after E. coli infection. Circulating monocytes expressed the CLEC-2 ligand podoplanin in early sepsis, and podoplanin binding induced release of complement inhibitors from platelets. Injection of complement inhibitors released from platelets reduced complement attack and attenuated liver dysfunction in septic mice. These findings indicate a new function of platelets in the regulation of complement activation during sepsis.

Authors

Zhanli Xie, Bojing Shao, Christopher Hoover, Michael McDaniel, Jianhua Song, Miao Jiang, Zhenni Ma, Fei Yang, Jingjing Han, Xia Bai, Changgeng Ruan, Lijun Xia

×

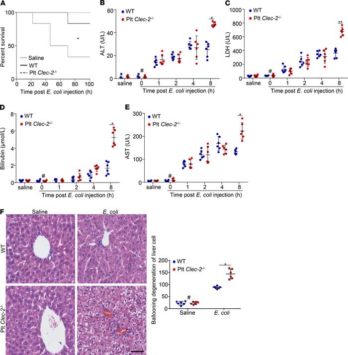
Figure 1

Platelet CLEC-2 deficiency enhances liver dysfunction in early sepsis.

Options: View larger image (or click on image) Download as PowerPoint
Platelet CLEC-2 deficiency enhances liver dysfunction in early sepsis.
(...
(A) Survival rate of mice analyzed using a log-rank test. n = 15 mice/group. Data were representative of 3 independent experiments. (B–E) Blood chemistry: ALT, LDH, bilirubin, and AST. (F) Representative images and quantification of injuries of H&E-stained liver sections collected from mice at 8 hours after i.p. injection of saline or E. coli. Data are mean ± SD. n = 6 mice/group. #P < 0.05, comparing the sample at 0 hours of E. coli injection with samples at other time points after E. coli infection. *P < 0.05; **P < 0.01. Data were analyzed using 1-way ANOVA followed by Tukey’s test for multiple groups and were representative of 3 independent experiments. Scale bar: 400 μm.

Copyright © 2026 American Society for Clinical Investigation
ISSN 2379-3708

Sign up for email alerts