Go to The Journal of Clinical Investigation
  • About
  • Editors
  • Consulting Editors
  • For authors
  • Publication ethics
  • Publication alerts by email
  • Transfers
  • Advertising
  • Job board
  • Contact
  • Physician-Scientist Development
  • Current issue
  • Past issues
  • By specialty
    • COVID-19
    • Cardiology
    • Immunology
    • Metabolism
    • Nephrology
    • Oncology
    • Pulmonology
    • All ...
  • Videos
  • Collections
    • In-Press Preview
    • Resource and Technical Advances
    • Clinical Research and Public Health
    • Research Letters
    • Editorials
    • Perspectives
    • Physician-Scientist Development
    • Reviews
    • Top read articles

  • Current issue
  • Past issues
  • Specialties
  • In-Press Preview
  • Resource and Technical Advances
  • Clinical Research and Public Health
  • Research Letters
  • Editorials
  • Perspectives
  • Physician-Scientist Development
  • Reviews
  • Top read articles
  • About
  • Editors
  • Consulting Editors
  • For authors
  • Publication ethics
  • Publication alerts by email
  • Transfers
  • Advertising
  • Job board
  • Contact
Exosomes from mesenchymal stromal cells reduce murine colonic inflammation via a macrophage-dependent mechanism
Huashan Liu, Zhenxing Liang, Fengwei Wang, Chi Zhou, Xiaobin Zheng, Tuo Hu, Xiaowen He, Xianrui Wu, Ping Lan
Huashan Liu, Zhenxing Liang, Fengwei Wang, Chi Zhou, Xiaobin Zheng, Tuo Hu, Xiaowen He, Xianrui Wu, Ping Lan
View: Text | PDF
Research Article Stem cells Therapeutics

Exosomes from mesenchymal stromal cells reduce murine colonic inflammation via a macrophage-dependent mechanism

  • Text
  • PDF
Abstract

Conventional treatments for inflammatory bowel disease (IBD) have multiple potential side effects. Therefore, alternative treatments are desperately needed. This work demonstrated that systemic administration of exosomes from human bone marrow–derived mesenchymal stromal cells (MSC-Exos) substantially mitigated colitis in various models of IBD. MSC-Exos treatment downregulated inflammatory responses, maintained intestinal barrier integrity, and polarized M2b macrophages but did not favor intestinal fibrosis. Mechanistically, infused MSC-Exos acted mainly on colonic macrophages, and macrophages from colitic colons acquired obvious resistance to inflammatory restimulation when prepared from mice treated with MSC-Exos versus untreated mice. The beneficial effect of MSC-Exos was blocked by macrophage depletion. Also, the induction of IL-10 production from macrophages was partially involved in the beneficial effect of MSC-Exos. MSC-Exos were enriched in proteins involved in regulating multiple biological processes associated with the anticolitic benefit of MSC-Exos. Particularly, metallothionein-2 in MSC-Exos was required for the suppression of inflammatory responses. Taken together, MSC-Exos are critical regulators of inflammatory responses and may be promising candidates for IBD treatment.

Authors

Huashan Liu, Zhenxing Liang, Fengwei Wang, Chi Zhou, Xiaobin Zheng, Tuo Hu, Xiaowen He, Xianrui Wu, Ping Lan

×

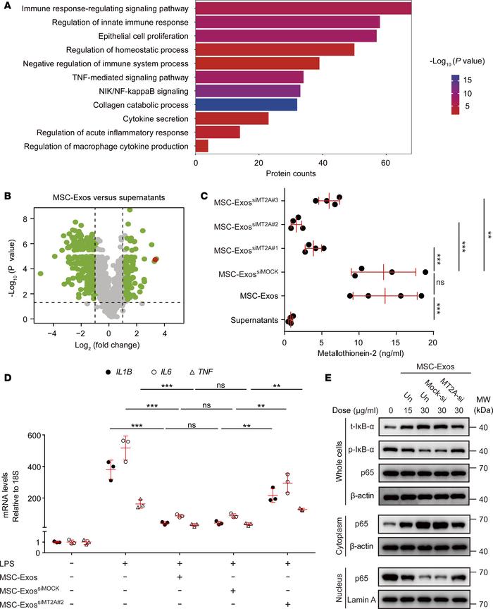
Figure 8

MSC-Exos reduce inflammatory responses in macrophages by transporting metallothionein-2.

Options: View larger image (or click on image) Download as PowerPoint
MSC-Exos reduce inflammatory responses in macrophages by transporting me...
(A) Biological processes (Gene Ontology terms) related to anticolitic benefit. (B) Volcano plot showing the differential abundance of protein expression in MSC-Exos compared with the corresponding supernatants of exosome depletion. The vertical dotted lines correspond to 2-fold increase and decrease, respectively, and the horizontal dotted line represents a P value of 0.05. Metallothionein-2 is annotated on the volcano plot by the red point. n = 3 in A and B. (C) The levels of metallothionein-2. Supernatants of MSCs were depleted of exosomes by ultracentrifugation, and all samples were adjusted to have an equal total protein concentration; then ELISAs were performed. n = 4 independent experiments. (D) mRNA levels of TNF, IL6, and IL1B in macrophages derived from human peripheral blood monocytes treated with 30 μg/mL MSC-Exos or MSC-ExossiMOCK or MSC-ExossiMT2A#2 for 2 days, then stimulated with LPS (100 ng/mL) during the last 4 hours, with 18S rRNA as a housekeeping gene. n = 3 independent experiments. (E) Representative immunoblot for phosphorylated IκBα (p-IκBα), total IκBα (t-IκBα), and p65 subunit from whole-cell, nuclear, and cytoplasmic extracts in macrophages that were treated for 2 days, with the indicated dose of MSC-Exos from MSCs that were untransfected (Un), mock transfected (Mock-si), or transfected with MT2A-siRNAs (MT2A-si). Three independent experiments were performed and yielded similar results. β-actin and Lamin A served as loading controls. **P ≤ 0.01; ***P ≤ 0.001; ns indicates P > 0.05, by Kruskal-Wallis test (C and D).

Copyright © 2026 American Society for Clinical Investigation
ISSN 2379-3708

Sign up for email alerts