Go to The Journal of Clinical Investigation
  • About
  • Editors
  • Consulting Editors
  • For authors
  • Publication ethics
  • Publication alerts by email
  • Transfers
  • Advertising
  • Job board
  • Contact
  • Physician-Scientist Development
  • Current issue
  • Past issues
  • By specialty
    • COVID-19
    • Cardiology
    • Immunology
    • Metabolism
    • Nephrology
    • Oncology
    • Pulmonology
    • All ...
  • Videos
  • Collections
    • In-Press Preview
    • Resource and Technical Advances
    • Clinical Research and Public Health
    • Research Letters
    • Editorials
    • Perspectives
    • Physician-Scientist Development
    • Reviews
    • Top read articles

  • Current issue
  • Past issues
  • Specialties
  • In-Press Preview
  • Resource and Technical Advances
  • Clinical Research and Public Health
  • Research Letters
  • Editorials
  • Perspectives
  • Physician-Scientist Development
  • Reviews
  • Top read articles
  • About
  • Editors
  • Consulting Editors
  • For authors
  • Publication ethics
  • Publication alerts by email
  • Transfers
  • Advertising
  • Job board
  • Contact
Coupling AAV-mediated promoterless gene targeting to SaCas9 nuclease to efficiently correct liver metabolic diseases
Alessia De Caneva, Fabiola Porro, Giulia Bortolussi, Riccardo Sola, Michela Lisjak, Adi Barzel, Mauro Giacca, Mark A. Kay, Kristian Vlahoviček, Lorena Zentilin, Andrés F. Muro
Alessia De Caneva, Fabiola Porro, Giulia Bortolussi, Riccardo Sola, Michela Lisjak, Adi Barzel, Mauro Giacca, Mark A. Kay, Kristian Vlahoviček, Lorena Zentilin, Andrés F. Muro
View: Text | PDF
Research Article Genetics Hepatology

Coupling AAV-mediated promoterless gene targeting to SaCas9 nuclease to efficiently correct liver metabolic diseases

  • Text
  • PDF
Abstract

Nonintegrative AAV-mediated gene therapy in the liver is effective in adult patients but faces limitations in pediatric settings because of episomal DNA loss during hepatocyte proliferation. Gene targeting is a promising approach as it results in the permanent modification of the genome. We previously rescued neonatal lethality in Crigler-Najjar mice by inserting a promoterless human uridine glucuronosyl transferase A1 (UGT1A1) cDNA in exon 14 of the albumin gene, without the use of nucleases. To increase the recombination rate and therapeutic efficacy, we used CRISPR/SaCas9. Neonatal mice were transduced with 2 AAVs: one expressing the SaCas9 and sgRNA and one containing a promoterless cDNA flanked by albumin homology regions. Targeting efficiency increased approximately 26-fold with an EGFP reporter cDNA, reaching up to 24% of EGFP-positive hepatocytes. Next, we fully corrected the diseased phenotype of Crigler-Najjar mice by targeting the hUGT1A1 cDNA. Treated mice had normal plasma bilirubin up to 10 months after administration, hUGT1A1 protein levels were approximately 6-fold higher than in WT liver, with a 90-fold increase in recombination rate. Liver histology, inflammatory markers, and plasma albumin were normal in treated mice, with no off-targets in predicted sites. Thus, the improved efficacy and reassuring safety profile support the potential application of the proposed approach to other liver diseases.

Authors

Alessia De Caneva, Fabiola Porro, Giulia Bortolussi, Riccardo Sola, Michela Lisjak, Adi Barzel, Mauro Giacca, Mark A. Kay, Kristian Vlahoviček, Lorena Zentilin, Andrés F. Muro

×

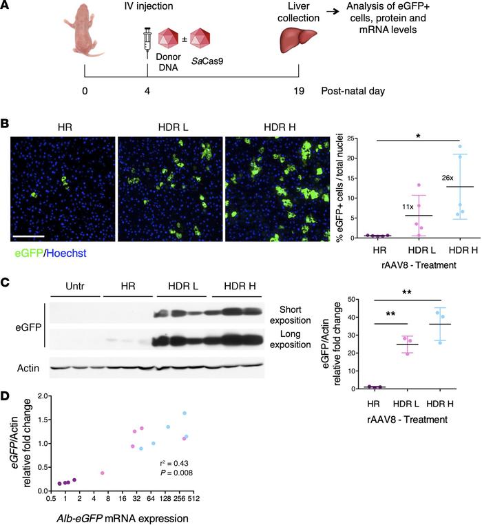
Figure 3

Efficient targeting of the EGFP cDNA by coupling GeneRide with SaCas9 in WT newborn mice.

Options: View larger image (or click on image) Download as PowerPoint
Efficient targeting of the EGFP cDNA by coupling GeneRide with SaCas9 in...
(A) Scheme of the experimental design. WT newborn mice were i.v. transduced with the indicated AAV8 vectors. Livers were collected at P19 and analyzed. (B) Histological analysis of liver sections of mice treated with the rAAV8-donor-EGFP alone (HR; 8.0E11 vg/mouse of rAAV8-donor-EGFP) or in combination with rAAV8-SaCas9-sgRNA8, with 2 different SaCas9 doses (low, HDR L; or high, HDR H; 2.0E11 or 6.0E11 vg/mouse, respectively). Nuclei were counterstained with Hoechst. n = 5 per group. Scale bar: 500 μm. One-way ANOVA: *P = 0.0141; Bonferroni’s comparison test: HR versus HDR L, t = 1.447, ns; HR versus HDR H, t = 3.506, P < 0.005; HDR L versus HDR H, t = 2.059, ns; n = 5 per group. (C) WB analysis of liver protein extracts. Short and long expositions are shown. One-way ANOVA: ***P = 0.0010; Bonferroni’s multiple test: HR versus HDR L, t = 4.914, **P < 0.01; HR versus HDR H, t = 7.256, **P < 0.01; HDR L versus HDR H, t = 2.342, ns; n = 3 per treatment. The uncut gels are provided in Supplemental Figure 17. (D) Correlation between EGFP and hybrid Alb-EGFP mRNA levels. Correlation, **P = 0.0084, r2 = 0.4257; n = 5 per treatment; 10 images per animal were analyzed.

Copyright © 2026 American Society for Clinical Investigation
ISSN 2379-3708

Sign up for email alerts