Go to The Journal of Clinical Investigation
  • About
  • Editors
  • Consulting Editors
  • For authors
  • Publication ethics
  • Publication alerts by email
  • Transfers
  • Advertising
  • Job board
  • Contact
  • Physician-Scientist Development
  • Current issue
  • Past issues
  • By specialty
    • COVID-19
    • Cardiology
    • Immunology
    • Metabolism
    • Nephrology
    • Oncology
    • Pulmonology
    • All ...
  • Videos
  • Collections
    • In-Press Preview
    • Resource and Technical Advances
    • Clinical Research and Public Health
    • Research Letters
    • Editorials
    • Perspectives
    • Physician-Scientist Development
    • Reviews
    • Top read articles

  • Current issue
  • Past issues
  • Specialties
  • In-Press Preview
  • Resource and Technical Advances
  • Clinical Research and Public Health
  • Research Letters
  • Editorials
  • Perspectives
  • Physician-Scientist Development
  • Reviews
  • Top read articles
  • About
  • Editors
  • Consulting Editors
  • For authors
  • Publication ethics
  • Publication alerts by email
  • Transfers
  • Advertising
  • Job board
  • Contact
Identification and therapeutic rescue of autophagosome and glutamate receptor defects in C9ORF72 and sporadic ALS neurons
Yingxiao Shi, Shu-Ting Hung, Gabriel Rocha, Shaoyu Lin, Gabriel R. Linares, Kim A. Staats, Carina Seah, Yaoming Wang, Michael Chickering, Jesse Lai, Tohru Sugawara, Abhay P. Sagare, Berislav V. Zlokovic, Justin K. Ichida
Yingxiao Shi, Shu-Ting Hung, Gabriel Rocha, Shaoyu Lin, Gabriel R. Linares, Kim A. Staats, Carina Seah, Yaoming Wang, Michael Chickering, Jesse Lai, Tohru Sugawara, Abhay P. Sagare, Berislav V. Zlokovic, Justin K. Ichida
View: Text | PDF
Research Article Neuroscience Stem cells

Identification and therapeutic rescue of autophagosome and glutamate receptor defects in C9ORF72 and sporadic ALS neurons

  • Text
  • PDF
Abstract

Amyotrophic lateral sclerosis (ALS) is a fatal motor neuron disease with diverse etiologies. Therefore, the identification of common disease mechanisms and therapeutics targeting these mechanisms could dramatically improve clinical outcomes. To this end, we developed induced motor neuron (iMN) models from C9ORF72 and sporadic ALS patients to identify targets that are effective against these types of cases, which together comprise approximately 90% of patients. We find that iMNs from C9ORF72 and several sporadic ALS patients share 2 common defects — impaired autophagosome formation and the aberrant accumulation of glutamate receptors. Moreover, we show that an anticoagulation-deficient form of activated protein C, 3K3A-APC, rescues these defects in both C9ORF72 and sporadic ALS iMNs. As a result, 3K3A-APC treatment lowers C9ORF72 dipeptide-repeat protein (DPR) levels, restores nuclear TDP-43 localization, and rescues the survival of both C9ORF72 and sporadic ALS iMNs. Importantly, 3K3A-APC also lowers glutamate receptor levels and rescues proteostasis in vivo in C9ORF72 gain- and loss-of-function mouse models. Thus, motor neurons from C9ORF72 and at least a subset of sporadic ALS patients share early defects in autophagosome formation and glutamate receptor homeostasis and a single therapeutic approach may be efficacious against these disease processes.

Authors

Yingxiao Shi, Shu-Ting Hung, Gabriel Rocha, Shaoyu Lin, Gabriel R. Linares, Kim A. Staats, Carina Seah, Yaoming Wang, Michael Chickering, Jesse Lai, Tohru Sugawara, Abhay P. Sagare, Berislav V. Zlokovic, Justin K. Ichida

×

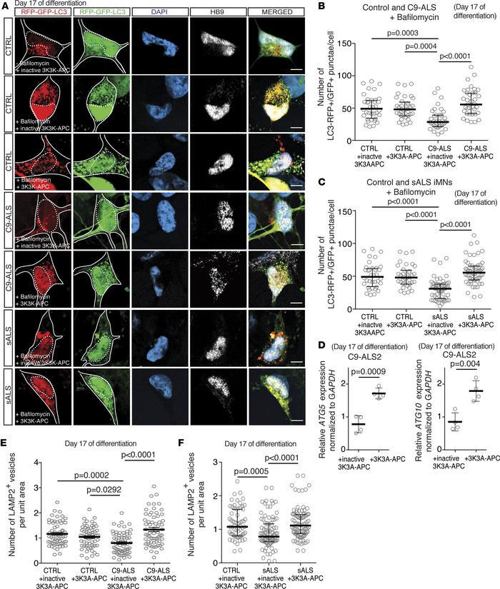
Figure 2

C9ORF72 and sporadic ALS iMNs share autophagosome formation abnormalities that are rescued by 3K3A-APC.

Options: View larger image (or click on image) Download as PowerPoint

C9ORF72 and sporadic ALS iMNs share autophagosome formation abnormaliti...
(A) mRFP-GFP-LC3 fluorescence in control, C9-ALS, or sporadic ALS (sALS) iMNs treated with or without 50 nM bafilomycin and 10 nM inactive 3K3A-APC or 3K3A-APC. Scale bars: 5 μm. Solid and dotted lines outline the cell body and nucleus, respectively. Cell bodies were visualized with mRFP-GFP-LC3 fluorescence using a longer exposure and increased gain. (B and C) Number of RFP+GFP+ vesicles per iMN in control, C9-ALS (B), or sporadic ALS (C) iMNs treated with 10 nM inactive 3K3A-APC or 3K3A-APC and 50 nM bafilomycin for 24 hours. iMNs from 3 controls, 3 C9-ALS (B), and 5 sporadic ALS (C) patients were quantified. n = 12 iMNs per line per condition across 2 independent iMN conversions were quantified. Each gray circle represents a single iMN. Median ± interquartile range. Kruskal-Wallis testing. (D) qRT-PCR analysis of mRNA levels of ATG5 and ATG10 in C9-ALS iMNs treated with 10 nM inactive 3K3A-APC or 3K3A-APC for 3 days. n = 4 independent iMN conversions and treatments per condition. Each gray circle represents a single RNA sample. Mean ± SD. Two-tailed t test, unpaired. (E) Number of LAMP2+ vesicles in control or C9-ALS iMNs treated with 10 nM inactive 3K3A-APC or 3K3A-APC for 24 hours. iMNs from 2 controls and 2 C9-ALS patients were quantified. n = 21 iMNs per line per condition across 2 independent iMN conversions were quantified. Each gray circle represents a single iMN. Mean ± SEM. One-way ANOVA. (F) Number of LAMP2+ vesicles in control or sporadic ALS iMNs treated with 10 nM inactive 3K3A-APC or 3K3A-APC for 24 hours. Each gray circle represents a single iMN. iMNs from 2 controls and 6 sporadic ALS patients were quantified. n = 33 iMNs per line per condition across 2 independent iMN conversions were quantified. Median ± interquartile range. Kruskal-Wallis testing. The day of differentiation stated on each panel indicates the day of differentiation on which the experimental treatment or time course was initiated.

Copyright © 2026 American Society for Clinical Investigation
ISSN 2379-3708

Sign up for email alerts