Go to The Journal of Clinical Investigation
  • About
  • Editors
  • Consulting Editors
  • For authors
  • Publication ethics
  • Publication alerts by email
  • Transfers
  • Advertising
  • Job board
  • Contact
  • Physician-Scientist Development
  • Current issue
  • Past issues
  • By specialty
    • COVID-19
    • Cardiology
    • Immunology
    • Metabolism
    • Nephrology
    • Oncology
    • Pulmonology
    • All ...
  • Videos
  • Collections
    • In-Press Preview
    • Resource and Technical Advances
    • Clinical Research and Public Health
    • Research Letters
    • Editorials
    • Perspectives
    • Physician-Scientist Development
    • Reviews
    • Top read articles

  • Current issue
  • Past issues
  • Specialties
  • In-Press Preview
  • Resource and Technical Advances
  • Clinical Research and Public Health
  • Research Letters
  • Editorials
  • Perspectives
  • Physician-Scientist Development
  • Reviews
  • Top read articles
  • About
  • Editors
  • Consulting Editors
  • For authors
  • Publication ethics
  • Publication alerts by email
  • Transfers
  • Advertising
  • Job board
  • Contact
Prohibitin promotes dedifferentiation and is a potential therapeutic target in neuroblastoma
Ian C. MacArthur, Yi Bei, Heathcliff Dorado Garcia, Michael V. Ortiz, Joern Toedling, Filippos Klironomos, Jana Rolff, Angelika Eggert, Johannes H. Schulte, Alex Kentsis, Anton G. Henssen
Ian C. MacArthur, Yi Bei, Heathcliff Dorado Garcia, Michael V. Ortiz, Joern Toedling, Filippos Klironomos, Jana Rolff, Angelika Eggert, Johannes H. Schulte, Alex Kentsis, Anton G. Henssen
View: Text | PDF
Research Article Genetics Oncology

Prohibitin promotes dedifferentiation and is a potential therapeutic target in neuroblastoma

  • Text
  • PDF
Abstract

Gain of the long arm of chromosome 17 (17q) is a cytogenetic hallmark of high-risk neuroblastoma, yet its contribution to neuroblastoma pathogenesis remains incompletely understood. Combining whole-genome and RNA sequencing of neuroblastomas, we identified the prohibitin (PHB) gene as highly expressed in tumors with 17q gain. High PHB expression correlated with poor prognosis and was associated with loss of gene expression programs promoting neuronal development and differentiation. PHB depletion induced differentiation and apoptosis and slowed cell cycle progression of neuroblastoma cells, at least in part through impaired ERK1/2 activation. Conversely, ectopic expression of PHB was sufficient to increase proliferation of neuroblastoma cells and was associated with suppression of markers associated with neuronal differentiation and favorable neuroblastoma outcome. Thus, PHB is a 17q oncogene in neuroblastoma that promotes tumor cell proliferation and dedifferentiation.

Authors

Ian C. MacArthur, Yi Bei, Heathcliff Dorado Garcia, Michael V. Ortiz, Joern Toedling, Filippos Klironomos, Jana Rolff, Angelika Eggert, Johannes H. Schulte, Alex Kentsis, Anton G. Henssen

×

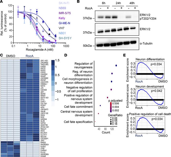
Figure 6

RocA treatment impairs ERK activation and promotes differentiation of neuroblastoma cells in vitro.

Options: View larger image (or click on image) Download as PowerPoint
RocA treatment impairs ERK activation and promotes differentiation of ne...
(A) Dose-response curve of cells treated with RocA as measured with CellTiter-Glo luminescent viability assay 72 hours after treatment. Data represent 3 technical replicates. (B) Western blot analysis of IMR-5/75 cells 6, 24, and 48 hours after treatment with 50 nM RocA compared with DMSO-treated cells. Data represent a single experiment. (C) Heatmap showing differentially expressed genes in IMR-5/75 cells 24 hours following treatment with RocA (50 nM) compared with DMSO-treated cells. n = 3. (D) GO analysis of differentially expressed genes in IMR-5/75 cells 24 hours following treatment with RocA (50 nM) compared with DMSO-treated cells. n = 3, Fisher’s exact test. (E) GSEA analysis in IMR-5/75 cells 24 hours following treatment with RocA (50 nM) compared with DMSO-treated cells. n = 3, Fisher’s exact test. Stated n values indicate number of biological replicates.

Copyright © 2026 American Society for Clinical Investigation
ISSN 2379-3708

Sign up for email alerts