Go to The Journal of Clinical Investigation
  • About
  • Editors
  • Consulting Editors
  • For authors
  • Publication ethics
  • Publication alerts by email
  • Transfers
  • Advertising
  • Job board
  • Contact
  • Physician-Scientist Development
  • Current issue
  • Past issues
  • By specialty
    • COVID-19
    • Cardiology
    • Immunology
    • Metabolism
    • Nephrology
    • Oncology
    • Pulmonology
    • All ...
  • Videos
  • Collections
    • In-Press Preview
    • Resource and Technical Advances
    • Clinical Research and Public Health
    • Research Letters
    • Editorials
    • Perspectives
    • Physician-Scientist Development
    • Reviews
    • Top read articles

  • Current issue
  • Past issues
  • Specialties
  • In-Press Preview
  • Resource and Technical Advances
  • Clinical Research and Public Health
  • Research Letters
  • Editorials
  • Perspectives
  • Physician-Scientist Development
  • Reviews
  • Top read articles
  • About
  • Editors
  • Consulting Editors
  • For authors
  • Publication ethics
  • Publication alerts by email
  • Transfers
  • Advertising
  • Job board
  • Contact
Mesenchymal stromal cells lower platelet activation and assist in platelet formation in vitro
Avital Mendelson, Ana Nicolle Strat, Weili Bao, Peter Rosston, Georgia Fallon, Sophie Ohrn, Hui Zhong, Cheryl Lobo, Xiuli An, Karina Yazdanbakhsh
Avital Mendelson, Ana Nicolle Strat, Weili Bao, Peter Rosston, Georgia Fallon, Sophie Ohrn, Hui Zhong, Cheryl Lobo, Xiuli An, Karina Yazdanbakhsh
View: Text | PDF
Research Article Hematology Stem cells

Mesenchymal stromal cells lower platelet activation and assist in platelet formation in vitro

  • Text
  • PDF
Abstract

The complex process of platelet formation originates with the hematopoietic stem cell, which differentiates through the myeloid lineage, matures, and releases proplatelets into the BM sinusoids. How formed platelets maintain a low basal activation state in the circulation remains unknown. We identify Lepr+ stromal cells lining the BM sinusoids as important contributors to sustaining low platelet activation. Ablation of murine Lepr+ cells led to a decreased number of platelets in the circulation with an increased activation state. We developed a potentially novel culture system for supporting platelet formation in vitro using a unique population of CD51+PDGFRα+ perivascular cells, derived from human umbilical cord tissue, which display numerous mesenchymal stem cell (MSC) properties. Megakaryocytes cocultured with MSCs had altered LAT and Rap1b gene expression, yielding platelets that are functional with low basal activation levels, a critical consideration for developing a transfusion product. Identification of a regulatory cell that maintains low baseline platelet activation during thrombopoiesis opens up new avenues for improving blood product production ex vivo.

Authors

Avital Mendelson, Ana Nicolle Strat, Weili Bao, Peter Rosston, Georgia Fallon, Sophie Ohrn, Hui Zhong, Cheryl Lobo, Xiuli An, Karina Yazdanbakhsh

×

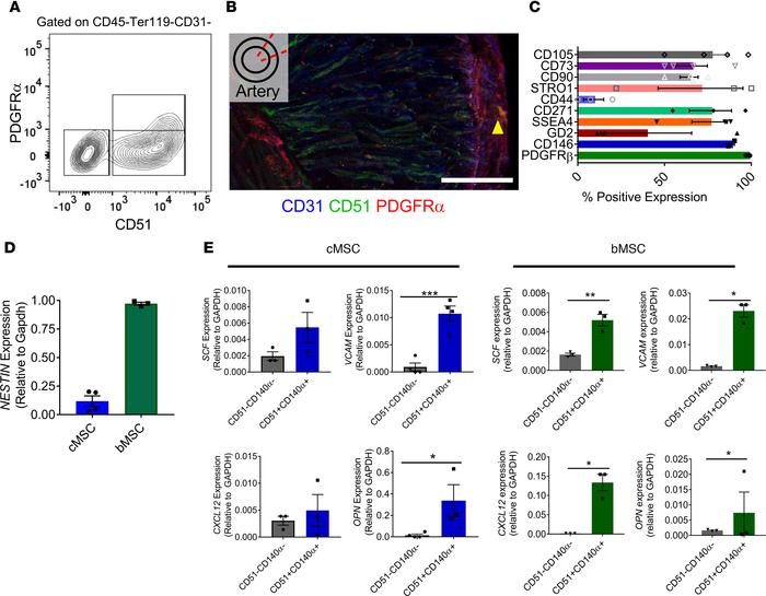
Figure 2

UC tissue stromal cell characterization.

Options: View larger image (or click on image) Download as PowerPoint
UC tissue stromal cell characterization.
(A) Using flow cytometry, we id...
(A) Using flow cytometry, we identified a population of stromal cells from the umbilical cord arteries that were CD45–, Ter119–, and CD31–. Of this population, approximately 57.8% were CD51+ and PDGFRα–, 8.57% were CD51+ and PDGFRα+, and 32.7% were CD51– and PDGFRα –. (B) Immunofluorescent-stained umbilical cord sections for CD31, CD51, and PDGFRα revealed a perivascular location around the umbilical artery for CD51+ and PDGFRα+ cells (marked by yellow arrowhead). Scale bar: 50 μm. (C) Using flow cytometry, CD51+PDGFRα+ cells were positive for various cell surface markers associated with MSCs (CD105, CD73, CD90, Stro-1, CD44, CD271, CD146, and PDGFRβ) and early embryonic cells (SSEA4 and GD2). (n = 3–4). (D) cMSCs expressed Nestin as shown by real-time PCR (n = 3–4). (E) cMSCs were enriched for a number of HSC maintenance genes, similar to BM MSCs (n = 4). *P ≤ 0.05; **P ≤ 0.01; ***P ≤ 0.001. Two-tailed t tests were performed.

Copyright © 2026 American Society for Clinical Investigation
ISSN 2379-3708

Sign up for email alerts