Go to The Journal of Clinical Investigation
  • About
  • Editors
  • Consulting Editors
  • For authors
  • Publication ethics
  • Publication alerts by email
  • Transfers
  • Advertising
  • Job board
  • Contact
  • Physician-Scientist Development
  • Current issue
  • Past issues
  • By specialty
    • COVID-19
    • Cardiology
    • Immunology
    • Metabolism
    • Nephrology
    • Oncology
    • Pulmonology
    • All ...
  • Videos
  • Collections
    • In-Press Preview
    • Resource and Technical Advances
    • Clinical Research and Public Health
    • Research Letters
    • Editorials
    • Perspectives
    • Physician-Scientist Development
    • Reviews
    • Top read articles

  • Current issue
  • Past issues
  • Specialties
  • In-Press Preview
  • Resource and Technical Advances
  • Clinical Research and Public Health
  • Research Letters
  • Editorials
  • Perspectives
  • Physician-Scientist Development
  • Reviews
  • Top read articles
  • About
  • Editors
  • Consulting Editors
  • For authors
  • Publication ethics
  • Publication alerts by email
  • Transfers
  • Advertising
  • Job board
  • Contact
Disease-modifying bioactivity of intravenous cardiosphere-derived cells and exosomes in mdx mice
Russell G. Rogers, Mario Fournier, Lizbeth Sanchez, Ahmed G. Ibrahim, Mark A. Aminzadeh, Michael I. Lewis, Eduardo Marbán
Russell G. Rogers, Mario Fournier, Lizbeth Sanchez, Ahmed G. Ibrahim, Mark A. Aminzadeh, Michael I. Lewis, Eduardo Marbán
View: Text | PDF | Corrigendum
Research Article Muscle biology Stem cells

Disease-modifying bioactivity of intravenous cardiosphere-derived cells and exosomes in mdx mice

  • Text
  • PDF
Abstract

Dystrophin deficiency leads to progressive muscle degeneration in Duchenne muscular dystrophy (DMD) patients. No known cure exists, and standard care relies on the use of antiinflammatory steroids, which are associated with side effects that complicate long-term use. Here, we report that a single intravenous dose of clinical-stage cardiac stromal cells, called cardiosphere-derived cells (CDCs), improves the dystrophic phenotype in mdx mice. CDCs augment cardiac and skeletal muscle function, partially reverse established heart damage, and boost the regenerative capacity of skeletal muscle. We further demonstrate that CDCs work by secreting exosomes, which normalize gene expression at the transcriptome level, and alter cell signaling and biological processes in mdx hearts and skeletal muscle. The work reported here motivated the ongoing HOPE-2 clinical trial of systemic CDC delivery to DMD patients, and identifies exosomes as next-generation cell-free therapeutic candidates for DMD.

Authors

Russell G. Rogers, Mario Fournier, Lizbeth Sanchez, Ahmed G. Ibrahim, Mark A. Aminzadeh, Michael I. Lewis, Eduardo Marbán

×

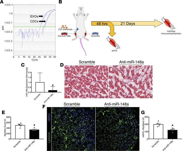
Figure 4

Exosomal miR-148a promotes mdx skeletal muscle regeneration.

Options: View larger image (or click on image) Download as PowerPoint
Exosomal miR-148a promotes mdx skeletal muscle regeneration.
(A) Amplifi...
(A) Amplification plot from a qPCR analysis of miR-148a in human cardiosphere-derived cells (CDCs) and their exosomes (EXOs). EXOs contain an 8-fold higher abundance of miR-148a than their parent CDCs. (B) Schematic of the experimental design. (C) qPCR analysis of miR-148a expression in mdx solei 48 hours after injection of RNA scramble or anti–miR-148a. Anti–miR-148a–injected solei contained 5-fold less miR-148a than RNA scramble–injected solei. Fold change was calculated using the 2–ΔΔCt method. Error bar reflects SEM of pooled ΔCt data (n = 3). (D) Representative hematoxylin and eosin–stained micrographs from RNA scramble control– and anti–miR-148a–injected mdx solei after 3 weeks. Scale bars: 100 μm. (E) Pooled data from D reveal more total myofibers in the RNA scramble–injected solei than in the anti–miR-148a–injected solei (n = 5). (F) Immunohistochemical staining for neonatal myosin heavy chain (nMHC) and laminin in RNA scramble control–injected and anti–miR-148a–injected mdx solei after 3 weeks. Scale bars: 50 μm. (G) Pooled data from E reveal more nMHC+ myofibers in RNA scramble–injected solei than in the anti–miR-148a–injected solei (n = 5 per group). Bar graphs depict mean ± SEM. Statistical significance was determined by independent t tests with P ≤ 0.05. *Significantly different from RNA scramble control.

Copyright © 2026 American Society for Clinical Investigation
ISSN 2379-3708

Sign up for email alerts