Go to The Journal of Clinical Investigation
  • About
  • Editors
  • Consulting Editors
  • For authors
  • Publication ethics
  • Publication alerts by email
  • Transfers
  • Advertising
  • Job board
  • Contact
  • Physician-Scientist Development
  • Current issue
  • Past issues
  • By specialty
    • COVID-19
    • Cardiology
    • Immunology
    • Metabolism
    • Nephrology
    • Oncology
    • Pulmonology
    • All ...
  • Videos
  • Collections
    • In-Press Preview
    • Resource and Technical Advances
    • Clinical Research and Public Health
    • Research Letters
    • Editorials
    • Perspectives
    • Physician-Scientist Development
    • Reviews
    • Top read articles

  • Current issue
  • Past issues
  • Specialties
  • In-Press Preview
  • Resource and Technical Advances
  • Clinical Research and Public Health
  • Research Letters
  • Editorials
  • Perspectives
  • Physician-Scientist Development
  • Reviews
  • Top read articles
  • About
  • Editors
  • Consulting Editors
  • For authors
  • Publication ethics
  • Publication alerts by email
  • Transfers
  • Advertising
  • Job board
  • Contact
Angiocrine signals regulate quiescence and therapy resistance in bone metastasis
Amit Singh, Vimal Veeriah, Pengjun Xi, Rossella Labella, Junyu Chen, Sara G. Romeo, Saravana K. Ramasamy, Anjali P. Kusumbe
Amit Singh, Vimal Veeriah, Pengjun Xi, Rossella Labella, Junyu Chen, Sara G. Romeo, Saravana K. Ramasamy, Anjali P. Kusumbe
View: Text | PDF
Research Article Bone biology Vascular biology

Angiocrine signals regulate quiescence and therapy resistance in bone metastasis

  • Text
  • PDF
Abstract

Bone provides supportive microenvironments for hematopoietic stem cells (HSCs) and mesenchymal stem cells (MSCs) and is a frequent site of metastasis. While incidences of bone metastases increase with age, the properties of the bone marrow microenvironment that regulate dormancy and reactivation of disseminated tumor cells (DTCs) remain poorly understood. Here, we elucidate the age-associated changes in the bone secretome that trigger proliferation of HSCs, MSCs, and DTCs in the aging bone marrow microenvironment. Remarkably, a bone-specific mechanism involving expansion of pericytes and induction of quiescence-promoting secretome rendered this proliferative microenvironment resistant to radiation and chemotherapy. This bone-specific expansion of pericytes was triggered by an increase in PDGF signaling via remodeling of specialized type H blood vessels in response to therapy. The decline in bone marrow pericytes upon aging provides an explanation for loss of quiescence and expansion of cancer cells in the aged bone marrow microenvironment. Manipulation of blood flow — specifically, reduced blood flow — inhibited pericyte expansion, regulated endothelial PDGF-B expression, and rendered bone metastatic cancer cells susceptible to radiation and chemotherapy. Thus, our study provides a framework to recognize bone marrow vascular niches in age-associated increases in metastasis and to target angiocrine signals in therapeutic strategies to manage bone metastasis.

Authors

Amit Singh, Vimal Veeriah, Pengjun Xi, Rossella Labella, Junyu Chen, Sara G. Romeo, Saravana K. Ramasamy, Anjali P. Kusumbe

×

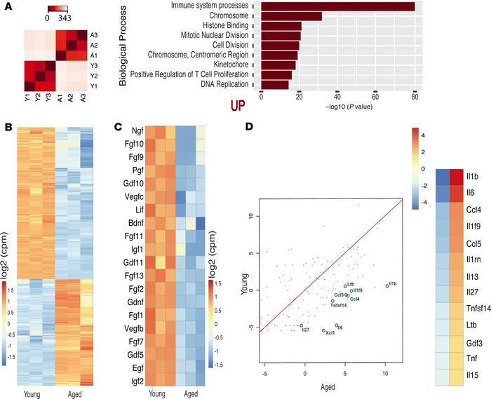
Figure 3

Multiple cytokines and growth factors are altered in the aged BM.

Options: View larger image (or click on image) Download as PowerPoint
Multiple cytokines and growth factors are altered in the aged BM.
(A) Th...
(A) The heatmap represents hierarchical clustering of sample-to-sample distance to assess the data quality by sample-to-sample distance clustering. Variance-stabilizing transformation of the RNA-Seq read count for all the samples was used to calculate the sample-to-sample Euclidean distance (color scale) for hierarchical clustering, i.e., young (Y1–Y3), aged (A1–A3). Gene set enrichment analysis (GSEA) of young and aged long bones was performed. The most significant biological processes were assessed by GAGE, with q < 0.000001. The top differentially upregulated (UP) biological processes are shown in the bar graph. The y axis shows the GO terms, and the x axis represents the enrichment scores of these terms. (B) The heatmap shows 7281 differentially expressed genes between the young and aged bones (FDR-adjusted P value cutoff <0.01, log2 fold change ±1). The color intensity indicates the row-scaled-normalized log2(cpm) expression values. The columns display the data for each of the 3 replicates. (C) The heatmap shows the most significant growth factors that are differentially expressed in the young in comparison to the aged bones/BM. The color code indicates the row mean subtracted from the normalized log2(cpm) expression values. (D) The scatterplot shows the average normalized log2(cpm) aged bones versus the average normalized log2(cpm) young bones. The cytokines highlighted in black circles are significantly upregulated in the aged BM. The red line indicates the slope and the intercept. The heatmap shows the most significantly differentially expressed cytokines in the young (left column) versus aged (right column) bones.

Copyright © 2026 American Society for Clinical Investigation
ISSN 2379-3708

Sign up for email alerts