Go to The Journal of Clinical Investigation
  • About
  • Editors
  • Consulting Editors
  • For authors
  • Publication ethics
  • Publication alerts by email
  • Transfers
  • Advertising
  • Job board
  • Contact
  • Physician-Scientist Development
  • Current issue
  • Past issues
  • By specialty
    • COVID-19
    • Cardiology
    • Immunology
    • Metabolism
    • Nephrology
    • Oncology
    • Pulmonology
    • All ...
  • Videos
  • Collections
    • In-Press Preview
    • Resource and Technical Advances
    • Clinical Research and Public Health
    • Research Letters
    • Editorials
    • Perspectives
    • Physician-Scientist Development
    • Reviews
    • Top read articles

  • Current issue
  • Past issues
  • Specialties
  • In-Press Preview
  • Resource and Technical Advances
  • Clinical Research and Public Health
  • Research Letters
  • Editorials
  • Perspectives
  • Physician-Scientist Development
  • Reviews
  • Top read articles
  • About
  • Editors
  • Consulting Editors
  • For authors
  • Publication ethics
  • Publication alerts by email
  • Transfers
  • Advertising
  • Job board
  • Contact
Aged marrow macrophages expand platelet-biased hematopoietic stem cells via interleukin-1B
Benjamin J. Frisch, Corey M. Hoffman, Sarah E. Latchney, Mark W. LaMere, Jason Myers, John Ashton, Allison J. Li, Jerry Saunders II, James Palis, Archibald S. Perkins, Amanda McCabe, Julianne N.P. Smith, Kathleen E. McGrath, Fatima Rivera-Escalera, Andrew McDavid, Jane L. Liesveld, Vyacheslav A. Korshunov, Michael R. Elliott, Katherine C. MacNamara, Michael W. Becker, Laura M. Calvi
Benjamin J. Frisch, Corey M. Hoffman, Sarah E. Latchney, Mark W. LaMere, Jason Myers, John Ashton, Allison J. Li, Jerry Saunders II, James Palis, Archibald S. Perkins, Amanda McCabe, Julianne N.P. Smith, Kathleen E. McGrath, Fatima Rivera-Escalera, Andrew McDavid, Jane L. Liesveld, Vyacheslav A. Korshunov, Michael R. Elliott, Katherine C. MacNamara, Michael W. Becker, Laura M. Calvi
View: Text | PDF
Research Article Aging Hematology

Aged marrow macrophages expand platelet-biased hematopoietic stem cells via interleukin-1B

  • Text
  • PDF
Abstract

The bone marrow microenvironment contributes to the regulation of hematopoietic stem cell (HSC) function, though its role in age-associated lineage skewing is poorly understood. Here we show that dysfunction of aged marrow macrophages (Mφs) directs HSC platelet bias. Mφs from the marrow of aged mice and humans exhibited an activated phenotype, with increased expression of inflammatory signals. Aged marrow Mφs also displayed decreased phagocytic function. Senescent neutrophils, typically cleared by marrow Mφs, were markedly increased in aged mice, consistent with functional defects in Mφ phagocytosis and efferocytosis. In aged mice, interleukin-1B (IL-1B) was elevated in the bone marrow, and caspase-1 activity, which can process pro–IL-1B, was increased in marrow Mφs and neutrophils. Mechanistically, IL-1B signaling was necessary and sufficient to induce a platelet bias in HSCs. In young mice, depletion of phagocytic cell populations or loss of the efferocytic receptor Axl expanded platelet-biased HSCs. Our data support a model wherein increased inflammatory signals and decreased phagocytic function of aged marrow Mφs induce the acquisition of platelet bias in aged HSCs. This work highlights the instructive role of Mφs and IL-1B in the age-associated lineage skewing of HSCs, and reveals the therapeutic potential of their manipulation as antigeronic targets.

Authors

Benjamin J. Frisch, Corey M. Hoffman, Sarah E. Latchney, Mark W. LaMere, Jason Myers, John Ashton, Allison J. Li, Jerry Saunders II, James Palis, Archibald S. Perkins, Amanda McCabe, Julianne N.P. Smith, Kathleen E. McGrath, Fatima Rivera-Escalera, Andrew McDavid, Jane L. Liesveld, Vyacheslav A. Korshunov, Michael R. Elliott, Katherine C. MacNamara, Michael W. Becker, Laura M. Calvi

×

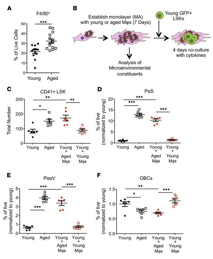
Figure 4

Aged macrophages recapitulate age-related changes to HSCs and the BMME in vitro.

Options: View larger image (or click on image) Download as PowerPoint
Aged macrophages recapitulate age-related changes to HSCs and the BMME i...
(A) F4/80+ cells in BMME cultures derived from young and aged marrow (n = 14 wells per group). (B) Schematic for addition of sorted Mφs to BMME coculture. (C) Expression of CD41 on GFP+ young LSKs after coculture with BMME cells with or without young or aged Mφs (n = 6 wells per group). (D–F) Quantification of PαS cells (D), PααV cells (E), and OBCs (F) as defined in Figure 1 (n = 6 wells per group). Each symbol represents an individual mouse; data represent mean ± SEM. P values: (A) 2-tailed Student’s t test, ***P < 0.001; (C–F) 1-way ANOVA with Tukey’s multiple-comparisons post-test, *P < 0.05, **P < 0.01, ***P < 0.001.

Copyright © 2026 American Society for Clinical Investigation
ISSN 2379-3708

Sign up for email alerts