Go to The Journal of Clinical Investigation
  • About
  • Editors
  • Consulting Editors
  • For authors
  • Publication ethics
  • Publication alerts by email
  • Transfers
  • Advertising
  • Job board
  • Contact
  • Physician-Scientist Development
  • Current issue
  • Past issues
  • By specialty
    • COVID-19
    • Cardiology
    • Immunology
    • Metabolism
    • Nephrology
    • Oncology
    • Pulmonology
    • All ...
  • Videos
  • Collections
    • In-Press Preview
    • Resource and Technical Advances
    • Clinical Research and Public Health
    • Research Letters
    • Editorials
    • Perspectives
    • Physician-Scientist Development
    • Reviews
    • Top read articles

  • Current issue
  • Past issues
  • Specialties
  • In-Press Preview
  • Resource and Technical Advances
  • Clinical Research and Public Health
  • Research Letters
  • Editorials
  • Perspectives
  • Physician-Scientist Development
  • Reviews
  • Top read articles
  • About
  • Editors
  • Consulting Editors
  • For authors
  • Publication ethics
  • Publication alerts by email
  • Transfers
  • Advertising
  • Job board
  • Contact
AAV-mediated follistatin gene therapy improves functional outcomes in the TIC-DUX4 mouse model of FSHD
Carlee R. Giesige, Lindsay M. Wallace, Kristin N. Heller, Jocelyn O. Eidahl, Nizar Y. Saad, Allison M. Fowler, Nettie K. Pyne, Mustafa Al-Kharsan, Afrooz Rashnonejad, Gholamhossein Amini Chermahini, Jacqueline S. Domire, Diana Mukweyi, Sara E. Garwick-Coppens, Susan M. Guckes, K. John McLaughlin, Kathrin Meyer, Louise R. Rodino-Klapac, Scott Q. Harper
Carlee R. Giesige, Lindsay M. Wallace, Kristin N. Heller, Jocelyn O. Eidahl, Nizar Y. Saad, Allison M. Fowler, Nettie K. Pyne, Mustafa Al-Kharsan, Afrooz Rashnonejad, Gholamhossein Amini Chermahini, Jacqueline S. Domire, Diana Mukweyi, Sara E. Garwick-Coppens, Susan M. Guckes, K. John McLaughlin, Kathrin Meyer, Louise R. Rodino-Klapac, Scott Q. Harper
View: Text | PDF
Research Article Muscle biology Therapeutics

AAV-mediated follistatin gene therapy improves functional outcomes in the TIC-DUX4 mouse model of FSHD

  • Text
  • PDF
Abstract

Facioscapulohumeral muscular dystrophy (FSHD) is an autosomal dominant or digenic disorder linked to derepression of the toxic DUX4 gene in muscle. There is currently no pharmacological treatment. The emergence of DUX4 enabled development of cell and animal models that could be used for basic and translational research. Since DUX4 is toxic, animal model development has been challenging, but progress has been made, revealing that tight regulation of DUX4 expression is critical for creating viable animals that develop myopathy. Here, we report such a model — the tamoxifen-inducible FSHD mouse model called TIC-DUX4. Uninduced animals are viable, born in Mendelian ratios, and overtly indistinguishable from WT animals. Induced animals display significant DUX4-dependent myopathic phenotypes at the molecular, histological, and functional levels. To demonstrate the utility of TIC-DUX4 mice for therapeutic development, we tested a gene therapy approach aimed at improving muscle strength in DUX4-expressing muscles using adeno-associated virus serotype 1.Follistatin (AAV1.Follistatin), a natural myostatin antagonist. This strategy was not designed to modulate DUX4 but could offer a mechanism to improve muscle weakness caused by DUX4-induced damage. AAV1.Follistatin significantly increased TIC-DUX4 muscle mass and strength even in the presence of DUX4 expression, suggesting that myostatin inhibition may be a promising approach to treat FSHD-associated weakness. We conclude that TIC-DUX4 mice are a relevant model to study DUX4 toxicity and, importantly, are useful in therapeutic development studies for FSHD.

Authors

Carlee R. Giesige, Lindsay M. Wallace, Kristin N. Heller, Jocelyn O. Eidahl, Nizar Y. Saad, Allison M. Fowler, Nettie K. Pyne, Mustafa Al-Kharsan, Afrooz Rashnonejad, Gholamhossein Amini Chermahini, Jacqueline S. Domire, Diana Mukweyi, Sara E. Garwick-Coppens, Susan M. Guckes, K. John McLaughlin, Kathrin Meyer, Louise R. Rodino-Klapac, Scott Q. Harper

×

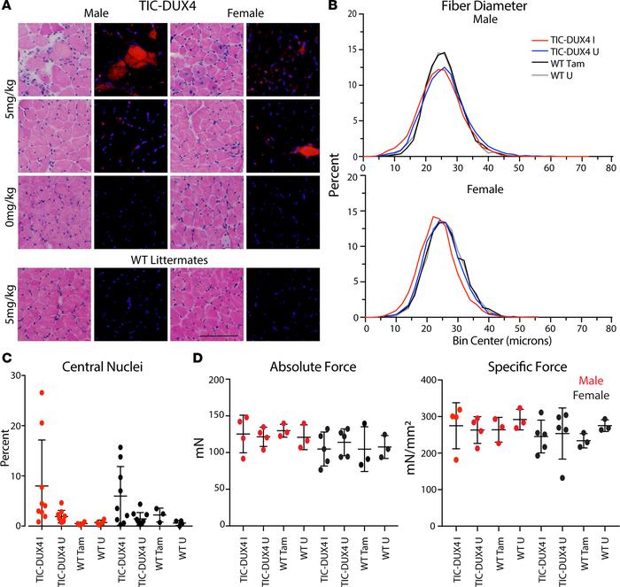
Figure 4

Variable histopathology and no significant functional deficits in TIC-DUX4 diaphragm muscles following a medium-dose tamoxifen regimen.

Options: View larger image (or click on image) Download as PowerPoint
Variable histopathology and no significant functional deficits in TIC-DU...
Animals were treated with 5 mg/kg tamoxifen, or sunflower oil vehicle (U), 3× per week for 4 weeks. (A) Muscle cryosections from mice treated with indicated tamoxifen doses were stained with H&E and immunofluorescence for DUX4 (V5 epitope, red) or nuclei (DAPI, blue). The top 2 rows show the range of histopathology seen in diaphragm muscles within this cohort. First row shows examples of tamoxifen-induced TIC-DUX4 diaphragms displaying histopathology (mild inflammation, central nuclei, reduced eosin staining) colocalizing with DUX4 protein labeling. DUX4 can be visualized in the nucleus of intact myofibers, as well as in the cytoplasm of cells showing decreased eosinophilic staining. Second row shows examples of tamoxifen-induced TIC-DUX4 diaphragms with few or no degenerating fibers, despite having DUX4-positive nuclei. Third row, uninduced TIC-DUX4 diaphragms do not stain positive for DUX4 protein and have normal histology. Fourth row, tamoxifen-treated WT littermate diaphragms do not stain positive for DUX4 protein and have normal histology. Magnification, 20×. Scale bar: 100 μm. (B) Male and female induced TIC-DUX4 diaphragm fiber size distributions overlap with those of uninduced TIC-DUX4 controls and WT littermates. (C) Scatter plot showing that male and female tamoxifen-induced TIC-DUX4 diaphragms have myofibers with variable central nuclei (CN) percentages. The mean CN percentages were increased in TIC-DUX4 mice induced with tamoxifen (males, 8% mean CN with 0.8%–26.6% range; females, 6% mean CN with 0.3%–15.7% range), but values were not significantly different from controls (all uninduced TIC-DUX4 or WT controls groups showed <2.1% CN; 2-way ANOVA with Tukey’s repeated measures test). Nevertheless, 5 tamoxifen-induced TIC-DUX4 animals showed elevated CN above 10%, topping out at 28% in 1 male. Males, n = 9 induced and uninduced TIC-DUX4 mice; 4 tamoxifen-treated WT littermates; 4 uninduced WT littermates. Females n = 9 induced and 10 uninduced TIC-DUX4 mice; 4 tamoxifen-treated WT littermates; 4 untreated WT littermates. (D) Diaphragm contractile force was normal in tamoxifen-induced TIC-DUX4 animals. Six-month-old mice were treated with 5 mg/kg tamoxifen 3× per week for 4 weeks. Plots show absolute force and specific force (absolute force normalized to muscle cross sectional area). n = 4 male and 4 female tamoxifen-induced TIC-DUX4 animals; 4 male and 4 female uninduced TIC-DUX4 animals; 3 tamoxifen-treated WT littermates; and 3 uninduced WT littermate muscles. No significant changes; 2-way ANOVA with Tukey’s multiple comparisons test.

Copyright © 2026 American Society for Clinical Investigation
ISSN 2379-3708

Sign up for email alerts