Go to The Journal of Clinical Investigation
  • About
  • Editors
  • Consulting Editors
  • For authors
  • Publication ethics
  • Publication alerts by email
  • Transfers
  • Advertising
  • Job board
  • Contact
  • Physician-Scientist Development
  • Current issue
  • Past issues
  • By specialty
    • COVID-19
    • Cardiology
    • Immunology
    • Metabolism
    • Nephrology
    • Oncology
    • Pulmonology
    • All ...
  • Videos
  • Collections
    • In-Press Preview
    • Resource and Technical Advances
    • Clinical Research and Public Health
    • Research Letters
    • Editorials
    • Perspectives
    • Physician-Scientist Development
    • Reviews
    • Top read articles

  • Current issue
  • Past issues
  • Specialties
  • In-Press Preview
  • Resource and Technical Advances
  • Clinical Research and Public Health
  • Research Letters
  • Editorials
  • Perspectives
  • Physician-Scientist Development
  • Reviews
  • Top read articles
  • About
  • Editors
  • Consulting Editors
  • For authors
  • Publication ethics
  • Publication alerts by email
  • Transfers
  • Advertising
  • Job board
  • Contact
Chronic linaclotide treatment reduces colitis-induced neuroplasticity and reverses persistent bladder dysfunction
Luke Grundy, … , Inmaculada Silos-Santiago, Stuart M. Brierley
Luke Grundy, … , Inmaculada Silos-Santiago, Stuart M. Brierley
Published October 4, 2018
Citation Information: JCI Insight. 2018;3(19):e121841. https://doi.org/10.1172/jci.insight.121841.
View: Text | PDF
Research Article Gastroenterology Neuroscience

Chronic linaclotide treatment reduces colitis-induced neuroplasticity and reverses persistent bladder dysfunction

  • Text
  • PDF
Abstract

Irritable bowel syndrome (IBS) patients suffer from chronic abdominal pain and extraintestinal comorbidities, including overactive bladder (OAB) and interstitial cystitis/painful bladder syndrome (IC-PBS). Mechanistic understanding of the cause and time course of these comorbid symptoms is lacking, as are clinical treatments. Here, we report that colitis triggers hypersensitivity of colonic afferents, neuroplasticity of spinal cord circuits, and chronic abdominal pain, which persists after inflammation. Subsequently, and in the absence of bladder pathology, colonic hypersensitivity induces persistent hypersensitivity of bladder afferent pathways, resulting in bladder-voiding dysfunction, indicative of OAB/IC-PBS. Daily administration of linaclotide, a guanylate cyclase-C (GC-C) agonist that is restricted to and acts within the gastrointestinal tract, reverses colonic afferent hypersensitivity, reverses neuroplasticity-induced alterations in spinal circuitry, and alleviates chronic abdominal pain in mice. Intriguingly, daily linaclotide administration also reverses persistent bladder afferent hypersensitivity to mechanical and chemical stimuli and restores normal bladder voiding. Linaclotide itself does not inhibit bladder afferents, rather normalization of bladder function by daily linaclotide treatment occurs via indirect inhibition of bladder afferents via reduced nociceptive signaling from the colon. These data support the concepts that cross-organ sensitization underlies the development and maintenance of visceral comorbidities, while pharmaceutical treatments that inhibit colonic afferents may also improve urological symptoms through common sensory pathways.

Authors

Luke Grundy, Andrea M. Harrington, Joel Castro, Sonia Garcia-Caraballo, Annemie Deiteren, Jessica Maddern, Grigori Y. Rychkov, Pei Ge, Stefanie Peters, Robert Feil, Paul Miller, Andre Ghetti, Gerhard Hannig, Caroline B. Kurtz, Inmaculada Silos-Santiago, Stuart M. Brierley

×

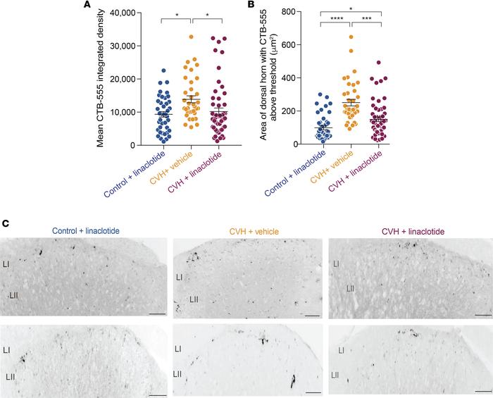
Figure 3

Chronic oral administration of linaclotide reduces sprouting of colonic afferent terminals within the spinal cords of CVH mice.

Options: View larger image (or click on image) Download as PowerPoint
Chronic oral administration of linaclotide reduces sprouting of colonic ...
The central terminals of colon-innervating afferents within the thoracolumbar dorsal horn of the spinal cords of control and CVH mice were identified using retrograde tracing (CTB-555). Dots indicate individual spinal cord sections from N = 4 mice per group. CVH mice display an increased intensity (A, *P < 0.05) and density (B, ****P < 0.0001) of retrograde tracer compared with that in control mice, suggesting sprouting of terminals during CVH. Chronic linaclotide administration to CVH mice reduced tracer intensity (A, *P < 0.05) and density (B, ***P < 0.001) compared with vehicle-treated CVH mice (N = 4 mice per group). (C) Sections of dorsal horn showing tracer accumulation within the central terminals of colon-innervating afferents from control mice chronically administered linaclotide or CVH mice administered vehicle or linaclotide. Images were converted to inverted monochromes, so that immunoreactivity appears black. Scale bars: 100 μm. Data represent mean ± SEM. P values are based on 1-way ANOVA with Dunn’s multiple comparison tests.

Copyright © 2025 American Society for Clinical Investigation
ISSN 2379-3708

Sign up for email alerts