Go to The Journal of Clinical Investigation
  • About
  • Editors
  • Consulting Editors
  • For authors
  • Publication ethics
  • Publication alerts by email
  • Transfers
  • Advertising
  • Job board
  • Contact
  • Physician-Scientist Development
  • Current issue
  • Past issues
  • By specialty
    • COVID-19
    • Cardiology
    • Immunology
    • Metabolism
    • Nephrology
    • Oncology
    • Pulmonology
    • All ...
  • Videos
  • Collections
    • In-Press Preview
    • Resource and Technical Advances
    • Clinical Research and Public Health
    • Research Letters
    • Editorials
    • Perspectives
    • Physician-Scientist Development
    • Reviews
    • Top read articles

  • Current issue
  • Past issues
  • Specialties
  • In-Press Preview
  • Resource and Technical Advances
  • Clinical Research and Public Health
  • Research Letters
  • Editorials
  • Perspectives
  • Physician-Scientist Development
  • Reviews
  • Top read articles
  • About
  • Editors
  • Consulting Editors
  • For authors
  • Publication ethics
  • Publication alerts by email
  • Transfers
  • Advertising
  • Job board
  • Contact
Myeloid HO-1 modulates macrophage polarization and protects against ischemia-reperfusion injury
Min Zhang, Kojiro Nakamura, Shoichi Kageyama, Akeem O. Lawal, Ke Wei Gong, May Bhetraratana, Takehiro Fujii, Dawoud Sulaiman, Hirofumi Hirao, Subhashini Bolisetty, Jerzy W. Kupiec-Weglinski, Jesus A. Araujo
Min Zhang, Kojiro Nakamura, Shoichi Kageyama, Akeem O. Lawal, Ke Wei Gong, May Bhetraratana, Takehiro Fujii, Dawoud Sulaiman, Hirofumi Hirao, Subhashini Bolisetty, Jerzy W. Kupiec-Weglinski, Jesus A. Araujo
View: Text | PDF
Research Article Hepatology Inflammation

Myeloid HO-1 modulates macrophage polarization and protects against ischemia-reperfusion injury

  • Text
  • PDF
Abstract

Macrophages polarize into heterogeneous proinflammatory M1 and antiinflammatory M2 subtypes. Heme oxygenase 1 (HO-1) protects against inflammatory processes such as ischemia-reperfusion injury (IRI), organ transplantation, and atherosclerosis. To test our hypothesis that HO-1 regulates macrophage polarization and protects against IRI, we generated myeloid-specific HO-1–knockout (mHO-1–KO) and –transgenic (mHO-1–Tg) mice, with deletion or overexpression of HO-1, in various macrophage populations. Bone marrow–derived macrophages (BMDMs) from mHO-1–KO mice, treated with M1-inducing LPS or M2-inducing IL-4, exhibited increased mRNA expression of M1 (CXCL10, IL-1β, MCP1) and decreased expression of M2 (Arg1 and CD163) markers as compared with controls, while BMDMs from mHO-1–Tg mice displayed the opposite. A similar pattern was observed in the hepatic M1/M2 expression profile in a mouse model of liver IRI. mHO-1–KO mice displayed increased hepatocellular damage, serum AST/ALT levels, Suzuki’s histological score of liver IRI, and neutrophil and macrophage infiltration, while mHO-1–Tg mice exhibited the opposite. In human liver transplant biopsies, subjects with higher HO-1 levels showed lower expression of M1 markers together with decreased hepatocellular damage and improved outcomes. In conclusion, myeloid HO-1 expression modulates macrophage polarization, and protects against liver IRI, at least in part by favoring an M2 phenotype.

Authors

Min Zhang, Kojiro Nakamura, Shoichi Kageyama, Akeem O. Lawal, Ke Wei Gong, May Bhetraratana, Takehiro Fujii, Dawoud Sulaiman, Hirofumi Hirao, Subhashini Bolisetty, Jerzy W. Kupiec-Weglinski, Jesus A. Araujo

×

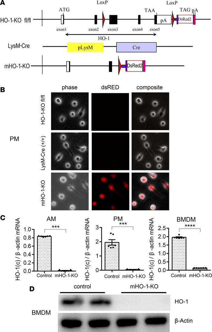
Figure 1

Characterization of myeloid-specific HO-1–knockout mice.

Options: View larger image (or click on image) Download as PowerPoint
Characterization of myeloid-specific HO-1–knockout mice.
(A) Schematics ...
(A) Schematics of the genomic constructs employed in the generation of myeloid-specific HO-1–knockout mice (mHO-1–KO mice). (Top) Floxed HO-1 genomic cassette, HO-1 exons 3, 4, and 5, were flanked by loxP sites, followed by a fluorescent dsRED2 gene cassette. ATG, start codon of HO-1; TAA and TAG, stop codon of HO-1 and dsRED2 gene, respectively; pA, polyadenylation mRNA; LoxP, Cre recombinase recognition site. (Middle) LysM-Cre–Tg construct; pLysM, native promoter for the lyzM gene; Cre, cre recombinase. (Bottom) mHO-1–KO construct after Cre-mediated recombination. (B) dsRED fluorescence in peritoneal macrophages (PMs). (Top) Floxed HO-1 (HO-1–KOfl/fl) controls. (Middle) LysM-Cre. (Bottom) mHO-1–KO mice. Phase, phase contrast; dsRED, red fluorescence channel; Composite, overlay images of both channels. Original magnification, ×200. (C) mRNA expression in alveolar macrophages (AMs) (left), PMs (middle), and bone marrow–derived macrophages (BMDMs) (right) in mHO-1–KO compared with controls (n = 6/group). Data are presented as mean ± SEM (scatter dot blot). Statistical analyses were done with 2-tailed Mann-Whitney U test. ***P < 0.001; ****P < 0.0001. (D) Representative immunoblots for HO-1 and β-actin in BMDMs from mHO-1–KO mice and controls.

Copyright © 2026 American Society for Clinical Investigation
ISSN 2379-3708

Sign up for email alerts