Go to The Journal of Clinical Investigation
  • About
  • Editors
  • Consulting Editors
  • For authors
  • Publication ethics
  • Publication alerts by email
  • Transfers
  • Advertising
  • Job board
  • Contact
  • Physician-Scientist Development
  • Current issue
  • Past issues
  • By specialty
    • COVID-19
    • Cardiology
    • Immunology
    • Metabolism
    • Nephrology
    • Oncology
    • Pulmonology
    • All ...
  • Videos
  • Collections
    • In-Press Preview
    • Resource and Technical Advances
    • Clinical Research and Public Health
    • Research Letters
    • Editorials
    • Perspectives
    • Physician-Scientist Development
    • Reviews
    • Top read articles

  • Current issue
  • Past issues
  • Specialties
  • In-Press Preview
  • Resource and Technical Advances
  • Clinical Research and Public Health
  • Research Letters
  • Editorials
  • Perspectives
  • Physician-Scientist Development
  • Reviews
  • Top read articles
  • About
  • Editors
  • Consulting Editors
  • For authors
  • Publication ethics
  • Publication alerts by email
  • Transfers
  • Advertising
  • Job board
  • Contact
TCRαβ/CD3 disruption enables CD3-specific antileukemic T cell immunotherapy
Jane Rasaiyaah, Christos Georgiadis, Roland Preece, Ulrike Mock, Waseem Qasim
Jane Rasaiyaah, Christos Georgiadis, Roland Preece, Ulrike Mock, Waseem Qasim
View: Text | PDF
Research Article Cell biology Immunology

TCRαβ/CD3 disruption enables CD3-specific antileukemic T cell immunotherapy

  • Text
  • PDF
Abstract

T cells engineered to express chimeric antigen receptors (CARs) against B cell antigens are being investigated as cellular immunotherapies. Similar approaches designed to target T cell malignancies have been hampered by the critical issue of T-on-T cytotoxicity, whereby fratricide or self-destruction of healthy T cells prohibits cell product manufacture. To date, there have been no reports of T cells engineered to target the definitive T cell marker, CD3 (3CAR). Recent improvements in gene editing now provide access to efficient disruption of such molecules on T cells, and this has provided a route to generation of 3CAR, CD3-specific CAR T cells. T cells were transduced with a lentiviral vector incorporating an anti-CD3ε CAR derived from OKT3, either before or after TALEN-mediated disruption of the endogenous TCRαβ/CD3 complex. Only transduction after disrupting assembly of TCRαβ/CD3 yielded viable 3CAR T cells, and these cultures were found to undergo self-enrichment for 3CAR+TCR–CD3– T cells without any further processing. Specific cytotoxicity against CD3ε was demonstrated against primary T cells and against childhood T cell acute lymphoblastic leukemia (T-ALL). 3CAR T cells mediated potent antileukemic effects in a human/murine chimeric model, supporting the application of cellular immunotherapy strategies against T cell malignancies. 3CAR provides a bridging strategy to achieve T cell eradication and leukemic remission ahead of conditioned allogeneic stem cell transplantation.

Authors

Jane Rasaiyaah, Christos Georgiadis, Roland Preece, Ulrike Mock, Waseem Qasim

×

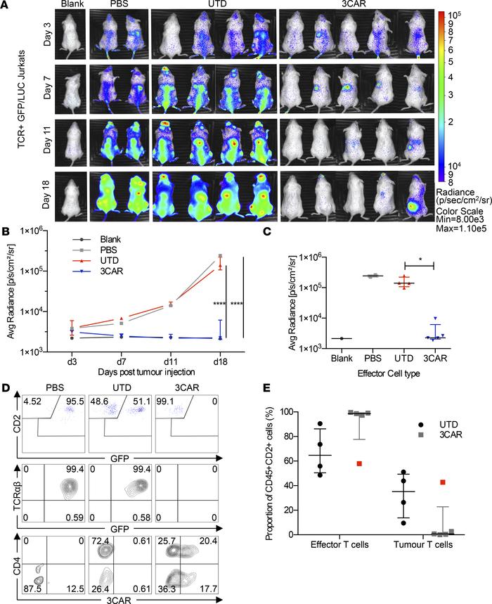
Figure 6

Antileukemic responses by 3CAR effector T cells against CD3+TCR+ GFP/luciferase human leukemia in immunodeficient mice.

Options: View larger image (or click on image) Download as PowerPoint
Antileukemic responses by 3CAR effector T cells against CD3+TCR+ GFP/luc...
(A) Serial bioluminescence imaging (BLI) of NSG mice (representative images from each cohort) following i.p. administration of D-luciferin substrate showing elimination of CD3+ leukemia by 3CAR T cells but not by untransduced T cells. (B) Kinetics of systemic leukemia progression in mice following administration PBS (n = 2), untransduced T cells (n = 4), or 3CAR (n = 5) effectors. Error bars represent median with interquartile range. Linear regression analysis showed significance between 3CAR vs. untransduced (****P < 0.0001) and 3CAR vs. PBS (****P < 0.0001) groups. (C) Average radiance values at termination (day 18) indicated significant difference in disease burden between untransduced and 3CAR effector–injected groups (*P = 0.0159 by Mann-Whitney U test). Error bars represent median with interquartile range. (D) Upper panel, representative flow cytometry plots of T cells (gated on hCD45+ cells) in BM. Middle panel, plots of leukemic T cell (CD3+TCR+GFP+ Jurkat targets) after effector challenge (gated on hCD45+CD2+ cells). Lower panel, plots of CAR T cells population (gated on hCD45+CD2+GFP– expression). (E) Proportion of GFP+ Jurkat leukemia or GFP– effector T cells out of CD45+CD2+ population in BM of untransduced or 3CAR-injected mice. Red marking highlights an animal that exhibited selective outgrowth of GFP+CD3– Jurkat cells after 3CAR therapy.

Copyright © 2026 American Society for Clinical Investigation
ISSN 2379-3708

Sign up for email alerts