Go to The Journal of Clinical Investigation
  • About
  • Editors
  • Consulting Editors
  • For authors
  • Publication ethics
  • Publication alerts by email
  • Transfers
  • Advertising
  • Job board
  • Contact
  • Physician-Scientist Development
  • Current issue
  • Past issues
  • By specialty
    • COVID-19
    • Cardiology
    • Immunology
    • Metabolism
    • Nephrology
    • Oncology
    • Pulmonology
    • All ...
  • Videos
  • Collections
    • In-Press Preview
    • Resource and Technical Advances
    • Clinical Research and Public Health
    • Research Letters
    • Editorials
    • Perspectives
    • Physician-Scientist Development
    • Reviews
    • Top read articles

  • Current issue
  • Past issues
  • Specialties
  • In-Press Preview
  • Resource and Technical Advances
  • Clinical Research and Public Health
  • Research Letters
  • Editorials
  • Perspectives
  • Physician-Scientist Development
  • Reviews
  • Top read articles
  • About
  • Editors
  • Consulting Editors
  • For authors
  • Publication ethics
  • Publication alerts by email
  • Transfers
  • Advertising
  • Job board
  • Contact
TCRαβ/CD3 disruption enables CD3-specific antileukemic T cell immunotherapy
Jane Rasaiyaah, Christos Georgiadis, Roland Preece, Ulrike Mock, Waseem Qasim
Jane Rasaiyaah, Christos Georgiadis, Roland Preece, Ulrike Mock, Waseem Qasim
View: Text | PDF
Research Article Cell biology Immunology

TCRαβ/CD3 disruption enables CD3-specific antileukemic T cell immunotherapy

  • Text
  • PDF
Abstract

T cells engineered to express chimeric antigen receptors (CARs) against B cell antigens are being investigated as cellular immunotherapies. Similar approaches designed to target T cell malignancies have been hampered by the critical issue of T-on-T cytotoxicity, whereby fratricide or self-destruction of healthy T cells prohibits cell product manufacture. To date, there have been no reports of T cells engineered to target the definitive T cell marker, CD3 (3CAR). Recent improvements in gene editing now provide access to efficient disruption of such molecules on T cells, and this has provided a route to generation of 3CAR, CD3-specific CAR T cells. T cells were transduced with a lentiviral vector incorporating an anti-CD3ε CAR derived from OKT3, either before or after TALEN-mediated disruption of the endogenous TCRαβ/CD3 complex. Only transduction after disrupting assembly of TCRαβ/CD3 yielded viable 3CAR T cells, and these cultures were found to undergo self-enrichment for 3CAR+TCR–CD3– T cells without any further processing. Specific cytotoxicity against CD3ε was demonstrated against primary T cells and against childhood T cell acute lymphoblastic leukemia (T-ALL). 3CAR T cells mediated potent antileukemic effects in a human/murine chimeric model, supporting the application of cellular immunotherapy strategies against T cell malignancies. 3CAR provides a bridging strategy to achieve T cell eradication and leukemic remission ahead of conditioned allogeneic stem cell transplantation.

Authors

Jane Rasaiyaah, Christos Georgiadis, Roland Preece, Ulrike Mock, Waseem Qasim

×

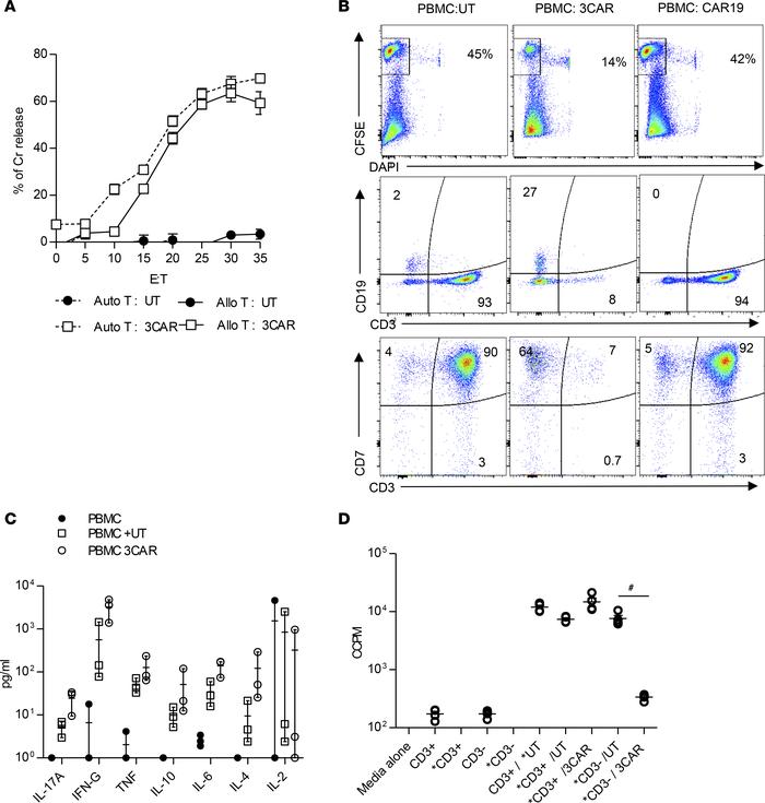
Figure 4

3CAR T cell functionality against healthy donor PBMC.

Options: View larger image (or click on image) Download as PowerPoint
3CAR T cell functionality against healthy donor PBMC.
(A) 51Cr-labeled p...
(A) 51Cr-labeled peripheral blood mononuclear cell (PBMC) in autologous (dotted lines) or allogenic (solid lines) coculture. PBMC were cultured with either 3CAR T cells (white symbols) or untransduced controls (black symbols) (n = 3). (B) 3CAR, CAR19, or untransduced T cells were cocultured with CSFE-loaded healthy donor PBMC at the effector target ratio of 1:1 for 24 hours. Top panel shows representative frequency of gated CSFE+ target cells at the end of coculture. Flow cytometry plots below show representative frequency of surface antigen markers CD3, CD19, and CD7 on gated CSFE+ tumor cells, displaying the specificity in mixed cell populations; n = 3 donors. (C) Cytokine production by 3CAR T cells when cocultured with healthy donor PBMC target cells were comparable with untransduced cells; n = 3 donors. (D) Mixed lymphocyte reactions of 3CAR or untransduced T cells cultured with irradiated (*) allogeneic PBMC or CD3– cells. 3H-thymidine proliferation responses are consistent with specific targeting of CD3 rather than alloreactive proliferation); mean ± SEM, 4 experimental replicates (n = 2 donors). #P < 0.05, by unpaired, 2-tailed Student’s t test. Corrected counters per minute, CCPM.

Copyright © 2026 American Society for Clinical Investigation
ISSN 2379-3708

Sign up for email alerts