Go to The Journal of Clinical Investigation
  • About
  • Editors
  • Consulting Editors
  • For authors
  • Publication ethics
  • Publication alerts by email
  • Transfers
  • Advertising
  • Job board
  • Contact
  • Physician-Scientist Development
  • Current issue
  • Past issues
  • By specialty
    • COVID-19
    • Cardiology
    • Immunology
    • Metabolism
    • Nephrology
    • Oncology
    • Pulmonology
    • All ...
  • Videos
  • Collections
    • In-Press Preview
    • Resource and Technical Advances
    • Clinical Research and Public Health
    • Research Letters
    • Editorials
    • Perspectives
    • Physician-Scientist Development
    • Reviews
    • Top read articles

  • Current issue
  • Past issues
  • Specialties
  • In-Press Preview
  • Resource and Technical Advances
  • Clinical Research and Public Health
  • Research Letters
  • Editorials
  • Perspectives
  • Physician-Scientist Development
  • Reviews
  • Top read articles
  • About
  • Editors
  • Consulting Editors
  • For authors
  • Publication ethics
  • Publication alerts by email
  • Transfers
  • Advertising
  • Job board
  • Contact
Thymosin α-1 does not correct F508del-CFTR in cystic fibrosis airway epithelia
Valeria Tomati, Emanuela Caci, Loretta Ferrera, Emanuela Pesce, Elvira Sondo, Deborah M. Cholon, Nancy L. Quinney, Susan E. Boyles, Andrea Armirotti, Roberto Ravazzolo, Luis J.V. Galietta, Martina Gentzsch, Nicoletta Pedemonte
Valeria Tomati, Emanuela Caci, Loretta Ferrera, Emanuela Pesce, Elvira Sondo, Deborah M. Cholon, Nancy L. Quinney, Susan E. Boyles, Andrea Armirotti, Roberto Ravazzolo, Luis J.V. Galietta, Martina Gentzsch, Nicoletta Pedemonte
View: Text | PDF | Corrigendum
Research Article Therapeutics

Thymosin α-1 does not correct F508del-CFTR in cystic fibrosis airway epithelia

  • Text
  • PDF
Abstract

In cystic fibrosis (CF), deletion of phenylalanine 508 (F508del) in the cystic fibrosis transmembrane conductance regulator (CFTR) anion channel causes misfolding and premature degradation. Considering the numerous effects of the F508del mutation on the assembly and processing of CFTR protein, combination therapy with several pharmacological correctors is likely to be required to treat CF patients. Recently, it has been reported that thymosin α-1 (Tα-1) has multiple beneficial effects that could lead to a single-molecule-based therapy for CF patients with F508del. Such effects include suppression of inflammation, improvement in F508del-CFTR maturation and gating, and stimulation of chloride secretion through the calcium-activated chloride channel (CaCC). Given the importance of such a drug, we aimed to characterize the underlying molecular mechanisms of action of Tα-1. In-depth analysis of Tα-1 effects was performed using well-established microfluorimetric, biochemical, and electrophysiological techniques on epithelial cell lines and primary bronchial epithelial cells from CF patients. The studies, which were conducted in 2 independent laboratories with identical outcome, demonstrated that Tα-1 is devoid of activity on mutant CFTR as well as on CaCC. Although Tα-1 may still be useful as an antiinflammatory agent, its ability to target defective anion transport in CF remains to be further investigated.

Authors

Valeria Tomati, Emanuela Caci, Loretta Ferrera, Emanuela Pesce, Elvira Sondo, Deborah M. Cholon, Nancy L. Quinney, Susan E. Boyles, Andrea Armirotti, Roberto Ravazzolo, Luis J.V. Galietta, Martina Gentzsch, Nicoletta Pedemonte

×

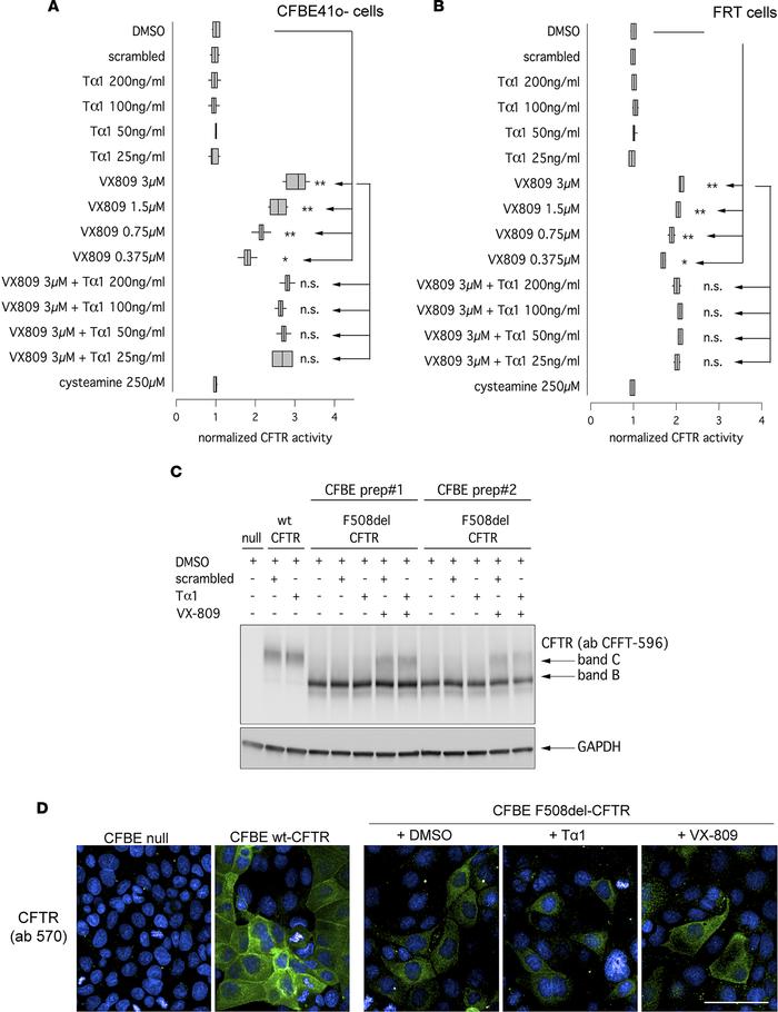
Figure 2

Evaluation of thymosin α-1 (Tα-1) effect on F508del-CFTR activity and expression pattern on immortalized bronchial CFBE41o- cells.

Options: View larger image (or click on image) Download as PowerPoint
Evaluation of thymosin α-1 (Tα-1) effect on F508del-CFTR activity and ex...
(A and B) Box-and-whisker plot showing F508del-CFTR activity in CFBE41o- cells (A) or FRT cells (B) based on the YFP assay, showing iodide influx in the presence or absence of F508del-CFTR function rescue in cells treated for 24 hours with DMSO alone (0.1%), scrambled peptide (100 ng/ml + 0.1% DMSO), Tα-1 (100 ng/ml + 0.1% DMSO), VX-809 (3 μM), or Tα-1 plus VX-809. The bounds of the box are the 25th and 75th percentiles, the central line is the median, and the whiskers are the minimum and maximum values (n = 9). *P < 0.05, **P < 0.01 versus negative control by ANOVA. n.s., not significant. (C) Biochemical analysis of the F508del-CFTR expression pattern. The figures show the electrophoretic mobility of F508del-CFTR in 2 different preparations of CFBE41o- cells, treated for 24 hours with the indicated compounds (concentrations as in A). Arrows indicate complex-glycosylated (band C) and core-glycosylated (band B) forms of CFTR protein. (D) Confocal microscopy images showing immunolocalization of WT-CFTR or F508del-CFTR protein in CFBE41o- cells following 24-hour treatment with DMSO alone (0.1%), Tα-1 (100 ng/ml + 0.1% DMSO), or VX-809 (3 μM), as detected by the anti-CFTR CFFT-570 antibody. Images from parental CFBE41o- cells are also shown for comparison. Scale bar: 100 μm.

Copyright © 2026 American Society for Clinical Investigation
ISSN 2379-3708

Sign up for email alerts