Go to The Journal of Clinical Investigation
  • About
  • Editors
  • Consulting Editors
  • For authors
  • Publication ethics
  • Publication alerts by email
  • Transfers
  • Advertising
  • Job board
  • Contact
  • Physician-Scientist Development
  • Current issue
  • Past issues
  • By specialty
    • COVID-19
    • Cardiology
    • Immunology
    • Metabolism
    • Nephrology
    • Oncology
    • Pulmonology
    • All ...
  • Videos
  • Collections
    • In-Press Preview
    • Resource and Technical Advances
    • Clinical Research and Public Health
    • Research Letters
    • Editorials
    • Perspectives
    • Physician-Scientist Development
    • Reviews
    • Top read articles

  • Current issue
  • Past issues
  • Specialties
  • In-Press Preview
  • Resource and Technical Advances
  • Clinical Research and Public Health
  • Research Letters
  • Editorials
  • Perspectives
  • Physician-Scientist Development
  • Reviews
  • Top read articles
  • About
  • Editors
  • Consulting Editors
  • For authors
  • Publication ethics
  • Publication alerts by email
  • Transfers
  • Advertising
  • Job board
  • Contact
Endospanin-2 enhances skeletal muscle energy metabolism and running endurance capacity
Steve Lancel, Matthijs K.C. Hesselink, Estelle Woldt, Yves Rouillé, Emilie Dorchies, Stephane Delhaye, Christian Duhem, Quentin Thorel, Alicia Mayeuf-Louchart, Benoit Pourcet, Valérie Montel, Gert Schaart, Nicolas Beton, Florence Picquet, Olivier Briand, Jean Pierre Salles, Hélène Duez, Patrick Schrauwen, Bruno Bastide, Bernard Bailleul, Bart Staels, Yasmine Sebti
Steve Lancel, Matthijs K.C. Hesselink, Estelle Woldt, Yves Rouillé, Emilie Dorchies, Stephane Delhaye, Christian Duhem, Quentin Thorel, Alicia Mayeuf-Louchart, Benoit Pourcet, Valérie Montel, Gert Schaart, Nicolas Beton, Florence Picquet, Olivier Briand, Jean Pierre Salles, Hélène Duez, Patrick Schrauwen, Bruno Bastide, Bernard Bailleul, Bart Staels, Yasmine Sebti
View: Text | PDF
Research Article Metabolism Muscle biology

Endospanin-2 enhances skeletal muscle energy metabolism and running endurance capacity

  • Text
  • PDF
Abstract

Metabolic stresses such as dietary energy restriction or physical activity exert beneficial metabolic effects. In the liver, endospanin-1 and endospanin-2 cooperatively modulate calorie restriction–mediated (CR-mediated) liver adaptations by controlling growth hormone sensitivity. Since we found CR to induce endospanin protein expression in skeletal muscle, we investigated their role in this tissue. In vivo and in vitro endospanin-2 triggers ERK phosphorylation in skeletal muscle through an autophagy-dependent pathway. Furthermore, endospanin-2, but not endospanin-1, overexpression decreases muscle mitochondrial ROS production, induces fast-to-slow fiber-type switch, increases skeletal muscle glycogen content, and improves glucose homeostasis, ultimately promoting running endurance capacity. In line, endospanin-2–/– mice display higher lipid peroxidation levels, increased mitochondrial ROS production under mitochondrial stress, decreased ERK phosphorylation, and reduced endurance capacity. In conclusion, our results identify endospanin-2 as a potentially novel player in skeletal muscle metabolism, plasticity, and function.

Authors

Steve Lancel, Matthijs K.C. Hesselink, Estelle Woldt, Yves Rouillé, Emilie Dorchies, Stephane Delhaye, Christian Duhem, Quentin Thorel, Alicia Mayeuf-Louchart, Benoit Pourcet, Valérie Montel, Gert Schaart, Nicolas Beton, Florence Picquet, Olivier Briand, Jean Pierre Salles, Hélène Duez, Patrick Schrauwen, Bruno Bastide, Bernard Bailleul, Bart Staels, Yasmine Sebti

×

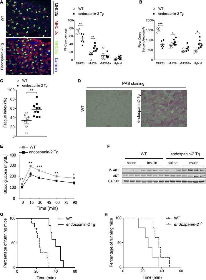
Figure 5

Endospanin-2 regulates skeletal muscle plasticity and endurance capacity.

Options: View larger image (or click on image) Download as PowerPoint
Endospanin-2 regulates skeletal muscle plasticity and endurance capacity...
(A) Representative images of immunofluorescence staining of myosin heavy chain (MHC) and percentage fiber typing of MHC2a (green), MHC2x (red), MHC2b (black), and hybrid (2a and 2x) on EDL sections from endospanin-2 Tg mice compared with their WT littermates (n = 5–6 per genotype). Individual muscle fibers were visualized in blue (laminin staining). (B) Evaluation of cross-sectional areas of MHC2b, -2x, -2a, hybrid fibers, and total fiber number of EDL from endospanin-2 Tg mice and their WT littermates (n = 5–6 per genotype). (C) Fatigue index evaluated ex vivo on EDL muscle from endospanin-2 Tg mice compared with their WT littermates (n = 8 per genotype). (D) Representative images of PAS staining detecting glycogen content on EDL sections from endospanin-2 Tg mice compared with their WT littermates (n = 5–6 per genotype). (E) I.p. glucose tolerance test (1 g/kg body weight) of endospanin-2 Tg mice and their WT littermates (n = 6–7 per genotype) (F) Western blot analysis of p-AKT and AKT in quadriceps muscle from endospanin-2 Tg mice and their WT littermates under basal and insulin-stimulated conditions (n = 3–4 per genotype) (G) Kaplan-Meier curves illustrating the endurance capacity of endospanin-2 Tg mice compared with their WT littermates (n = 7–9 per genotype). (H) Kaplan-Meier curves illustrating the endurance capacity of endospanin-2 –/– mice compared with their WT littermates (n = 5 per genotype).

Copyright © 2026 American Society for Clinical Investigation
ISSN 2379-3708

Sign up for email alerts