Go to The Journal of Clinical Investigation
  • About
  • Editors
  • Consulting Editors
  • For authors
  • Publication ethics
  • Publication alerts by email
  • Transfers
  • Advertising
  • Job board
  • Contact
  • Physician-Scientist Development
  • Current issue
  • Past issues
  • By specialty
    • COVID-19
    • Cardiology
    • Immunology
    • Metabolism
    • Nephrology
    • Oncology
    • Pulmonology
    • All ...
  • Videos
  • Collections
    • In-Press Preview
    • Resource and Technical Advances
    • Clinical Research and Public Health
    • Research Letters
    • Editorials
    • Perspectives
    • Physician-Scientist Development
    • Reviews
    • Top read articles

  • Current issue
  • Past issues
  • Specialties
  • In-Press Preview
  • Resource and Technical Advances
  • Clinical Research and Public Health
  • Research Letters
  • Editorials
  • Perspectives
  • Physician-Scientist Development
  • Reviews
  • Top read articles
  • About
  • Editors
  • Consulting Editors
  • For authors
  • Publication ethics
  • Publication alerts by email
  • Transfers
  • Advertising
  • Job board
  • Contact
Lipid abnormalities in atopic skin are driven by type 2 cytokines
Evgeny Berdyshev, Elena Goleva, Irina Bronova, Nathan Dyjack, Cydney Rios, John Jung, Patricia Taylor, Mingeum Jeong, Clifton F. Hall, Brittany N. Richers, Kathryn A. Norquest, Tao Zheng, Max A. Seibold, Donald Y.M. Leung
Evgeny Berdyshev, Elena Goleva, Irina Bronova, Nathan Dyjack, Cydney Rios, John Jung, Patricia Taylor, Mingeum Jeong, Clifton F. Hall, Brittany N. Richers, Kathryn A. Norquest, Tao Zheng, Max A. Seibold, Donald Y.M. Leung
View: Text | PDF
Research Article Dermatology

Lipid abnormalities in atopic skin are driven by type 2 cytokines

  • Text
  • PDF
Abstract

Lipids in the stratum corneum of atopic dermatitis (AD) patients differ substantially in composition from healthy subjects. We hypothesized that hyperactivated type 2 immune response alters AD skin lipid metabolism. We have analyzed stratum corneum lipids from nonlesional and lesional skin of AD subjects and IL-13 skin-specific Tg mice. We also directly examined the effects of IL-4/IL-13 on human keratinocytes in vitro. Mass spectrometric analysis of lesional stratum corneum from AD subjects and IL-13 Tg mice revealed an increased proportion of short-chain (N-14:0 to N-24:0) NS ceramides, sphingomyelins, and 14:0–22:0 lysophosphatidylcholines (14:0–22:0 LPC) with a simultaneous decline in the proportion of corresponding long-chain species (N-26:0 to N-32:0 sphingolipids and 24:0–30:0 LPC) when compared with healthy controls. An increase in short-chain LPC species was also observed in nonlesional AD skin. Similar changes were observed in IL-4/IL-13–driven responses in Ca2+-differentiated human keratinocytes in vitro, all being blocked by STAT6 silencing with siRNA. RNA sequencing analysis performed on stratum corneum of AD as compared with healthy subjects identified decreased expression of fatty acid elongases ELOVL3 and ELOVL6 that contributed to observed changes in atopic skin lipids. IL-4/IL-13 also inhibited ELOVL3 and ELOVL6 expression in keratinocyte cultures in a STAT6-dependent manner. Downregulation of ELOVL3/ELOVL6 expression in keratinocytes by siRNA decreased the proportion of long-chain fatty acids globally and in sphingolipids. Thus, our data strongly support the pathogenic role of type 2 immune activation in AD skin lipid metabolism.

Authors

Evgeny Berdyshev, Elena Goleva, Irina Bronova, Nathan Dyjack, Cydney Rios, John Jung, Patricia Taylor, Mingeum Jeong, Clifton F. Hall, Brittany N. Richers, Kathryn A. Norquest, Tao Zheng, Max A. Seibold, Donald Y.M. Leung

×

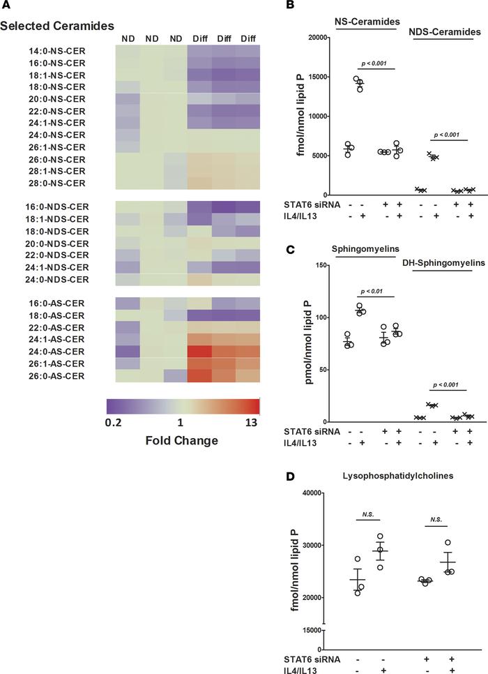
Figure 6

The effect of differentiation and type 2 cytokines on keratinocyte lipids.

Options: View larger image (or click on image) Download as PowerPoint
The effect of differentiation and type 2 cytokines on keratinocyte lipid...
(A) The effect of Ca2+-induced differentiation in vitro on relative proportion of selected ceramides in keratinocytes. Each ceramide molecular species was quantified by targeted liquid chromatography electrospray ionization tandem mass spectrometry (LC-ESI-MS/MS) and normalized by sample total lipid phosphorus content, and data were expressed as relative percentage within each lipid subclass. Each individual data point was expressed relative to an average of nondifferentiated control. Note the decrease in relative content of short-chain ceramides and the increase in long-chain ceramides. STAT6 controls the effect of IL-4/IL-13 on NS ceramides with C18 sphingosine (B) and sphingomyelins (C) in differentiated keratinocytes. No differences in lysophosphatidylcholines (LPC) are observed in the keratinocyte model (D). Keratinocytes were differentiated in the absence or presence of IL-4/IL-13. Keratinocytes were treated with STAT6 siRNA during a 5-day differentiation period. Lipids were quantified by LC-ESI-MS/MS and normalized by total lipid phosphorus content (n = 3). One from 2 typical experiments is shown; each treatment condition done in triplicates. Two-tailed Student’s t test was used for statistical analysis.

Copyright © 2026 American Society for Clinical Investigation
ISSN 2379-3708

Sign up for email alerts