Go to The Journal of Clinical Investigation
  • About
  • Editors
  • Consulting Editors
  • For authors
  • Publication ethics
  • Publication alerts by email
  • Transfers
  • Advertising
  • Job board
  • Contact
  • Physician-Scientist Development
  • Current issue
  • Past issues
  • By specialty
    • COVID-19
    • Cardiology
    • Immunology
    • Metabolism
    • Nephrology
    • Oncology
    • Pulmonology
    • All ...
  • Videos
  • Collections
    • In-Press Preview
    • Resource and Technical Advances
    • Clinical Research and Public Health
    • Research Letters
    • Editorials
    • Perspectives
    • Physician-Scientist Development
    • Reviews
    • Top read articles

  • Current issue
  • Past issues
  • Specialties
  • In-Press Preview
  • Resource and Technical Advances
  • Clinical Research and Public Health
  • Research Letters
  • Editorials
  • Perspectives
  • Physician-Scientist Development
  • Reviews
  • Top read articles
  • About
  • Editors
  • Consulting Editors
  • For authors
  • Publication ethics
  • Publication alerts by email
  • Transfers
  • Advertising
  • Job board
  • Contact
Myeloperoxidase aggravates pulmonary arterial hypertension by activation of vascular Rho-kinase
Anna Klinke, Eva Berghausen, Kai Friedrichs, Simon Molz, Denise Lau, Lisa Remane, Matthias Berlin, Charlotte Kaltwasser, Matti Adam, Dennis Mehrkens, Martin Mollenhauer, Kashish Manchanda, Thorben Ravekes, Gustavo A. Heresi, Metin Aytekin, Raed A. Dweik, Jan K. Hennigs, Lukas Kubala, Erik Michaëlsson, Stephan Rosenkranz, Tanja K. Rudolph, Stanley L. Hazen, Hans Klose, Ralph T. Schermuly, Volker Rudolph, Stephan Baldus
Anna Klinke, Eva Berghausen, Kai Friedrichs, Simon Molz, Denise Lau, Lisa Remane, Matthias Berlin, Charlotte Kaltwasser, Matti Adam, Dennis Mehrkens, Martin Mollenhauer, Kashish Manchanda, Thorben Ravekes, Gustavo A. Heresi, Metin Aytekin, Raed A. Dweik, Jan K. Hennigs, Lukas Kubala, Erik Michaëlsson, Stephan Rosenkranz, Tanja K. Rudolph, Stanley L. Hazen, Hans Klose, Ralph T. Schermuly, Volker Rudolph, Stephan Baldus
View: Text | PDF
Research Article Cardiology Inflammation

Myeloperoxidase aggravates pulmonary arterial hypertension by activation of vascular Rho-kinase

  • Text
  • PDF
Abstract

Pulmonary arterial hypertension (PAH) remains a disease with limited therapeutic options and dismal prognosis. Despite its etiologic heterogeneity, the underlying unifying pathophysiology is characterized by increased vascular tone and adverse remodeling of the pulmonary circulation. Myeloperoxidase (MPO), an enzyme abundantly expressed in neutrophils, has potent vasoconstrictive and profibrotic properties, thus qualifying as a potential contributor to this disease. Here, we sought to investigate whether MPO is causally linked to the pathophysiology of PAH. Investigation of 2 independent clinical cohorts revealed that MPO plasma levels were elevated in subjects with PAH and predicted adverse outcome. Experimental analyses showed that, upon hypoxia, right ventricular pressure was less increased in Mpo–/– than in WT mice. The hypoxia-induced activation of the Rho-kinase pathway, a critical subcellular signaling pathway yielding vasoconstriction and structural vascular remodeling, was blunted in Mpo–/– mice. Mice subjected to i.v. infusion of MPO revealed activation of Rho-kinase and increased right ventricular pressure, which was prevented by coinfusion of the Rho-kinase inhibitor Y-27632. In the Sugen5416/hypoxia rat model, PAH was attenuated by the MPO inhibitor AZM198. The current data demonstrate a tight mechanistic link between MPO, the activation of Rho-kinase, and adverse pulmonary vascular function, thus pointing toward a potentially novel avenue of treatment.

Authors

Anna Klinke, Eva Berghausen, Kai Friedrichs, Simon Molz, Denise Lau, Lisa Remane, Matthias Berlin, Charlotte Kaltwasser, Matti Adam, Dennis Mehrkens, Martin Mollenhauer, Kashish Manchanda, Thorben Ravekes, Gustavo A. Heresi, Metin Aytekin, Raed A. Dweik, Jan K. Hennigs, Lukas Kubala, Erik Michaëlsson, Stephan Rosenkranz, Tanja K. Rudolph, Stanley L. Hazen, Hans Klose, Ralph T. Schermuly, Volker Rudolph, Stephan Baldus

×

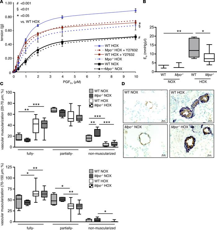
Figure 4

Pulmonary vascular constriction.

Options: View larger image (or click on image) Download as PowerPoint
Pulmonary vascular constriction.
Hypoxia-induced pulmonary vascular cons...
Hypoxia-induced pulmonary vascular constriction and arterial elastance is less pronounced in Mpo–/– as compared with WT mice, whereas vascular muscularization is not affected by myeloperoxidase (MPO). (A) Mice were kept under normoxia (NOX) or hypoxia (10% O2, HOX) for 7 days, and the Rho-kinase inhibitor Y27632 was administered i.p. 1 hour prior to sacrifice. Constriction of isolated pulmonary artery segments in response to increasing concentrations of prostaglandin F2α (PGF2α) was assessed by isometric force measurements. n = 5 (WT NOX), 6 (WT HOX), 4 (WT HOX Y27632), 5 (Mpo–/– NOX), 7 (Mpo–/– HOX), 6 (Mpo–/– HOX Y27632); *P < 0.05 vs. WT HOX, §P < 0.01 vs. WT HOX, #P < 0.001 vs. WT HOX. Data represent mean ± SEM. (B) Effective arterial elastance (Ea) of WT and Mpo–/– mice after 28 days of NOX or HOX was calculated from right ventricular pressure-volume analyses. n = 3 (WT, Mpo–/– NOX), 8 (WT HOX), 9 (Mpo–/– HOX); *P < 0.05, **P < 0.01. (C) Percentages of nonmuscularized, partially muscularized, and fully muscularized pulmonary arteries of diameters of 20–70 μm and 70–150 μm were assessed in immunohistochemically stained lung sections from mice after 28 days of NOX and HOX. n = 4 (WT NOX), 5 (Mpo–/– NOX), 12 (WT HOX), 14 (Mpo–/– HOX); *P < 0.05, **P < 0.01, ***P < 0.001. (D) Representative images of lung sections: brown, von Willebrand factor; dark blue, α-smooth muscle actin. Scale bar: 20 μm. Data in B and C represent median with interquartile range; whiskers indicate minimum to maximum. Statistical analysis was performed for A with 1-way ANOVA for repeated measures and, for B and C, with 1-way ANOVA followed by LSD post hoc test.

Copyright © 2026 American Society for Clinical Investigation
ISSN 2379-3708

Sign up for email alerts