Go to The Journal of Clinical Investigation
  • About
  • Editors
  • Consulting Editors
  • For authors
  • Publication ethics
  • Publication alerts by email
  • Transfers
  • Advertising
  • Job board
  • Contact
  • Physician-Scientist Development
  • Current issue
  • Past issues
  • By specialty
    • COVID-19
    • Cardiology
    • Immunology
    • Metabolism
    • Nephrology
    • Oncology
    • Pulmonology
    • All ...
  • Videos
  • Collections
    • In-Press Preview
    • Resource and Technical Advances
    • Clinical Research and Public Health
    • Research Letters
    • Editorials
    • Perspectives
    • Physician-Scientist Development
    • Reviews
    • Top read articles

  • Current issue
  • Past issues
  • Specialties
  • In-Press Preview
  • Resource and Technical Advances
  • Clinical Research and Public Health
  • Research Letters
  • Editorials
  • Perspectives
  • Physician-Scientist Development
  • Reviews
  • Top read articles
  • About
  • Editors
  • Consulting Editors
  • For authors
  • Publication ethics
  • Publication alerts by email
  • Transfers
  • Advertising
  • Job board
  • Contact
Early molecular correlates of adverse events following yellow fever vaccination
Candice Y.Y. Chan, Kuan Rong Chan, Camillus J.H. Chua, Sharifah nur Hazirah, Sujoy Ghosh, Eng Eong Ooi, Jenny G. Low
Candice Y.Y. Chan, Kuan Rong Chan, Camillus J.H. Chua, Sharifah nur Hazirah, Sujoy Ghosh, Eng Eong Ooi, Jenny G. Low
View: Text | PDF
Research Article Infectious disease Vaccines

Early molecular correlates of adverse events following yellow fever vaccination

  • Text
  • PDF
Abstract

The innate immune response shapes the development of adaptive immunity following infections and vaccination. However, it can also induce symptoms such as fever and myalgia, leading to the possibility that the molecular basis of immunogenicity and reactogenicity of vaccination are inseparably linked. To test this possibility, we used the yellow fever live-attenuated vaccine (YFLAV) as a model to study the molecular correlates of reactogenicity or adverse events (AEs). We analyzed the outcome of 68 adults who completed a YFLAV clinical trial, of which 43 (63.2%) reported systemic AEs. Through whole-genome profiling of blood collected before and after YFLAV dosing, we observed that activation of innate immune genes at day 1, but not day 3 after vaccination, was directly correlated with AEs. These findings contrast with the gene expression profile at day 3 that we and others have previously shown to be correlated with immunogenicity. We conclude that although the innate immune response is a double-edged sword, its expression that induces AEs is temporally distinct from that which engenders robust immunity. The use of genomic profiling thus provides molecular insights into the biology of AEs that potentially forms a basis for the development of safer vaccines.

Authors

Candice Y.Y. Chan, Kuan Rong Chan, Camillus J.H. Chua, Sharifah nur Hazirah, Sujoy Ghosh, Eng Eong Ooi, Jenny G. Low

×

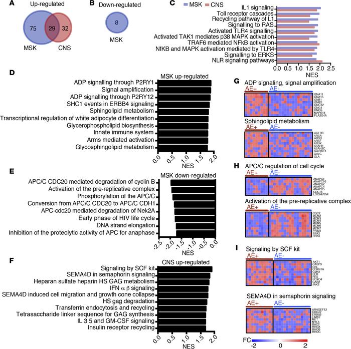
Figure 4

Genes that are differentially expressed in vaccinees with MSK and CNS AEs.

Options: View larger image (or click on image) Download as PowerPoint
Genes that are differentially expressed in vaccinees with MSK and CNS AE...
The number of (A) upregulated gene sets, or (B) downregulated gene sets identified by GSEA (FDR q values < 0.25) from venous blood microarray data in subjects with delayed musculoskeletal (MSK) (n = 9) or CNS (n = 11) symptoms, at day 1 after vaccination. Overlap indicates the number of significantly enriched gene sets shared between subjects with MSK or CNS symptoms. (C) Top 10 enriched gene sets ranked by normalized enrichment scores (NES) associated with both MSK and CNS adverse event (AE) groups. Unique gene sets ranked by NES for subjects with (D and E) MSK and (F) CNS AEs. Heatmaps of genes in adenosine diphosphate (ADP) signaling, sphingolipid metabolism, anaphase-promoting complex/cyclosome (APC/C) regulation of the cell cycle, activation of prereplicative complex, signaling by stem cell factor (SCF) kit, and SEMA4D in semaphorin signaling for subjects with (G and H) MSK AEs and (I) CNS AEs.

Copyright © 2026 American Society for Clinical Investigation
ISSN 2379-3708

Sign up for email alerts