Go to The Journal of Clinical Investigation
  • About
  • Editors
  • Consulting Editors
  • For authors
  • Publication ethics
  • Publication alerts by email
  • Transfers
  • Advertising
  • Job board
  • Contact
  • Physician-Scientist Development
  • Current issue
  • Past issues
  • By specialty
    • COVID-19
    • Cardiology
    • Immunology
    • Metabolism
    • Nephrology
    • Oncology
    • Pulmonology
    • All ...
  • Videos
  • Collections
    • In-Press Preview
    • Resource and Technical Advances
    • Clinical Research and Public Health
    • Research Letters
    • Editorials
    • Perspectives
    • Physician-Scientist Development
    • Reviews
    • Top read articles

  • Current issue
  • Past issues
  • Specialties
  • In-Press Preview
  • Resource and Technical Advances
  • Clinical Research and Public Health
  • Research Letters
  • Editorials
  • Perspectives
  • Physician-Scientist Development
  • Reviews
  • Top read articles
  • About
  • Editors
  • Consulting Editors
  • For authors
  • Publication ethics
  • Publication alerts by email
  • Transfers
  • Advertising
  • Job board
  • Contact
Chronic cigarette smoke exposure induces systemic hypoxia that drives intestinal dysfunction
Michael Fricker, Bridie J. Goggins, Sean Mateer, Bernadette Jones, Richard Y. Kim, Shaan L. Gellatly, Andrew G. Jarnicki, Nicholas Powell, Brian G. Oliver, Graham Radford-Smith, Nicholas J. Talley, Marjorie M. Walker, Simon Keely, Philip M. Hansbro
Michael Fricker, Bridie J. Goggins, Sean Mateer, Bernadette Jones, Richard Y. Kim, Shaan L. Gellatly, Andrew G. Jarnicki, Nicholas Powell, Brian G. Oliver, Graham Radford-Smith, Nicholas J. Talley, Marjorie M. Walker, Simon Keely, Philip M. Hansbro
View: Text | PDF
Research Article Gastroenterology Pulmonology

Chronic cigarette smoke exposure induces systemic hypoxia that drives intestinal dysfunction

  • Text
  • PDF
Abstract

Crohn’s disease (CD) is a chronic inflammatory disease of the gastrointestinal tract (GIT). Cigarette smoke (CS) exposure and chronic obstructive pulmonary disease (COPD) are risk factors for CD, although the mechanisms involved are poorly understood. We employed a mouse model of CS-induced experimental COPD and clinical studies to examine these mechanisms. Concurrent with the development of pulmonary pathology and impaired gas exchange, CS-exposed mice developed CD-associated pathology in the colon and ileum, including gut mucosal tissue hypoxia, HIF-2 stabilization, inflammation, increased microvasculature, epithelial cell turnover, and decreased intestinal barrier function. Subsequent smoking cessation reduced GIT pathology, particularly in the ileum. Dimethyloxaloylglycine, a pan-prolyl hydroxylase inhibitor, ameliorated CS-induced GIT pathology independently of pulmonary pathology. Prior smoke exposure exacerbated intestinal pathology in 2,4,6-trinitrobenzenesulfonic acid–induced (TNBS-induced) colitis. Circulating vascular endothelial growth factor, a marker of systemic hypoxia, correlated with CS exposure and CD in mice and humans. Increased mucosal vascularisation was evident in ileum biopsies from CD patients who smoke compared with nonsmokers, supporting our preclinical data. We provide strong evidence that chronic CS exposure and, for the first time to our knowledge, associated impaired gas exchange cause systemic and intestinal ischemia, driving angiogenesis and GIT epithelial barrier dysfunction, resulting in increased risk and severity of CD.

Authors

Michael Fricker, Bridie J. Goggins, Sean Mateer, Bernadette Jones, Richard Y. Kim, Shaan L. Gellatly, Andrew G. Jarnicki, Nicholas Powell, Brian G. Oliver, Graham Radford-Smith, Nicholas J. Talley, Marjorie M. Walker, Simon Keely, Philip M. Hansbro

×

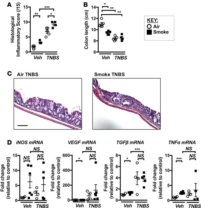
Figure 9

Chronic CS exposure predisposes to TNBS-induced experimental colitis.

Options: View larger image (or click on image) Download as PowerPoint
Chronic CS exposure predisposes to TNBS-induced experimental colitis.
Mi...
Mice were exposed to CS for 4 weeks, followed by the induction of colitis with TNBS. (A) Histological inflammatory scoring of H&E sections revealed that CS exposure resulted in a more severe colitic phenotype in response to TNBS, although (B) a further shortening of the colon did not occur (n = 4–5). (C) Representative micrographs of H&E-stained colon sections from normal air–exposed TNBS–treated and CS-exposed TNBS-treated mice. Colons from CS-exposed TNBS-treated mice displayed greater mucosal inflammatory infiltration and crypt dysplasia (scale bar: 100 μM). (D) Expression of iNOS, VEGF, TGF-β, and TNF-α in mice exposed to normal air or CS ± vehicle or TNBS (n = 3–6). *P ≤ 0.05, **P ≤ 0.01, ***P ≤ 0.001. Student’s unpaired 2-tailed t test used for comparisons of 2 groups, 1-way ANOVA with Tukey’s post-hoc was used whenever more than 2 experimental groups were compared.

Copyright © 2026 American Society for Clinical Investigation
ISSN 2379-3708

Sign up for email alerts