Go to The Journal of Clinical Investigation
  • About
  • Editors
  • Consulting Editors
  • For authors
  • Publication ethics
  • Publication alerts by email
  • Transfers
  • Advertising
  • Job board
  • Contact
  • Physician-Scientist Development
  • Current issue
  • Past issues
  • By specialty
    • COVID-19
    • Cardiology
    • Immunology
    • Metabolism
    • Nephrology
    • Oncology
    • Pulmonology
    • All ...
  • Videos
  • Collections
    • In-Press Preview
    • Resource and Technical Advances
    • Clinical Research and Public Health
    • Research Letters
    • Editorials
    • Perspectives
    • Physician-Scientist Development
    • Reviews
    • Top read articles

  • Current issue
  • Past issues
  • Specialties
  • In-Press Preview
  • Resource and Technical Advances
  • Clinical Research and Public Health
  • Research Letters
  • Editorials
  • Perspectives
  • Physician-Scientist Development
  • Reviews
  • Top read articles
  • About
  • Editors
  • Consulting Editors
  • For authors
  • Publication ethics
  • Publication alerts by email
  • Transfers
  • Advertising
  • Job board
  • Contact
Apelin modulates pathological remodeling of lymphatic endothelium after myocardial infarction
Florence Tatin, Edith Renaud-Gabardos, Anne-Claire Godet, Fransky Hantelys, Francoise Pujol, Florent Morfoisse, Denis Calise, Fanny Viars, Philippe Valet, Bernard Masri, Anne-Catherine Prats, Barbara Garmy-Susini
Florence Tatin, Edith Renaud-Gabardos, Anne-Claire Godet, Fransky Hantelys, Francoise Pujol, Florent Morfoisse, Denis Calise, Fanny Viars, Philippe Valet, Bernard Masri, Anne-Catherine Prats, Barbara Garmy-Susini
View: Text | PDF
Research Article Vascular biology

Apelin modulates pathological remodeling of lymphatic endothelium after myocardial infarction

  • Text
  • PDF
Abstract

Lymphatic endothelium serves as a barrier to control fluid balance and immune cell trafficking to maintain tissue homeostasis. Long-term alteration of lymphatic vasculature promotes edema and fibrosis, which is an aggravating factor in the onset of cardiovascular diseases such as myocardial infarction. Apelin is a bioactive peptide that plays a central role in angiogenesis and cardiac contractility. Despite an established role of apelin in lymphangiogenesis, little is known about its function in the cardiac lymphatic endothelium. Here, we show that apelin and its receptor APJ were exclusively expressed on newly formed lymphatic vasculature in a pathological model of myocardial infarction. Using an apelin-knockout mouse model, we identified morphological and functional defects in lymphatic vasculature associated with a proinflammatory status. Surprisingly, apelin deficiency increased the expression of lymphangiogenic growth factors VEGF-C and VEGF-D and exacerbated lymphangiogenesis after myocardial infarction. Conversely, the overexpression of apelin in ischemic heart was sufficient to restore a functional lymphatic vasculature and to reduce matrix remodeling and inflammation. In vitro, the expression of apelin prevented the alteration of cellular junctions in lymphatic endothelial cells induced by hypoxia. In addition, we demonstrated that apelin controls the secretion of the lipid mediator sphingosine-1-phosphate in lymphatic endothelial cells by regulating the level of expression of sphingosine kinase 2 and the transporter SPNS2. Taken together, our results show that apelin plays a key role in lymphatic vessel maturation and stability in pathological settings. Thus, apelin may represent a novel candidate to prevent pathological lymphatic remodeling in diseases.

Authors

Florence Tatin, Edith Renaud-Gabardos, Anne-Claire Godet, Fransky Hantelys, Francoise Pujol, Florent Morfoisse, Denis Calise, Fanny Viars, Philippe Valet, Bernard Masri, Anne-Catherine Prats, Barbara Garmy-Susini

×

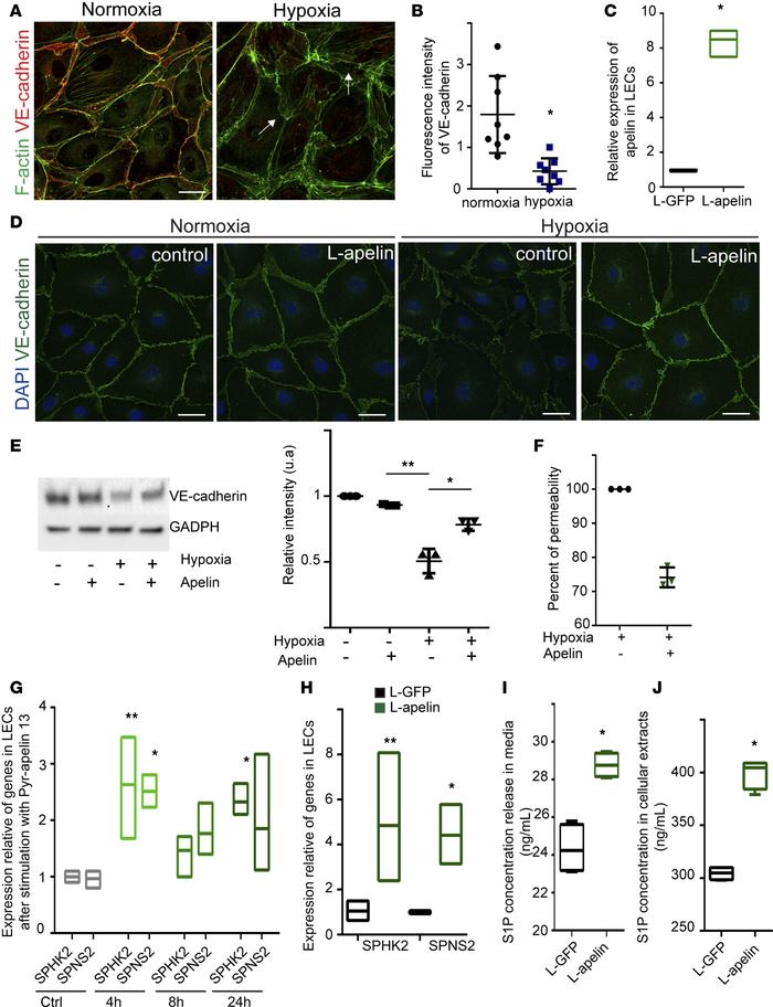
Figure 7

Apelin regulates S1P secretion and participates in the barrier integrity of the lymphatic endothelium in vitro.

Options: View larger image (or click on image) Download as PowerPoint
Apelin regulates S1P secretion and participates in the barrier integrity...
(A) Subconfluent lymphatic endothelial cells (LECs) were exposed to hypoxia or normoxia overnight. Note the reduction in VE-cadherin expression and loss of cortical actin cytoskeleton on newly formed cell-cell junctions between LECs under hypoxic conditions. (B) Quantification of VE-cadherin immunostaining from representative images shown in A (n = 3 independent experiments, data represent the mean ± SD). *P < 0.05. (C) Expression of apelin on LECs transduced by lentiviral vector GFP or apelin (n = 3 independent experiments). *P < 0.05. (D) VE-cadherin immunostaining in LECs transduced by lentivector GFP or apelin cultured under hypoxic or normoxic conditions. Note the maintenance of VE-cadherin at cell-cell junctions in presence of apelin in hypoxic conditions. (E) Western blot analysis of VE-cadherin in different conditions (n = 3 independent experiments). *P < 0.02, **P < 0.009. (F) Permeability assay with LECs under hypoxic conditions transduced with GFP or apelin. (G) Expression of sphingosine kinase 2 (SPHK2) and the transporter spinster homolog 2 (SPNS2) by RT-qPCR in LECs stimulated by the peptide apelin (n = 3 independent experiments, data represent the mean ± SD). *P < 0.04, **P < 0.01. (H) Expression SPHK2 and SPNS2 in LECs transduced with GFP or apelin lentivector (n = 3 independent experiments). **P < 0.01. (I and J) Sphingosine-1-P (S1P) secretion in media (I) and cellular extracts (J) of LECs (n = 3 independent experiments). *P < 0.05. Statistical analysis was done with 1-way ANOVA with Bonferroni post-hoc multiple comparison test (G and H) or Student’s t test (B, C, E, F, I, and J). Scale bars: 20 μm (A and D).

Copyright © 2026 American Society for Clinical Investigation
ISSN 2379-3708

Sign up for email alerts