Go to The Journal of Clinical Investigation
  • About
  • Editors
  • Consulting Editors
  • For authors
  • Publication ethics
  • Publication alerts by email
  • Transfers
  • Advertising
  • Job board
  • Contact
  • Physician-Scientist Development
  • Current issue
  • Past issues
  • By specialty
    • COVID-19
    • Cardiology
    • Immunology
    • Metabolism
    • Nephrology
    • Oncology
    • Pulmonology
    • All ...
  • Videos
  • Collections
    • In-Press Preview
    • Resource and Technical Advances
    • Clinical Research and Public Health
    • Research Letters
    • Editorials
    • Perspectives
    • Physician-Scientist Development
    • Reviews
    • Top read articles

  • Current issue
  • Past issues
  • Specialties
  • In-Press Preview
  • Resource and Technical Advances
  • Clinical Research and Public Health
  • Research Letters
  • Editorials
  • Perspectives
  • Physician-Scientist Development
  • Reviews
  • Top read articles
  • About
  • Editors
  • Consulting Editors
  • For authors
  • Publication ethics
  • Publication alerts by email
  • Transfers
  • Advertising
  • Job board
  • Contact
Apelin modulates pathological remodeling of lymphatic endothelium after myocardial infarction
Florence Tatin, Edith Renaud-Gabardos, Anne-Claire Godet, Fransky Hantelys, Francoise Pujol, Florent Morfoisse, Denis Calise, Fanny Viars, Philippe Valet, Bernard Masri, Anne-Catherine Prats, Barbara Garmy-Susini
Florence Tatin, Edith Renaud-Gabardos, Anne-Claire Godet, Fransky Hantelys, Francoise Pujol, Florent Morfoisse, Denis Calise, Fanny Viars, Philippe Valet, Bernard Masri, Anne-Catherine Prats, Barbara Garmy-Susini
View: Text | PDF
Research Article Vascular biology

Apelin modulates pathological remodeling of lymphatic endothelium after myocardial infarction

  • Text
  • PDF
Abstract

Lymphatic endothelium serves as a barrier to control fluid balance and immune cell trafficking to maintain tissue homeostasis. Long-term alteration of lymphatic vasculature promotes edema and fibrosis, which is an aggravating factor in the onset of cardiovascular diseases such as myocardial infarction. Apelin is a bioactive peptide that plays a central role in angiogenesis and cardiac contractility. Despite an established role of apelin in lymphangiogenesis, little is known about its function in the cardiac lymphatic endothelium. Here, we show that apelin and its receptor APJ were exclusively expressed on newly formed lymphatic vasculature in a pathological model of myocardial infarction. Using an apelin-knockout mouse model, we identified morphological and functional defects in lymphatic vasculature associated with a proinflammatory status. Surprisingly, apelin deficiency increased the expression of lymphangiogenic growth factors VEGF-C and VEGF-D and exacerbated lymphangiogenesis after myocardial infarction. Conversely, the overexpression of apelin in ischemic heart was sufficient to restore a functional lymphatic vasculature and to reduce matrix remodeling and inflammation. In vitro, the expression of apelin prevented the alteration of cellular junctions in lymphatic endothelial cells induced by hypoxia. In addition, we demonstrated that apelin controls the secretion of the lipid mediator sphingosine-1-phosphate in lymphatic endothelial cells by regulating the level of expression of sphingosine kinase 2 and the transporter SPNS2. Taken together, our results show that apelin plays a key role in lymphatic vessel maturation and stability in pathological settings. Thus, apelin may represent a novel candidate to prevent pathological lymphatic remodeling in diseases.

Authors

Florence Tatin, Edith Renaud-Gabardos, Anne-Claire Godet, Fransky Hantelys, Francoise Pujol, Florent Morfoisse, Denis Calise, Fanny Viars, Philippe Valet, Bernard Masri, Anne-Catherine Prats, Barbara Garmy-Susini

×

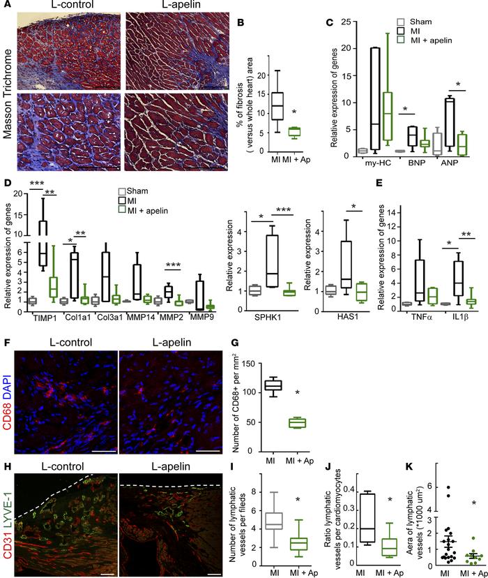
Figure 6

Apelin prevents fibrosis, inflammation, and pathological remodeling of lymphatic vasculature in chronic myocardial infarction.

Options: View larger image (or click on image) Download as PowerPoint
Apelin prevents fibrosis, inflammation, and pathological remodeling of l...
(A) Masson’s trichrome staining in heart expressing control lentivector (L-control) or apelin lentivector (L-apelin). (B) Quantification of fibrosis (n = 5–10). *P < 0.01. (C–E) Gene expression analysis related to cardiac hypertrophy (C), matrix remodeling (D), and inflammatory mediators (E) in heart of sham mice, or 6 weeks after myocardial infarction (MI) with or without treatment with the therapeutic L-apelin (n = 5–7). *P < 0.04, **P < 0.02, ***P < 0.01. (F) Visualization of CD68+ macrophages at the infarct border zone in heart transduced with L-apelin compared with control. (G) Quantification of CD68+ macrophages in the infarct border zone. *P < 0.05. (H) Visualization of lymphatic vasculature 6 weeks after MI with or without treatment with the therapeutic L-apelin. Note the absence of hyperplastic and highly dilated lymphatic vessels observed in mice treated with L-apelin. (I) Lymphatic vessel density at the infarct border zone treated with L-apelin or L-control (values are the mean ± SD). *P < 0.01. (J) Ratio of the number of lymphatic vessels per cardiomyocytes (n = 6–10).*P < 0.05. (K) Area of lymphatic vessels at the border of the infarct zone (values are the mean ± SD). *P < 0.05. Ap, apelin; my-HC, myosin heavy chain; BNP, brain natriuretic peptide; ANP, atrial natriuretic peptide; TIMP1, TIMP metallopeptidase inhibitor 1; Col1a1, collagen I; Col3a1, collagen III; MMP, metalloproteinase; SPHK1, sphingosine kinase 1; HAS1, hyaluronidase synthase 1. Statistical analysis was done with 1-way ANOVA with Bonferroni post-hoc multiple comparison test (C–E) or Student’s t test (B, G, I, J, and K). Scale bars: 100 μm (A and H) and 50 μm (F).

Copyright © 2026 American Society for Clinical Investigation
ISSN 2379-3708

Sign up for email alerts