Go to The Journal of Clinical Investigation
  • About
  • Editors
  • Consulting Editors
  • For authors
  • Publication ethics
  • Publication alerts by email
  • Transfers
  • Advertising
  • Job board
  • Contact
  • Physician-Scientist Development
  • Current issue
  • Past issues
  • By specialty
    • COVID-19
    • Cardiology
    • Immunology
    • Metabolism
    • Nephrology
    • Oncology
    • Pulmonology
    • All ...
  • Videos
  • Collections
    • In-Press Preview
    • Resource and Technical Advances
    • Clinical Research and Public Health
    • Research Letters
    • Editorials
    • Perspectives
    • Physician-Scientist Development
    • Reviews
    • Top read articles

  • Current issue
  • Past issues
  • Specialties
  • In-Press Preview
  • Resource and Technical Advances
  • Clinical Research and Public Health
  • Research Letters
  • Editorials
  • Perspectives
  • Physician-Scientist Development
  • Reviews
  • Top read articles
  • About
  • Editors
  • Consulting Editors
  • For authors
  • Publication ethics
  • Publication alerts by email
  • Transfers
  • Advertising
  • Job board
  • Contact
Red blood cell β-adrenergic receptors contribute to diet-induced energy expenditure by increasing O2 supply
Eun Ran Kim, Shengjie Fan, Dmitry Akhmedov, Kaiqi Sun, Hoyong Lim, William O’Brien, Yuanzhong Xu, Leandra R. Mangieri, Yaming Zhu, Cheng-Chi Lee, Yeonseok Chung, Yang Xia, Yong Xu, Feng Li, Kai Sun, Rebecca Berdeaux, Qingchun Tong
Eun Ran Kim, Shengjie Fan, Dmitry Akhmedov, Kaiqi Sun, Hoyong Lim, William O’Brien, Yuanzhong Xu, Leandra R. Mangieri, Yaming Zhu, Cheng-Chi Lee, Yeonseok Chung, Yang Xia, Yong Xu, Feng Li, Kai Sun, Rebecca Berdeaux, Qingchun Tong
View: Text | PDF
Research Article Endocrinology Metabolism

Red blood cell β-adrenergic receptors contribute to diet-induced energy expenditure by increasing O2 supply

  • Text
  • PDF
Abstract

Diet-induced obesity (DIO) represents the major cause for the current obesity epidemic, but the mechanism underlying DIO is unclear. β-Adrenergic receptors (β-ARs) play a major role in sympathetic nervous system–mediated (SNS-mediated) diet-induced energy expenditure (EE). Rbc express abundant β-ARs; however, a potential role for rbc in DIO remains untested. Here, we demonstrated that high-fat, high-caloric diet (HFD) feeding increased both EE and blood O2 content, and the HFD-induced increases in blood O2 level and in body weight gain were negatively correlated. Deficiency of β-ARs in rbc reduced glycolysis and ATP levels, diminished HFD-induced increases in both blood O2 content and EE, and resulted in DIO. Importantly, specific activation of cAMP signaling in rbc promoted HFD-induced EE and reduced HFD-induced tissue hypoxia independent of obesity. Both HFD and pharmacological activation cAMP signaling in rbc led to increased glycolysis and ATP levels. These results identify a previously unknown role for rbc β-ARs in mediating the SNS action on HFD-induced EE by increasing O2 supply, and they demonstrate that HFD-induced EE is limited by blood O2 availability and can be augenmented by increased O2 supply.

Authors

Eun Ran Kim, Shengjie Fan, Dmitry Akhmedov, Kaiqi Sun, Hoyong Lim, William O’Brien, Yuanzhong Xu, Leandra R. Mangieri, Yaming Zhu, Cheng-Chi Lee, Yeonseok Chung, Yang Xia, Yong Xu, Feng Li, Kai Sun, Rebecca Berdeaux, Qingchun Tong

×

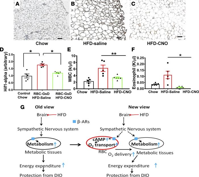
Figure 5

Activation of rbc-Gs signaling reduced tissue hypoxia induced by HFD.

Options: View larger image (or click on image) Download as PowerPoint
Activation of rbc-Gs signaling reduced tissue hypoxia induced by HFD.
Rb...
Rbc-GsD mice and littermate controls (8–10 weeks of age, males, n = 5–6/group) were fed HFD for 10 weeks and received daily i.p. injections of CNO (1 mg/kg, bw, 10:00 and 17:00) for 2 weeks while continuously fed HFD. (A–C) Hypoxia was measured in adipose tissues of chow-fed controls (A), HFD-fed rbc-GsD mice treated with saline (B), and HFD-fed rbc-GsD mice treated with CNO (C). (D) Expression levels of Hif1α mRNA expression by qPCR from adipose tissues of the indicated genotypes. (E and F) Results from a blood count of white blood cells (E) and eosinophil (F) after HFD. (G) A diagram depicting a change from an old view to a new view on physiological pathways engaged in responses to HFD, with emphasis on the role of rbc. Activation of SNS by HFD leads to a coordinated activation of metabolic tissues and rbc, which then meet the higher demand for more O2 in metabolic tissues to promote sufficient diet-induced energy expenditure for normal body weight homeostasis. Rbc-GsD, EpoR-Cre::Rosa26-LSL-Gs-DREADD. Scale bars: 100 μm. All data are presented as mean ± SEM; *P < 0.05, **P < 0.01 by 1-way ANOVA.

Copyright © 2026 American Society for Clinical Investigation
ISSN 2379-3708

Sign up for email alerts