Go to The Journal of Clinical Investigation
  • About
  • Editors
  • Consulting Editors
  • For authors
  • Publication ethics
  • Publication alerts by email
  • Transfers
  • Advertising
  • Job board
  • Contact
  • Physician-Scientist Development
  • Current issue
  • Past issues
  • By specialty
    • COVID-19
    • Cardiology
    • Immunology
    • Metabolism
    • Nephrology
    • Oncology
    • Pulmonology
    • All ...
  • Videos
  • Collections
    • In-Press Preview
    • Resource and Technical Advances
    • Clinical Research and Public Health
    • Research Letters
    • Editorials
    • Perspectives
    • Physician-Scientist Development
    • Reviews
    • Top read articles

  • Current issue
  • Past issues
  • Specialties
  • In-Press Preview
  • Resource and Technical Advances
  • Clinical Research and Public Health
  • Research Letters
  • Editorials
  • Perspectives
  • Physician-Scientist Development
  • Reviews
  • Top read articles
  • About
  • Editors
  • Consulting Editors
  • For authors
  • Publication ethics
  • Publication alerts by email
  • Transfers
  • Advertising
  • Job board
  • Contact
Bcl-2–associated athanogene 3 protects the heart from ischemia/reperfusion injury
Feifei Su, Valerie D. Myers, Tijana Knezevic, JuFang Wang, Erhe Gao, Muniswamy Madesh, Farzaneh G. Tahrir, Manish K. Gupta, Jennifer Gordon, Joseph Rabinowitz, Frederick V. Ramsey, Douglas G. Tilley, Kamel Khalili, Joseph Y. Cheung, Arthur M. Feldman
Feifei Su, Valerie D. Myers, Tijana Knezevic, JuFang Wang, Erhe Gao, Muniswamy Madesh, Farzaneh G. Tahrir, Manish K. Gupta, Jennifer Gordon, Joseph Rabinowitz, Frederick V. Ramsey, Douglas G. Tilley, Kamel Khalili, Joseph Y. Cheung, Arthur M. Feldman
View: Text | PDF
Research Article Cardiology Cell biology

Bcl-2–associated athanogene 3 protects the heart from ischemia/reperfusion injury

  • Text
  • PDF
Abstract

Bcl-2–associated athanogene 3 (BAG3) is an evolutionarily conserved protein expressed at high levels in the heart and the vasculature and in many cancers. While altered BAG3 expression has been associated with cardiac dysfunction, its role in ischemia/reperfusion (I/R) is unknown. To test the hypothesis that BAG3 protects the heart from reperfusion injury, in vivo cardiac function was measured in hearts infected with either recombinant adeno-associated virus serotype 9–expressing (rAAV9-expressing) BAG3 or GFP and subjected to I/R. To elucidate molecular mechanisms by which BAG3 protects against I/R injury, neonatal mouse ventricular cardiomyocytes (NMVCs) in which BAG3 levels were modified by adenovirus expressing (Ad-expressing) BAG3 or siBAG3 were exposed to hypoxia/reoxygenation (H/R). H/R significantly reduced NMVC BAG3 levels, which were associated with enhanced expression of apoptosis markers, decreased expression of autophagy markers, and reduced autophagy flux. The deleterious effects of H/R on apoptosis and autophagy were recapitulated by knockdown of BAG3 with Ad-siBAG3 and were rescued by Ad-BAG3. In vivo, treatment of mice with rAAV9-BAG3 prior to I/R significantly decreased infarct size and improved left ventricular function when compared with mice receiving rAAV9-GFP and improved markers of autophagy and apoptosis. These findings suggest that BAG3 may provide a therapeutic target in patients undergoing reperfusion after myocardial infarction.

Authors

Feifei Su, Valerie D. Myers, Tijana Knezevic, JuFang Wang, Erhe Gao, Muniswamy Madesh, Farzaneh G. Tahrir, Manish K. Gupta, Jennifer Gordon, Joseph Rabinowitz, Frederick V. Ramsey, Douglas G. Tilley, Kamel Khalili, Joseph Y. Cheung, Arthur M. Feldman

×

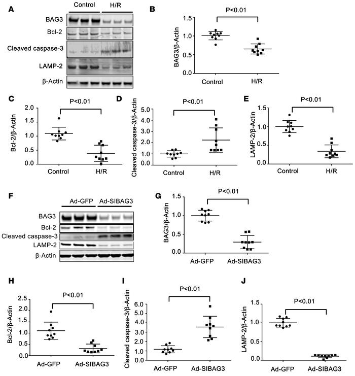
Figure 1

BAG3 reduction by hypoxia/reoxygenation or siRNA decreases autophagy but increases apoptosis markers in neonatal mouse cardiomyocytes.

Options: View larger image (or click on image) Download as PowerPoint
BAG3 reduction by hypoxia/reoxygenation or siRNA decreases autophagy but...
(A) Neonatal mouse ventricular cardiomyocytes (NMVCs) were cultured under hypoxic conditions (5% CO2 and 95% nitrogen at 3 l/min) in the absence of glucose for 14 hours at 37°C followed by reoxygenated for 4 hours with 5% CO2 and 95% humidified air in medium containing glucose (hypoxia/reoxygenation [H/R]) or under normoxic conditions. Myocytes were then harvested and cellular lysates were immunoblotted for BAG3, cleaved caspase-3, B cell lymphoma 2 (Bcl-2), and lysosomal-associated protein 2 (LAMP-2). β-Actin served as protein loading control. Three independent cultures of NMVCs were exposed to either H/R or control conditions in each experiment. Each experiment was repeated 3 times in order to have n = 9 for each intervention. (A) Representative immunoblot of one experiment (n = 3 for I/R and control) in which NMVCs were subjected to normoxia (control) or H/R. (B–E) Quantification of Western blots for levels of BAG3, Bcl-2, cleaved caspase-3, and LAMP-2 (n = 9 for both H/R and control). Data were normalized to the protein levels measured under normoxic conditions and analyzed using a Student’s t test. (F) BAG3 levels were knocked down using a siRNA by infecting NMVCs with either an adenovirus driving BAG3 (Ad-siBAG3) or a GFP control (Ad-GFP). Cells were cultured for 3 days after which they were harvested and immunoblots were performed. Three independent cultures of NMVCs were exposed to either Ad-siBAG3 or Ad-GFP (control) in each experiment. Each experiment was repeated 3 times in order to have n = 9 for each intervention. A representative Western blot demonstrating that BAG3 knockdown resulted in a significant decrease in BAG3 levels associated with a decrease in Bcl-2 and LAMP-2 and an increase in cleaved caspase-3 is shown. (G–J) Quantification of Western blots for BAG3, Bcl-2, cleaved caspase-3, and LAMP-2 (n = 9). Data were normalized to the protein levels measured in NMVCs infected with control Ad-GFP and were analyzed using a Student’s 2-tailed t test. Data are presented as mean ± SEM

Copyright © 2026 American Society for Clinical Investigation
ISSN 2379-3708

Sign up for email alerts