Go to The Journal of Clinical Investigation
  • About
  • Editors
  • Consulting Editors
  • For authors
  • Publication ethics
  • Publication alerts by email
  • Transfers
  • Advertising
  • Job board
  • Contact
  • Physician-Scientist Development
  • Current issue
  • Past issues
  • By specialty
    • COVID-19
    • Cardiology
    • Immunology
    • Metabolism
    • Nephrology
    • Oncology
    • Pulmonology
    • All ...
  • Videos
  • Collections
    • In-Press Preview
    • Resource and Technical Advances
    • Clinical Research and Public Health
    • Research Letters
    • Editorials
    • Perspectives
    • Physician-Scientist Development
    • Reviews
    • Top read articles

  • Current issue
  • Past issues
  • Specialties
  • In-Press Preview
  • Resource and Technical Advances
  • Clinical Research and Public Health
  • Research Letters
  • Editorials
  • Perspectives
  • Physician-Scientist Development
  • Reviews
  • Top read articles
  • About
  • Editors
  • Consulting Editors
  • For authors
  • Publication ethics
  • Publication alerts by email
  • Transfers
  • Advertising
  • Job board
  • Contact
Sustained inflammation after pericyte depletion induces irreversible blood-retina barrier breakdown
Shuntaro Ogura, … , Yuichiro Ogura, Akiyoshi Uemura
Shuntaro Ogura, … , Yuichiro Ogura, Akiyoshi Uemura
Published February 9, 2017
Citation Information: JCI Insight. 2017;2(3):e90905. https://doi.org/10.1172/jci.insight.90905.
View: Text | PDF
Research Article Ophthalmology Vascular biology

Sustained inflammation after pericyte depletion induces irreversible blood-retina barrier breakdown

  • Text
  • PDF
Abstract

In the central nervous system, endothelial cells (ECs) and pericytes (PCs) of blood vessel walls cooperatively form a physical and chemical barrier to maintain neural homeostasis. However, in diabetic retinopathy (DR), the loss of PCs from vessel walls is assumed to cause breakdown of the blood-retina barrier (BRB) and subsequent vision-threatening vascular dysfunctions. Nonetheless, the lack of adequate DR animal models has precluded disease understanding and drug discovery. Here, by using an anti-PDGFRβ antibody, we show that transient inhibition of the PC recruitment to developing retinal vessels sustained EC-PC dissociations and BRB breakdown in adult mouse retinas, reproducing characteristic features of DR such as hyperpermeability, hypoperfusion, and neoangiogenesis. Notably, PC depletion directly induced inflammatory responses in ECs and perivascular infiltration of macrophages, whereby macrophage-derived VEGF and placental growth factor (PlGF) activated VEGFR1 in macrophages and VEGFR2 in ECs. Moreover, angiopoietin-2 (Angpt2) upregulation and Tie1 downregulation activated FOXO1 in PC-free ECs locally at the leaky aneurysms. This cycle of vessel damage was shut down by simultaneously blocking VEGF, PlGF, and Angpt2, thus restoring the BRB integrity. Together, our model provides new opportunities for identifying the sequential events triggered by PC deficiency, not only in DR, but also in various neurological disorders.

Authors

Shuntaro Ogura, Kaori Kurata, Yuki Hattori, Hiroshi Takase, Toshina Ishiguro-Oonuma, Yoonha Hwang, Soyeon Ahn, Inwon Park, Wataru Ikeda, Sentaro Kusuhara, Yoko Fukushima, Hiromi Nara, Hideto Sakai, Takashi Fujiwara, Jun Matsushita, Masatsugu Ema, Masanori Hirashima, Takashi Minami, Masabumi Shibuya, Nobuyuki Takakura, Pilhan Kim, Takaki Miyata, Yuichiro Ogura, Akiyoshi Uemura

×

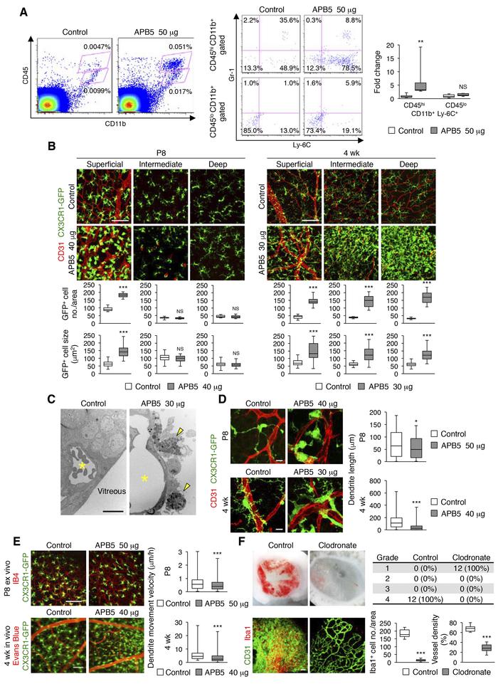
Figure 5

Macrophage (MP) infiltration in pericyte-free retinas.

Options: View larger image (or click on image) Download as PowerPoint
Macrophage (MP) infiltration in pericyte-free retinas.
(A) Flow cytometr...
(A) Flow cytometry in P8 retinas. CD45hiCD11b+ and CD45loCD11b+ cells were gated as boxes in the left panels. The graph shows the fold changes of the number of CD45hiCD11b+Ly-6C+ and CD45loCD11b+Ly-6C+ cells per retina (n = 5). (B) Labeling for CD31 and GFP in retinas of Cx3cr1-GFP mice. The graphs show the number of GFP+ cells per area (P8, n = 20; 4 week, n = 10) and their cell body size (n = 50). (C) Transmission electron microscopy of 4-week retinas without biotin perfusion. Note the direct contacts of MPs (arrowheads) with denuded endothelial cells in the APB5-treated retina. Asterisks indicate the vessel lumen. (D) Labeling for CD31 and GFP in retinas of Cx3cr1-GFP mice. The graphs show quantification of total dendrite length per GFP+ cell (P8 control, n = 77; P8 APB5, n = 67; 4-week control, n = 191; 4-week APB5, n = 107). (E) Photographs of ex vivo (upper) and intravital (lower) retina imaging from Cx3cr1-GFP mice. The graphs show the dendrite movement velocity (P8 control, n = 185; P8 APB5, n = 435; 4-week control, n = 816; 4-week APB5, n = 796). See also Supplemental Videos 2 and 3. (F) Representative retina cups (upper) and IHC for CD31 and ionized calcium binding adapter molecule 1 (Iba1; lower) at P11 after injecting 50 μg of APB5 at P1. Control liposomes or clodronate liposomes were i.p. injected at P7 and P8. Retinas were graded according to Supplemental Figure 1C. The graphs show the number of Iba1+ cells and the vessel density per area (control, n = 20; clodronate, n = 28). *P < 0.05, **P < 0.01, ***P < 0.001 (2-tailed Student’s t test). Scale bars: 100 μm (B, E, and F); 10 μm (D); 5 μm (C).

Copyright © 2025 American Society for Clinical Investigation
ISSN 2379-3708

Sign up for email alerts