Go to The Journal of Clinical Investigation
  • About
  • Editors
  • Consulting Editors
  • For authors
  • Publication ethics
  • Publication alerts by email
  • Transfers
  • Advertising
  • Job board
  • Contact
  • Physician-Scientist Development
  • Current issue
  • Past issues
  • By specialty
    • COVID-19
    • Cardiology
    • Immunology
    • Metabolism
    • Nephrology
    • Oncology
    • Pulmonology
    • All ...
  • Videos
  • Collections
    • In-Press Preview
    • Resource and Technical Advances
    • Clinical Research and Public Health
    • Research Letters
    • Editorials
    • Perspectives
    • Physician-Scientist Development
    • Reviews
    • Top read articles

  • Current issue
  • Past issues
  • Specialties
  • In-Press Preview
  • Resource and Technical Advances
  • Clinical Research and Public Health
  • Research Letters
  • Editorials
  • Perspectives
  • Physician-Scientist Development
  • Reviews
  • Top read articles
  • About
  • Editors
  • Consulting Editors
  • For authors
  • Publication ethics
  • Publication alerts by email
  • Transfers
  • Advertising
  • Job board
  • Contact
Rapamycin reversal of VEGF-C–driven lymphatic anomalies in the respiratory tract
Peter Baluk, Li-Chin Yao, Julio C. Flores, Dongwon Choi, Young-Kwon Hong, Donald M. McDonald
Peter Baluk, Li-Chin Yao, Julio C. Flores, Dongwon Choi, Young-Kwon Hong, Donald M. McDonald
View: Text | PDF
Research Article Vascular biology

Rapamycin reversal of VEGF-C–driven lymphatic anomalies in the respiratory tract

  • Text
  • PDF
Abstract

Lymphatic malformations are serious but poorly understood conditions that present therapeutic challenges. The goal of this study was to compare strategies for inducing regression of abnormal lymphatics and explore underlying mechanisms. CCSP-rtTA/tetO-VEGF-C mice, in which doxycycline regulates VEGF-C expression in the airway epithelium, were used as a model of pulmonary lymphangiectasia. After doxycycline was stopped, VEGF-C expression returned to normal, but lymphangiectasia persisted for at least 9 months. Inhibition of VEGFR-2/VEGFR-3 signaling, Notch, β-adrenergic receptors, or autophagy and antiinflammatory steroids had no noticeable effect on the amount or severity of lymphangiectasia. However, rapamycin inhibition of mTOR reduced lymphangiectasia by 76% within 7 days without affecting normal lymphatics. Efficacy of rapamycin was not increased by coadministration with the other agents. In prevention trials, rapamycin suppressed VEGF-C–driven mTOR phosphorylation and lymphatic endothelial cell sprouting and proliferation. However, in reversal trials, no lymphatic endothelial cell proliferation was present to block in established lymphangiectasia, and rapamycin did not increase caspase-dependent apoptosis. However, rapamycin potently suppressed Prox1 and VEGFR-3. These experiments revealed that lymphangiectasia is remarkably resistant to regression but is responsive to rapamycin, which rapidly reduces and normalizes the abnormal lymphatics without affecting normal lymphatics.

Authors

Peter Baluk, Li-Chin Yao, Julio C. Flores, Dongwon Choi, Young-Kwon Hong, Donald M. McDonald

×

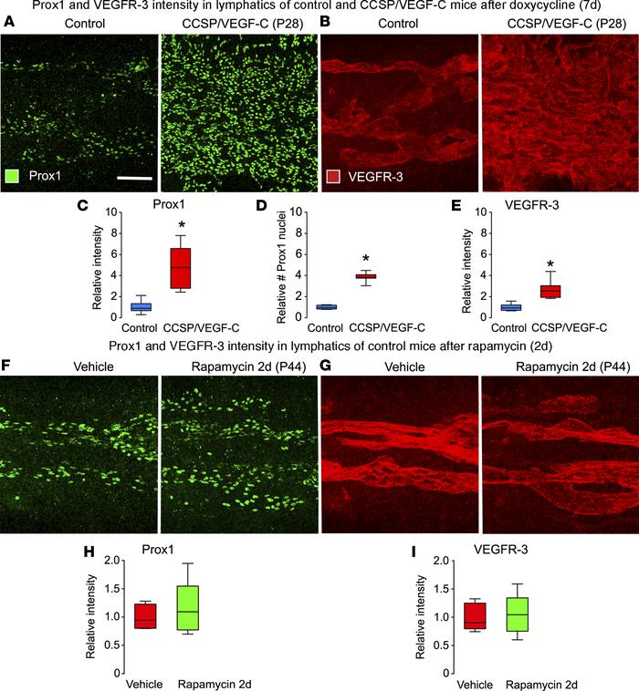
Figure 7

Effects of doxycycline and rapamycin on Prox1 and VEGFR-3 in lymphatics of normal mice.

Options: View larger image (or click on image) Download as PowerPoint
Effects of doxycycline and rapamycin on Prox1 and VEGFR-3 in lymphatics ...
(A and B) Confocal micrographs comparing Prox1 (A) and VEGFR-3 (B) staining of lymphatics in the trachea of control mouse (left, single-transgenic CCSP) and a CCSP/VEGF-C mouse (right) after doxycycline (7 days, P21–28). Images were photographed with matching brightness and contrast settings. (C–E) Intensity of Prox1 fluorescence (C), number of Prox1-positive nuclei (D), and intensity of VEGFR-3 fluorescence (E) under same conditions as in A and B. *P < 0.05 vs. single-transgenic control, ANOVA; n = 5–6 mice/group. (F–I) Confocal micrographs comparing Prox1 (F) and VEGFR-3 (G) fluorescence in lymphatics and corresponding measurements (H and I) in normal mice after treatment with vehicle or rapamycin (2 days, P21–P23). Scale bar: 100 μm. Box and whisker plots show the median, first and third quartiles, and maximum and minimum.

Copyright © 2026 American Society for Clinical Investigation
ISSN 2379-3708

Sign up for email alerts