Go to The Journal of Clinical Investigation
  • About
  • Editors
  • Consulting Editors
  • For authors
  • Publication ethics
  • Publication alerts by email
  • Transfers
  • Advertising
  • Job board
  • Contact
  • Physician-Scientist Development
  • Current issue
  • Past issues
  • By specialty
    • COVID-19
    • Cardiology
    • Immunology
    • Metabolism
    • Nephrology
    • Oncology
    • Pulmonology
    • All ...
  • Videos
  • Collections
    • In-Press Preview
    • Resource and Technical Advances
    • Clinical Research and Public Health
    • Research Letters
    • Editorials
    • Perspectives
    • Physician-Scientist Development
    • Reviews
    • Top read articles

  • Current issue
  • Past issues
  • Specialties
  • In-Press Preview
  • Resource and Technical Advances
  • Clinical Research and Public Health
  • Research Letters
  • Editorials
  • Perspectives
  • Physician-Scientist Development
  • Reviews
  • Top read articles
  • About
  • Editors
  • Consulting Editors
  • For authors
  • Publication ethics
  • Publication alerts by email
  • Transfers
  • Advertising
  • Job board
  • Contact
A role for muscarinic receptors in neutrophil extracellular trap formation and levamisole-induced autoimmunity
Carmelo Carmona-Rivera, Monica M. Purmalek, Erica Moore, Meryl Waldman, Peter J. Walter, H. Martin Garraffo, Karran A. Phillips, Kenzie L. Preston, Jonathan Graf, Mariana J. Kaplan, Peter C. Grayson
Carmelo Carmona-Rivera, Monica M. Purmalek, Erica Moore, Meryl Waldman, Peter J. Walter, H. Martin Garraffo, Karran A. Phillips, Kenzie L. Preston, Jonathan Graf, Mariana J. Kaplan, Peter C. Grayson
View: Text | PDF
Research Article Inflammation

A role for muscarinic receptors in neutrophil extracellular trap formation and levamisole-induced autoimmunity

  • Text
  • PDF
Abstract

Levamisole, an anthelmintic drug with cholinergic properties, has been implicated in cases of drug-induced vasculitis when added to cocaine for profit purposes. Neutrophil extracellular trap (NET) formation is a cell death mechanism characterized by extrusion of chromatin decorated with granule proteins. Aberrant NET formation and degradation have been implicated in idiopathic autoimmune diseases that share features with levamisole-induced autoimmunity as well as in drug-induced autoimmunity. This study’s objective was to determine how levamisole modulates neutrophil biology and its putative effects on the vasculature. Murine and human neutrophils exposed to levamisole demonstrated enhanced NET formation through engagement of muscarinic subtype 3 receptor. Levamisole-induced NETosis required activation of Akt and the RAF/MEK/ERK pathway, ROS induction through the nicotinamide adenine dinucleotide phosphate oxidase, and peptidylarginine deiminase activation. Sera from two cohorts of patients actively using levamisole-adulterated cocaine displayed autoantibodies against NET components. Cutaneous biopsy material obtained from individuals exposed to levamisole suggests that neutrophils produce NETs in areas of vasculitic inflammation and thrombosis. NETs generated by levamisole were toxic to endothelial cells and impaired endothelium-dependent vasorelaxation. Stimulation of muscarinic receptors on neutrophils by cholinergic agonists may contribute to the pathophysiology observed in drug-induced autoimmunity through the induction of inflammatory responses and neutrophil-induced vascular damage.

Authors

Carmelo Carmona-Rivera, Monica M. Purmalek, Erica Moore, Meryl Waldman, Peter J. Walter, H. Martin Garraffo, Karran A. Phillips, Kenzie L. Preston, Jonathan Graf, Mariana J. Kaplan, Peter C. Grayson

×

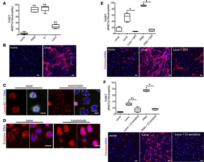
Figure 1

Levamisole induces NET formation in a nicotinamide adenine dinucleotide phosphate oxidase– (NOX-) and peptidylarginine deiminase–dependent (PAD-dependent) manner.

Options: View larger image (or click on image) Download as PowerPoint
Levamisole induces NET formation in a nicotinamide adenine dinucleotide ...
Neutrophils from healthy controls were incubated with 100 μM levamisole or 2.5 μM calcium ionophore A23187 (Io) for 3 hours. (A) Sytox green assay was used to quantify neutrophil extracellular DNA release after stimulation. Results are the mean ± SEM of 4 independent experiments. For statistical analyses, Kruskal-Wallis with post-hoc Dunn’s test was used. (B) Immunofluorescence analysis quantifies NET formation after 3 hours of incubation with levamisole (neutrophil elastase [red] and DNA [blue]). Scale bar: 20 μm. (C) Nuclear envelope marker lamin B (red) depicts areas of neutrophil nuclear membrane disintegration after 3 hours of incubation with levamisole. Scale bar: 10 μm. (D) Neutrophil elastase (red) translocates from the cytoplasm into the nucleus after 3 hours incubation with levamisole. Scale bar: 10 μm. (E and F) Treatment with (E) 5 μM diphenylene iodonium (DPI; NOX inhibitor) or (F) 200 μM Cl-amidine (PAD inhibitor) significantly decreases the percentage of netting neutrophils in response to levamisole. Results are the mean ± SEM of 4 independent experiments. For statistical analyses, Mann-Whitney U test was used; *P <0.05, **P < 0.01. Scale bar: 20 μm.

Copyright © 2026 American Society for Clinical Investigation
ISSN 2379-3708

Sign up for email alerts