Go to The Journal of Clinical Investigation
  • About
  • Editors
  • Consulting Editors
  • For authors
  • Publication ethics
  • Publication alerts by email
  • Transfers
  • Advertising
  • Job board
  • Contact
  • Physician-Scientist Development
  • Current issue
  • Past issues
  • By specialty
    • COVID-19
    • Cardiology
    • Immunology
    • Metabolism
    • Nephrology
    • Oncology
    • Pulmonology
    • All ...
  • Videos
  • Collections
    • In-Press Preview
    • Resource and Technical Advances
    • Clinical Research and Public Health
    • Research Letters
    • Editorials
    • Perspectives
    • Physician-Scientist Development
    • Reviews
    • Top read articles

  • Current issue
  • Past issues
  • Specialties
  • In-Press Preview
  • Resource and Technical Advances
  • Clinical Research and Public Health
  • Research Letters
  • Editorials
  • Perspectives
  • Physician-Scientist Development
  • Reviews
  • Top read articles
  • About
  • Editors
  • Consulting Editors
  • For authors
  • Publication ethics
  • Publication alerts by email
  • Transfers
  • Advertising
  • Job board
  • Contact
β Cell–specific increased expression of calpastatin prevents diabetes induced by islet amyloid polypeptide toxicity
Tatyana Gurlo, Safia Costes, Jonathan D. Hoang, Jacqueline F. Rivera, Alexandra E. Butler, Peter C. Butler
Tatyana Gurlo, Safia Costes, Jonathan D. Hoang, Jacqueline F. Rivera, Alexandra E. Butler, Peter C. Butler
View: Text | PDF
Research Article Endocrinology

β Cell–specific increased expression of calpastatin prevents diabetes induced by islet amyloid polypeptide toxicity

  • Text
  • PDF
Abstract

The islet in type 2 diabetes (T2D) shares many features of the brain in protein misfolding diseases. There is a deficit of β cells with islet amyloid derived from islet amyloid polypeptide (IAPP), a protein coexpressed with insulin. Small intracellular membrane-permeant oligomers, the most toxic form of IAPP, are more frequent in β cells of patients with T2D and rodents expressing human IAPP. β Cells in T2D, and affected cells in neurodegenerative diseases, share a comparable pattern of molecular pathology, including endoplasmic reticulum stress, mitochondrial dysfunction, attenuation of autophagy, and calpain hyperactivation. While this adverse functional cascade in response to toxic oligomers is well described, the sequence of events and how best to intervene is unknown. We hypothesized that calpain hyperactivation is a proximal event and tested this in vivo by β cell–specific suppression of calpain hyperactivation with calpastatin overexpression in human IAPP transgenic mice. β Cell–specific calpastatin overexpression was remarkably protective against β cell dysfunction and loss and diabetes onset. The critical autophagy/lysosomal pathway for β cell viability was protected with calpain suppression, consistent with findings in models of neurodegenerative diseases. We conclude that suppression of calpain hyperactivation is a potentially beneficial disease-modifying strategy for protein misfolding diseases, including T2D.

Authors

Tatyana Gurlo, Safia Costes, Jonathan D. Hoang, Jacqueline F. Rivera, Alexandra E. Butler, Peter C. Butler

×

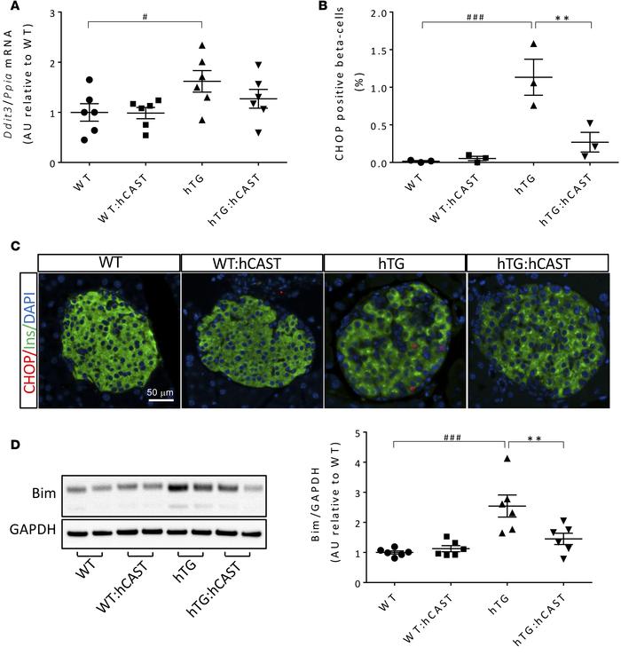
Figure 4

hCAST overexpression in β cells results in the attenuation of hIAPP-induced ER stress.

Options: View larger image (or click on image) Download as PowerPoint
hCAST overexpression in β cells results in the attenuation of hIAPP-indu...
(A) Ddit3 (CHOP) mRNA levels were measured by RT-qPCR in islets from 9-week-old WT, WT:hCAST, hTG, and hTG:hCAST mice, with average fasting blood glucose levels of 65.1 ± 4.3, 77.2 ± 3.5, 72.0 ± 3.8, and 70.1 ± 4.1 mg/dl, respectively; n = 6 for all groups. (B) Frequency of β cells containing nuclear CHOP was assessed in 9-week-old WT, WT:hCAST, hTG, and hTG:hCAST mice, with average fasting blood glucose levels of 75.0 ± 2.6, 79.3 ± 6.9, 76.7 ± 7.2, and 74.7 ± 2.0 mg/dl, respectively; n = 3 for each group. (C) Representative immunofluorescence images of islets from 8- to 9-week-old mice stained for CHOP (red), insulin (green), and nuclei (blue, DAPI); staining was performed in 3 mice per group. Original magnification, ×20. Scale bar: 50 μm. (D) Protein levels of Bim assessed by Western blot in islets from 9-week-old mice. Presented Western blot is from 1 of 3 independent experiments performed; quantification of the extra-long isoform of Bim (BimEL) is shown, n = 6 for each group. Average fasting blood glucose levels were 81.7 ± 4.7, 78.5 ± 6.2, 81.2 ± 3.3 and 66.8 ± 3.7 mg/dl in WT, WT:hCAST, hTG, and hTG:hCAST mice, respectively. Data are expressed as mean ± SEM; **P < 0.01 vs. hTG; #P < 0.05, ###P < 0.001 vs. WT; 1-way ANOVA followed by Fisher’s LSD post-hoc test.

Copyright © 2026 American Society for Clinical Investigation
ISSN 2379-3708

Sign up for email alerts